撰文:《Token design and data storage meet IPFS》by Karim Halabi
编译:刘俊妍,Zonff Partners
第一家引入点对点(P2P)概念的是 Napster 公司:P2P 是一项中央化服务,将拥有特定音乐文件的人与寻求上述特定文件的人联系起来。然而,由于 Napster 公司被认为有侵犯版权的嫌疑,不久就被关闭了。
在 Napster 的启发下,加上对中心化的责任审查,类似的协议相继出现,比如 Limewire, Gnutella, Kazaa。但是这些分布式网络都采用半中心化管理,可以想见,他们都以失败告终。不过他们确实给互联网世界带来很大的影响。第三代产物 Bittorrent 应运而生。与之前平台不同的是,Bittorrent 去中心化,具有抗审查性。
尽管采用了去中心化系统,torrent 并没有达到想要的效果。错位的激励机制意味着参与者不需要去「播种」文件。「播种」指下载文件后,将其提供给其他参与者。人们播种的越多,网络就越强大,冗余就越高,所有参与者的下载次数就会更多。
这个问题实际上是因为「播种」文件并没有明确的财务激励。在这种情况下,参与者依然愿意播种主要有三个原因:
- 参与者为了建立或维护名誉(在网上论坛的地位);
- 参与者默认播种越多文件会鼓励更多人上传新文件,上传更多新文件又会鼓励更多人播种文件;
- 参与者将其视为表达善意,建立集体,以及表现友谊的一种方式;
虽然随着网络的发展,理论上参与者会可以收获更多价值,但是他们实际上没有理由去参与,却也没有理由去拒绝。大家看出问题了吗?
比特币和加密经济体解决了这个问题:代币化网络的出现是下一次文件共享革命,并且很有可能是最后一次。
代币经济学
在去中心化的加密网络,支配性策略是让参与者的动力来源于为自己服务,而不是像之前一样追求「服务他人在先,自己获利在后」的理想化状态。
根据微观经济学来说,对良好行为的财务激励会大大减少只享用成果而不作出贡献的人,代理问题也会显著减少。
加密经济通过建立无信任的系统改良了激励机制:参与者为了回报最大化做的努力反过来也能帮其他参与者实现回报最大化。
去中心化数据储存及 IPFS 介绍
对于不同形式的去中心化网络,有不同的协议。涉及数据储存时,最主要的是文集文件系统,IPFS。
IPFS 没有自己的代币,它更像是一个基础层,在此基础层上可以叠加代币激励。
IPFS 的官方文件中明确了 IPFS 是一个「分布式系统,用于存储和访问文件、网站、应用程序和数据」。简单来说,当你想访问一个文件或数据时,你的访问请求不会被发送到中央数据库,而会到世界各地的许多计算机,然后你就可以从那里下载文件。这个系统不仅增加了你访问数据的机会(因为它是由不同的来源提供的),还给下一个下载文件的人提供了更多的机会:因为一旦你下载了数据,你的电脑也将成为「许多计算机」中的一个。
当我们访问网上的网站或文件时,我们会进入一个特定的 URL。这是该文件的地址,也是它所在的地方。然而,如上所述,IPFS 中的数据保存在多台计算机中,因此它也有多个地址。正因如此,当我们在一个去中心化的网络中访问数据时,我们并不会进入一个特定地址的数据,而是直接访问数据的内容。也就是说,IPFS 会根据文件内部的内容寻找,而不是根据它所在的位置。这就相当于当你找人的时候,你用了他的指纹来搜索,而不是用他的家庭住址。所以无论这个人在世界上任何地方,你都可以找到他。
这一点为我们接下来要讲的重点做了铺垫。从技术层面来说,IPFS 不是一个区块链,而是一个有向无环图(DAG)(如图)。DAG 与区块链不同:区块链中的数据被排列成区块,每个区块都引用其父块,并和父块相关存在;而 DAG 流动更加自由,它的数据可以引用其他数据点,并与之相关存在。

回到之前说过的动力问题,如果播种 torrents 数据没有财务激励,用户有什么理由要去播种。这个问题对于 IPFS 同样适用。
长期来说,合作是参与者实现利益最大化必要的过程。在这帮助其他参与者的同时,创造了一个正反馈 — 最终也会让原参与者受益。
然而对于一次性博弈的参与者来说,「叛变」似乎是最佳选择。也就是说,这些人会去 IPFS 中存储一些文件,但不运行任何节点,也不存储其他人的文件。Filecoin 就是为了避免这种情况而创立的。
除了 Filecoin,还有其他代币旨在在无信任系统中引导用户。这些其他代币并不使用 IPFS,而是使用专有的数据存储网络。其中突出的有 Arweave、Storj 和 Sia。
下面让我们来看看这些提到的技术和他们的代币激励机制。
Filecoin
协议及产品
Filecoin 在 IPFS 上附加了明确的财务激励。现在我们知道了 IPFS 是什么,那它的激励机制是如何运作的呢?有趣的是,Filecoin 的代币设计与以太坊相当相似,甚至也执行了 EIP-1559 (Ethereum Improvement Proposal 1559):交易费会被燃烧。也就是说,它的收入模式相当复杂,而且会有不同比例的收入被烧掉。
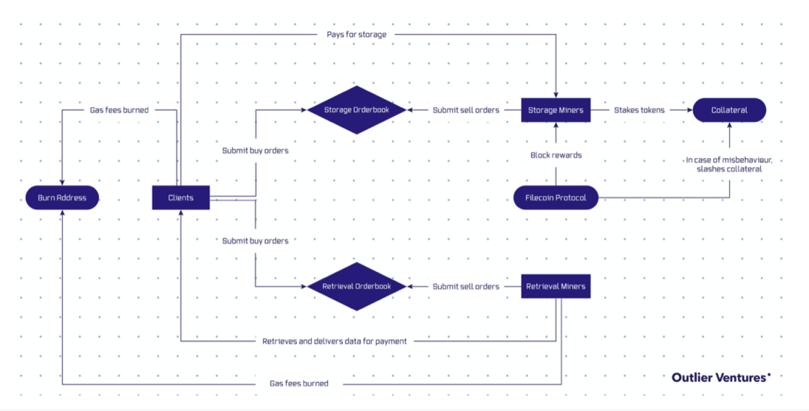
本文提到的其他去中心化存储网络使用不同的路由算法来决定如何把工作分配给各个节点,但是 Filecoin 使用订单簿来匹配供应和需求。买单和卖单分别由用户和矿工提交到订单簿。当双方匹配时,协议达成。他们之间会打开一个链下小额支付通道。不过这些通道后来被关闭了,改为链上结算。
在 Filecoin 中有三个主要角色:
- 用户:使用网络存储数据的实体;
- 存储矿工:存储用户的数据;
- 检索矿工:一旦有要求,就从存储矿工那里向用户提供数据;
代币

存储矿工必须不断提交证明(复制证明、时空证明),以确保他们正确编码并且正确存储数据,并且持续存储。如果他们不能提供所需的证明,他们的代币可能会被砍掉。
还必须注意的是,Filecoin 使用通货膨胀动态机制,也就是说它根据网络中去中心化的空间多少进行调整。可使用的存储能力越多,新代币的发行量就越大。这给矿工,也包括老矿工,很大的激励,让他们不断升级网络,提供更多价值。理论上,这可以防止矿工离去,尤其是那些觉得奖励大不如前,对奖励有很大不满的矿工。
动态铸造以及动态燃烧(随着网络拥塞和需求的增加越来越多)创造了一个平衡:矿工被激励不断为网络增加存储空间(增加了区块奖励),但这种增加的发行量并不一定会导致恶性通货膨胀和代币贬值,因为燃烧的代币也随着需求的增加而增加。这个平衡不仅控制了供应,还使代币能够获得价值。
Arweave
协议和产品
Arweave 的价值观点与本文提到的其他协议略有不同。它不提供临时存储,而是提供永久存储。其他网络通过允许用户和存储提供者形成自动化或链下合同,并激励其中的节点(储存提供者)存储数据,同时他们从用户那里获得报酬。由于提供者们不想代币被砍,或者不想荣誉受损,网络很好地利用这一点来减少数据丢失。
然而,Arweave 的激励模式是鼓励矿工尽可能多地复制数据,并保持整个区块链及其数据的副本,确保其永久性。对比于在 Filecoin 上「租借」数据,AR 更像是在「购买」数据。
Arweave 的激励模式是可行的。因为当矿工获得开采区块的权利时,他们不仅必须将其与前一个区块中的数据联系起来,而且还要与区块序列中的另一个随机选择的区块联系起来 (被称为 「召回区块」)。如果矿工未能提供召回区块的数据,他们就必须放弃这个区块奖励。因此,他们有动力去不仅存储与最后一个区块有关的信息,还存储所有以前的区块。

Arweave 使用「工作证明」(Proof-of-Work)来抵抗虚假信息,并使用「访问证明」(矿工证明他们可以访问召回的区块)来确保矿工保持链的完整副本。
这个系统里主要角色有:
- 消费者:寻求在 Arweave 上永久存储数据的实体;
- 应用开发者:在 Arweave 上建立 dapp 的开发者(它有智能合约功能);
- 矿工:网络的维护者和存储空间的提供者;
代币
消费者以原生代币 $AR 支付矿工作为存储费用。该代币也被用来支付交易费用。由于对永久数据存储的需求是可变的,代币的设计包含了一个 「捐赠基金」,每笔交易费的一部分都被投入其中。该基金用于补贴矿工,并在需求低迷和矿工盈利能力为负数时保证他们依然在线。更多交易定价和捐赠基金的代币汇出的细节,见Arweave 黄皮书。

当挖矿成本超过回报时,其他去中心化的存储网络有时会受到矿工离线的影响,但是 Arweave 可以通过从捐赠基金中补贴矿工以确保他们还在工作。在其他 PoW 链中,如比特币,这不一定是一个问题,因为下线的矿工增多会使哈希率下降;这可能会使矿工重新上线:这种平衡就此形成。然而虽然这种平衡 Arweave 里是可行的,但因为 Arweave 的存在不仅是为了提供安全的、抗审查的区块空间,而是为了提供一个永久数据存储和数据检索的网络,矿工下线,即使是暂时的,也意味着用户可能无法及时检索他们的数据;这显然违背了 Arweave 的初衷。
网络的架构确保了数据的永久存储和矿工的永久在线,而代币则平行工作,以引导供应方,并在 Arweave 的价值累积中获取价值。
Storj
协议和产品
Storj 是一个基于 SLAs(服务水平协议)、冗余和加密技术进行数据存储的网络。它与本文提到的网络有很大不同,因为尽管其代币存在于以太坊,它并没有利用区块链或 DAG 技术。
也就是说,它没有一个完整的加密经济机制,更多的是基于 SLA 和声誉来调整激励。这既不是一件好事也不是一件坏事;只是一个设计决定。然而,这确实意味着 $STORJ 代币本身的价值获取能力很差。这就导致,虽然其供应有上限,而且随着 Storj 的发展,对其代币的需求也在增加,但代币持有人没有动力去长期持有它。
Storj 中主要有三个角色:
- 卫星:一个服务器或服务器的集合,将数据分配给节点,促进支付,并审计节点;
- 存储节点:存储数据以换取 $STORJ 代币的节点;
- 用户:付费在网络上存储数据的个人用户或消费者应用程序;
代币
$STORJ 代币的使用非常简单:它仅仅用于支付,可以认为它是在存储信用。

Storj 节点必须先建立起声誉,才能被用户信任,来储存大量数据。为了建立声誉,他们通过卫星管理做定期审计:他们提供 PoW(在这种情况下是检索性证明)。这能证明节点可以在任何时候检索到他们所存储的数据,并且他们有稳定的正常运行时间。关于信誉评分的更多细节可以在白皮书中找到。
卫星的定期审计让 Storj 信誉大大提高后,他们会收到更多的任务和数据,然后收到更多的付款。但是,如果节点被发现没有做好他们的工作,这个循环也可以反向运作。
虽然 Storj 激励机制于其他网络一致,但很多情况下,Storj 并不采用纯粹的代币激励,而是通过链下协议(SLAs)来实现。目前,没有一个用户有足够的动力去持有代币。用户买它的唯一原因(除了投机)就是用它来付款。然而,收款者很可能因为没有动力持有它而甩掉代币。这其实不是问题,只是代币的价值累积会不明确。然而,一些公司和 / 或协议背后的团队可能会选择通过股权来筹集和获取价值,而不是通过代币销售。
Sia
协议和产品
如 Sia 主页所说,Sia 将权力下放的信条作为其使命的核心。然而,它并不是没有争议的。
无论如何,Sia 是一个市场,需求(想要存储数据的用户)与供应(数据存储提供者)相匹配。为了提高竞争力,网络可以设置有利的费用,质押 token,根据某些标准优化其他费用,来吸引消费者。
相关角色:
- 出租者:出租存储空间的实体;
- 租用者:上述存储空间的消费者;
- SiaFund 持有人:通过获得所有交易费用的百分比来赚取红利;
- 矿工:矿工维护区块链,烘托主机和租户之间的合同协议,并竞争解决 PoW 算法以获得区块奖励;
代币
Sia 实际上采用了双代币模式,其中 SiaCoin($SC)用于加油和付款,而 SiaFunds($SF)是一种安全代币,通过将每笔交易的 3.9% 的百分比分配给 $SF 的持有人来累积价值。

$SF 的供应有上限(仅有 10,000 个),而 $SC 通货膨胀严重,并且是无限供应的。这种设计目的在于把价值累积给 $SF 的持有人。然而,即使如此,这种机制也可能不是那么稳健。因为分红是以 $SC 支付的,所以如果新的发行量超过了对 Sia 的需求,$SC 的价格可能会下降,也就意味着 $SF 持有人获得的奖励价值会下跌。
简而言之,Sia 的存储需求必须大于新发行的代币,否则即使是 $SF 持有人也可能无法获得良好的投资回报。此外,矿工在赚取代币后可能没有强烈的动机来持有代币,进一步增加了 $SC 的价值下降的风险。
总结 + 思考
即使网络可能有类似的目标,本文中即数据存储,他们的主要区别在于协议架构、实现和作用。
具体到数据存储网络,设计侧重点在于网络中的供应和需求是如何互相作用的:
- 在这个竞争激烈的市场中,数据存储提供者争夺交易;
- 通过一个路由算法,根据预先定义的标准在网络中自动分配数据;
代币的设计对于网络中的角色是否完整、以及填补这些角色的实体是否按预期行为起决定性作用。Filecoin、Arweave、Storj 和 Sia 使用不同的方法来确各个角色以正和的方式行事,因此与它们相关的代币也以不同的方式发挥作用和获取价值。
代币设计不能与项目的技术实施相分离:两者必须同时进行规划和开发。如果两者有一定程度的冲突,那么技术细节在重要性和顺序上都优先于代币设计,但是这两个因素都需要列入考虑范围。最后,网络的需求基于所述网络的效用或产品的质量。代币有能力帮助引导市场的供应和需求,但如果产品缺乏或没有足够的市场契合度,代币也无能为力。
最有吸引力并取得最大成功的网络(无论是以网络活动还是市值来衡量)都有以下特点:
- 强大的产品 - 市场适应性(在供应和需求两方面);
- 明确的激励和威慑措施;
- 明确的机制(可以随着网络的发展为代币累积价值);
构建和部署网络的技术架构没有公认的「最优选」,代币设计也没有无可争议的「最佳法」。只要一个产品被设计得很好,那么就必须设计一个同样有价值的代币经济体来保证网络的正常运作。这些激励调整机制有能力引导、授权、制造或破坏网络,所以最好把它们设计好。
免责声明:本文章仅代表作者个人观点,不代表本平台的立场和观点。本文章仅供信息分享,不构成对任何人的任何投资建议。用户与作者之间的任何争议,与本平台无关。如网页中刊载的文章或图片涉及侵权,请提供相关的权利证明和身份证明发送邮件到support@aicoin.com,本平台相关工作人员将会进行核查。