Author: Jae, PANews
On the evening of January 19, the New York Stock Exchange, the anchor of the global financial system, announced that it is developing a trading and settlement platform for tokenized securities. This exchange, which has witnessed countless financial booms and busts, has officially decided to connect its trading engine with the digital pulse of blockchain.
This is not just a technological upgrade; it is a reimagining of the securities trading rules that have been in place for two hundred years. As the largest exchange in the world, the NYSE's entry signifies that tokenized securities are no longer the sole domain of crypto startups but have become a battleground for mainstream financial infrastructure.
The "atomization" and "real-time" revolution in the crypto market has finally knocked on the door of traditional stock exchanges.
Old Money Goes on Chain: Wall Street Enters the Era of 24/7 Trading and Instant Settlement
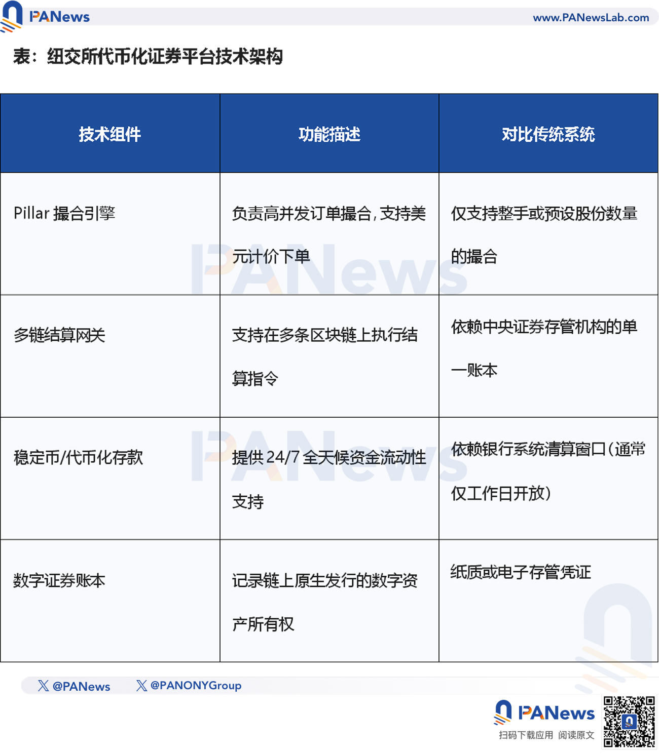
The tokenized securities platform that the NYSE plans to launch adopts a hybrid architecture of "high-performance matching + on-chain finality." The core of this design is to utilize the existing Pillar matching engine to handle high-frequency order matching, ensuring fairness and speed in trading, while migrating the clearing and settlement process to the blockchain, thus enabling 24/7 trading.
The Pillar engine, as the technological core of the NYSE, can support millions of trading requests per second. In the tokenized securities platform, this engine will be responsible for processing orders denominated in US dollars, unlocking the "fractional share trading" feature. By splitting stocks that originally cost thousands of dollars per share into tokens that can be ordered directly in dollars, it allows retail investors worldwide to participate in the allocation of high-value assets with smaller capital amounts.
It is worth mentioning that tokenized shareholders also enjoy shareholder dividends and corporate governance rights. The NYSE is decentralizing the pricing power that was previously held by institutions to a broader audience. This could significantly change the investor structure of the US stock market in the coming years.
On the backend, the introduction of blockchain technology aims to address the long-standing issue of settlement delays in traditional finance. By recording ownership on-chain, the tokenized platform will achieve atomic settlement, meaning instant exchange of funds and assets. This model eliminates the credit risk associated with the T+1 or T+2 settlement cycles in traditional markets, allowing capital to be reinvested immediately upon completing a transaction.
The NYSE also emphasizes the "multi-chain support" capability of the tokenized securities platform. This statement suggests that the NYSE does not want to be locked into a single technology stack but aims to build an interoperable central system that connects different liquidity pools. This flexibility is crucial for attracting institutional investors who have already deployed assets across different chains.
In terms of funding settlement, the tokenized securities platform will not only provide stablecoin-based financing but has also established deep cooperation with Citibank and BNY Mellon to introduce "tokenized deposits."
Traditional securities trading settlements rely on the transfer of fiat currency between banking systems, which are typically closed on weekends and nights.
By supporting tokenized deposits, the clearing process can transfer funds in real-time outside traditional banking hours to meet margin obligations. This is crucial for managing funding needs across jurisdictions and time zones. Clearing no longer needs to reserve large amounts of idle cash buffers to cope with potential market fluctuations, significantly improving capital utilization.

Global Mainstream Exchanges Enter the Digital "Arms Race"
The NYSE is not entering this space alone; it is stepping into an increasingly heated global arms race for exchange digitization. This war without gunpowder is taking place not only on Wall Street in New York but also in London, Frankfurt, and Singapore.
In September 2025, Nasdaq submitted an application to the SEC to integrate tokenized stock trading within its main exchange. Nasdaq has chosen a "hybrid model," allowing traders to choose between traditional or tokenized settlement on the same order book. This is a "gentle evolution" approach, akin to opening a new window in an old house.
Related reading: Exchange Giant Nasdaq Strikes on the Chain! Officially Applies for Tokenized Securities Trading, Reshaping Wall Street's Rules
In contrast, the NYSE seems prepared to build a "new palace," an independent tokenized securities platform focused on on-chain settlement and 24/7 trading. This represents a more revolutionary "standard reshaping."
Overall, Nasdaq's strategy is more moderate, aiming to give investors the choice to reduce regulatory friction; while the NYSE's strategy is aggressive, attempting to directly construct a standardized template for the next generation of financial markets.

Across the Atlantic, the battle is equally fierce.
London Stock Exchange: Its DiSH (Digital Settlement Hub) has achieved 24/7 cross-border instant settlement through tokenized commercial bank deposits, addressing foreign exchange friction and credit risk.
Deutsche Börse: Its "Horizon 2026" strategy focuses on the D7 digital issuance platform and the DBDX crypto asset trading platform. The D7 platform has achieved over 10 billion euros in digital securities issuance, gaining a first-mover advantage in Europe.
Singapore Exchange: Deeply tied to the Monetary Authority of Singapore, it is piloting the settlement of government bonds and bills using central bank digital currency through the "Project Guardian" and "BLOOM" initiatives.
NYSE's Entry May Trigger a Major Reshuffle in the Crypto Landscape
The NYSE's move is like a stone thrown into a lake, with ripples spreading to every corner of the crypto market and traditional finance. The tokenized platform will not only change how securities are sold but may fundamentally reshape the flow of funds and narrative logic in the crypto market.
- Tokenization Projects: From "Issuers" to "Distributors"
For native projects like Ondo Finance and Securitize, which are dedicated to bringing traditional securities on-chain, the NYSE's entry is a double-edged sword.
Positive Effect: A leap in regulatory certainty. Ondo has long faced regulatory scrutiny from the SEC, and although it ultimately closed the case last December with "no charges," it had previously endured significant compliance pressure. The NYSE's actions have transformed "stock on-chain" from a marginal innovation into a mainstream consensus, potentially providing broader institutional collaboration opportunities.
Competitive Challenge: The NYSE controls the source of asset liquidity. Currently, Ondo mints tokens on-chain through a "1:1 support" model, with liquidity primarily sourced from its agreements with specific brokers. If the NYSE directly offers tokenized securities, projects may need to shift from "asset issuers" to "asset distributors" or "strategy providers," losing asset issuance rights and facing uncertainties in new business ventures.
- Cryptocurrency Exchanges: A Bidirectional Liquidity Siphon
The NYSE's support for 24/7 securities trading means that the crypto market will face an unprecedented strong competitor.
Capital Outflow: A large amount of stablecoin capital locked on-chain may be attracted to more stable, dividend-paying US stock assets. High-quality tokenized stocks have clear business revenue models and regulatory protections, which may create a significant "siphon effect" on altcoins that lack practical use and rely solely on narrative support, leading to liquidity depletion for the latter.
User Migration: Retail investors with smaller capital amounts who previously accessed US stock exposure through cryptocurrency exchanges may now be directly attracted by the NYSE's tokenized platform's "fractional shareholding" feature.
- Liquidity Providers: Comprehensive Strategy Upgrade
The emergence of a 24/7 securities market requires market makers to have real-time hedging capabilities across markets and assets.
Algorithm Revolution: Traditional NYSE market makers need to accommodate the AMM (Automated Market Maker) logic of the DeFi space, while DeFi protocols also need to integrate traditional financial Pillar-style high-frequency matching technology. This technological fusion may give rise to a new generation of top liquidity providers with "dual capabilities."
Liquidity Fragmentation: While the 24/7 model facilitates participation from investors across time zones, it may also lead to extreme fragmentation of liquidity in local markets during late-night or weekend hours, resulting in widened bid-ask spreads and abnormal volatility.
The NYSE's announcement to develop a tokenized securities platform represents a "code-level" reconstruction of the underlying logic of traditional financial markets. It not only signifies an unlimited extension of trading hours but also a significant leap in capital efficiency.
For the crypto market, this marks a migration from "illusory narratives" to "physical support"; for traditional finance, it represents a "second industrial revolution" after absorbing the advanced productivity of DeFi.
The NYSE's entry undoubtedly sends a clear signal: the digitalization process of the financial system is irreversible. For market participants, it is no longer a choice of "whether to participate," but a competition of "how to adapt."
As Lynn Martin, Chair of the NYSE Group, stated, combining the trust of traditional markets with cutting-edge technology is the only way to reshape the digital future. Wall Street is redefining the ways assets are held and flowed using blockchain technology, and those who can first understand and navigate this "digital context" will become the leaders of the new generation of capital markets.
免责声明:本文章仅代表作者个人观点,不代表本平台的立场和观点。本文章仅供信息分享,不构成对任何人的任何投资建议。用户与作者之间的任何争议,与本平台无关。如网页中刊载的文章或图片涉及侵权,请提供相关的权利证明和身份证明发送邮件到support@aicoin.com,本平台相关工作人员将会进行核查。