Source: McKinsey
Authors: Wouter Maes and Alex Sawaya

Image Source: Generated by Wujie AI, style model (Songyun architecture)
Attracting and retaining artificial intelligence (AI) talent has become a global challenge, and China is no exception.
In McKinsey's 2022 Global AI Business Executive Survey, 75% of Chinese respondents admitted to facing difficulties in recruiting data scientists [1]. Over half of the respondents indicated the challenge of finding suitable talent to fill key AI-related positions such as data engineers, data architects, and machine learning engineers, which are essential for designing, building, and advancing industrialized advanced digital and AI capabilities.
Our latest research indicates that even as the market has recently contracted, recruiting talent will continue to become increasingly difficult. It is expected that by 2030, the potential value brought by AI to China will exceed $1 trillion, and as major enterprises compete to tap into this value, China's demand for high-skilled talent will increase sixfold from the current 1 million to 6 million [2]. (See the appendix "About this study" for details on our research methodology.)
About this study
This survey and interviews covered 102 leading enterprises in China, all of which have adopted AI in at least one area. We also analyzed global and local reports, use cases, and recruitment databases to explore China's demand for AI talent, the challenges that enterprises face in filling talent gaps, and the related actions taken. To assess talent demand, we considered the economic impact of AI on key industries (consumer, finance, manufacturing, enterprise services, automotive, transportation and logistics, and healthcare and life sciences), and modeled the productivity of each industry per capita. On the supply side, we evaluated the number of domestic and foreign university graduates inclined to seek employment domestically, including those in science, technology, engineering, and mathematics (STEM) fields, as well as the existing number of top technology talents.
It is estimated that by 2030, domestic and foreign universities and the existing top talent pool can only provide approximately 2 million (one-third of the required) AI talents, leaving a gap of 4 million (see Figure 1). After 2030, as the birth rate declines, the number of university students will decrease, making the AI talent gap even more severe.

Faced with the imminent huge talent gap, how should enterprises ensure the talent and capabilities necessary for competition? Our survey and interviews with over 100 leading companies in China revealed two key insights:
Different talent gaps
While every enterprise needs to enhance the skills of existing employees and abandon traditional recruitment methods to acquire the necessary talent and capabilities, the investment and intervention measures of each company will differ due to their varying levels of digital maturity.
Advantages of local and multinational enterprises
Although Chinese graduates favor local companies and their innovative and performance-based incentive structures, multinational companies in China can effectively leverage their global networks to attract talent from a larger talent pool.
In response to the AI talent challenge, this article delves into the types of talent that enterprises should prioritize at different stages of digital maturity and how to better acquire the required skills and capabilities.
Different talent and skill needs due to varying levels of digital maturity
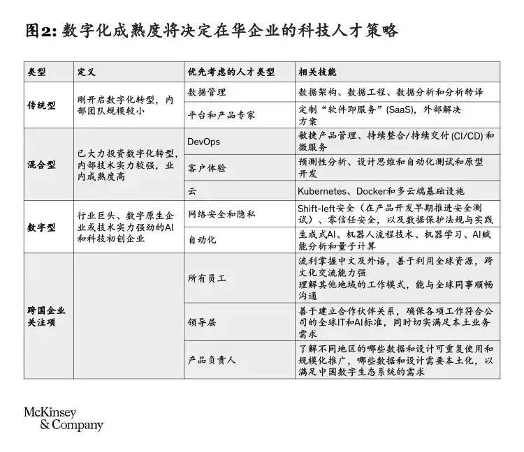
Digitalization and AI, as important drivers, are creating significant value for China, requiring a comprehensive set of advanced skills. These skills roughly come from seven areas: customer experience, cloud, automation, platforms and products, data management, DevOps (a method for optimizing software development), and network security and privacy. While enterprises ultimately need to build talent reserves in each area, our research indicates that enterprises should prioritize the talents they truly need based on their digital maturity. Common manifestations of digital maturity are traditional, hybrid, and digital (see Figure 2).

Traditional
Traditional refers to enterprises that have just initiated digital transformation. These enterprises typically have small internal teams and face significant competitive pressure, urgently needing to initiate digital and AI transformation. Their transformation focus is mainly on establishing data foundations, optimizing business processes, and focusing on specialized use cases that can quickly improve business efficiency (rather than building future innovative AI capabilities). Therefore, these enterprises should focus on two types of talents:
The first type of talent is data management experts who are proficient in data architecture, data engineering, data analysis, and translation. They can build data platforms, pipelines, and processes, drive data openness, generate data-driven real-time insights, ensure data quality and governance, and manage the lifecycle of use cases. Enterprises can hire these experts to serve data product or use case teams and drive the delivery of new digital and AI capabilities. Excellent data centers also need these experts to co-design and supervise data management processes, ensuring appropriate access control, data quality, and approval and retention policies.
For example, an agricultural enterprise established a centralized enterprise data center to support data management protocols and governance processes, allowing thousands of employees from different departments to have convenient access, thus promoting AI and analytics use cases. As a result, the enterprise no longer needs to develop new data pipelines repeatedly, significantly reducing IT costs and modernizing business methods. For instance, using robots to track breeding conditions of animals and automatically issue alerts when potential diseases and other issues are detected.
The second type of talent is platform and product experts who are proficient in software development. They can customize software as a service (SaaS) or other external solutions to improve business efficiency and provide new customer-oriented services.
For example, a consumer electronics manufacturer optimized production plans and labor productivity after applying AI use cases, and then began investing in building a data platform development team. This team updates underlying models, user interfaces, data pipelines, and backend infrastructure, continuously strengthening current AI use cases and introducing other use cases.
Hybrid
Hybrid refers to industry-mature enterprises that have invested heavily in digital transformation. These enterprises already have strong internal technical capabilities and a solid foundation, and are now mainly focused on simplifying development processes, accelerating the delivery speed of new digital and AI products, and expanding domain expertise to provide excellent customer experiences. Hybrid enterprises need DevOps experts skilled in software development, such as agile product management, continuous integration/continuous delivery (CI/CD) practices, and microservices that can accelerate deployment. They also need customer experience experts who are skilled in various predictive analytics, design thinking, and automated testing capabilities, with strong prototyping capabilities to create new experiences for customers.
Of course, as hybrid enterprises continue to expand their capabilities and host more AI models and applications in the cloud, IT efficiency and server spending will also become a major challenge. Our 2022 cloud survey found that over 75% of enterprises in China plan to use multiple cloud services, and 90% plan to use a mix of public and private cloud services by 2025 [3]. To clarify the skill requirements and operational modes of different cloud services, enterprises need cloud experts with experience in Kubernetes, Docker, and multi-cloud architecture.
Digital
Digital refers to digital-native enterprises, such as tech giants, AI, and tech startups. These enterprises already have sufficient talent reserves in most digital and AI areas, but they still need to expand their reserves further to meet the changing industry expectations and technological advancement needs.
The focus of these enterprises is on network security and data privacy. In China, due to increased emphasis on security and privacy protection by enterprises, which may impact AI and digitalization, digital enterprises need experts with a global perspective and systematic approach to address issues, prioritizing talent for early security testing in product development (commonly known as shift-left security), zero-trust security frameworks, and expertise in data protection laws and practices. Another type of talent that should be prioritized is automation experts skilled in generative AI, robotic process technology, machine learning, AI-enabled analytics, and quantum computing. They can drive end-to-end automation development, testing, and deployment to improve the efficiency and speed of bringing new features to the market.
Various multinational companies
For multinational companies operating in China, regardless of their level of digital maturity, they must ensure that their AI talent has the ability to work smoothly in their global network. For example, teams need to be fluent in Chinese and foreign languages, understand working patterns in other regions, and communicate smoothly with global colleagues. The leadership needs to be adept at building partnerships to ensure that all work complies with the company's global IT and AI standards, while effectively meeting local business needs. Product managers need to understand which data and designs from different regions can be reused and scaled for global deployment, and which data and designs need to be rebuilt locally to meet the needs of the Chinese digital ecosystem.
For example, a European branch of a multinational enterprise developed a global traffic application that optimized routes using consumer traffic data from Google, Facebook, and Instagram. Although most of the company's branches worldwide can use this application, the product manager in China needs to adjust the application first to obtain data from domestic platforms before deployment.
Filling the gap by improving skills and expanding talent sources
Through interviews on the topic of talent cultivation and retention, we found that traditional and hybrid enterprises have a lot of work to do at each stage of talent management (see Figure 3). Digital enterprises only need to strengthen a few areas to maintain their talent management advantage.

In-depth research into company strategies revealed that the most critical aspects for all enterprises in driving the development of digital and AI talent are: 1) enhancing the skills of existing talent and 2) diversifying talent sources. Our research shows that different types of enterprises need to take different actions for these two aspects.
Enhancing the skills of existing employees
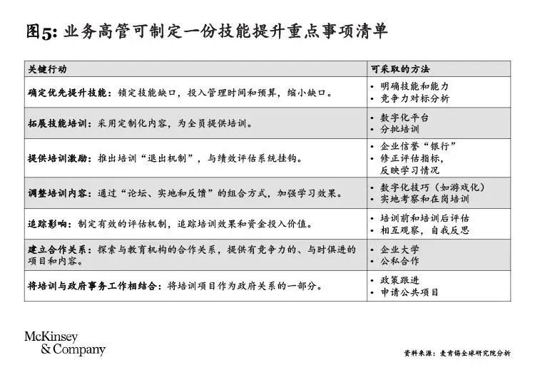
Enhancing employee skills is a common strategy for enterprises to acquire the necessary talent. Our research shows that companies in China can strategically build the capabilities of their existing business and AI talent bench to obtain the required skills (see Figure 4).

Of course, our interviews also indicated that the skills that need improvement are preferably those that are difficult to find, difficult to outsource, or difficult to acquire, such as understanding legacy applications or existing product functionalities (see Figure 5 for details on how to initiate an employee skills improvement plan).

Traditional
Analysis translation is a skill that traditional enterprises should focus on. Our research shows that without these skills, business units will have difficulty convincing others, and new digital and AI initiatives will be difficult to implement. Improving the skills of experts in different fields to identify and evaluate potential digital and AI use cases, assess potential business value, and support later deployment can help traditional enterprises quickly realize value from digital and AI investments. This type of training is best conducted in an internal "analytics academy," where the training content can be customized, and apprenticeships can be implemented to allow experts to apply what they have learned.
For example, an advanced manufacturer established an analytics academy at the beginning of its transformation to help over 200 employees transition into analytics translators.
The curriculum includes: 1) half-day lectures every week (lasting 2-3 months), covering problem-solving, talent, and use case requirements; 2) best practices in agile delivery and change management; 3) on-the-job training for use cases in the company's roadmap.
Since their deployment, these translation experts have driven the implementation of over 50 new digital and AI use cases.
Hybrid
Currently, only 8% of domestic AI talent possess advanced AI-related skills such as edge computing, big data, machine learning, and cognitive AI [4]. For hybrid enterprises, raising the skill levels of existing employees is a key part of their transformation. However, these enterprises need to increase their investment in online courses and certification programs. In McKinsey's 2022 Global AI Survey, only about one-third of Chinese companies used such programs (31% used in-house online courses, 29% used certification programs) [5].
A leading financial institution provides customized learning journeys based on employee positions and career paths, primarily through online learning. Each employee can use a mobile learning app to access key skill-building courses tailored to their job requirements. The app offers a wide range of courses, including Python programming, multi-cloud architecture deployment, and leadership skills required for digital transformation.
Digital
The biggest challenge for digital enterprises will be keeping pace with the rapid development of emerging technologies, such as generative AI and quantum computing. These enterprises can encourage employees to actively keep up with the latest technological developments (e.g., by arranging for employees to attend academic conferences, participate in relevant research, apply for patents, participate in hackathons, etc.) to help bridge the gap with new talent.
A technology company provided time, space, and budget for employees to research and develop new features using emerging technologies outside of existing projects, resulting in multiple patents and patent applications in the areas of AI, blockchain, cloud computing, and new product innovation.
Expanding talent sources
Outsourcing and acquiring basic technical capabilities (and corresponding talent) are also ways for enterprises in China to fill talent gaps. Multinational companies have a clear advantage in this area due to their global influence. They can leverage existing solutions developed by colleagues in other regions or new capabilities developed in countries like Vietnam and India. Of course, companies need to consider various financial and regulatory issues, such as ensuring compliance with all data protection regulations in China. Our research shows that different types of enterprises have different best practices in this regard.
Traditional
Traditional enterprises must act quickly to catch up with AI and digital leaders in order to remain competitive. Initiating digital transformation by recruiting and training new talent, especially in tight labor markets, may take a significant amount of time. A fast way to acquire AI talent and capabilities is to collaborate with vertical IT and SaaS providers. Some enterprise leaders will advance their work through such collaborations while looking for new talent. For example, the consumer electronics manufacturer mentioned earlier, while developing its talent strategy, outsourced the development of new AI optimization models. As a result, the company was able to deploy the new capabilities into production (and generate value) within 8 weeks, a process that might have taken several times longer if relying solely on training new talent.
Other companies may collaborate with external suppliers to build the overall infrastructure of digital systems. For example, a Chinese industrial vehicle supplier hired a leading software company to integrate six or more business and factory systems, including enterprise resource planning, manufacturing execution, product lifecycle management, supplier management, human resources, and business intelligence. After more than three years, the project was completed, and the company launched a series of use cases, including a collaborative product design system that improves R&D efficiency and accelerates the launch of new products.
When outsourcing work, it is important to ensure that all related data and technology strategies align with the company's strategic priorities, and suppliers can make design decisions based on these priorities. This allows companies to involve multiple suppliers in different tasks and projects and ensure that all solutions can seamlessly share data and insights.
Hybrid
Outsourcing is highly valuable for hybrid enterprises in the next stage of digital transformation, as it can expand the coverage and productivity of existing technical experts. Outsourcing can also relieve the burden on technical staff, allowing them to focus less on maintaining and upgrading legacy systems in the middle and back office.
Today, enterprise software solutions related to human resources, finance, communications, and business process automation have matured in China. Companies can quickly migrate these systems to the cloud and redeploy AI talent to high-value use case projects. In other cases, companies can use third-party resources to build part of the new digital or AI solutions for their teams.
Digital
Many digital-native companies have found that frequent expansion and reorganization have led to high turnover rates for tech talent, high recruitment costs, and threats to the company's sustained growth. For digital enterprises, as the talent gap widens, strategic acquisitions to enter new markets or business areas will be a better strategy than building new capabilities internally.
For example, ByteDance acquired new virtual reality (VR) capabilities through this acquisition, expanded its applications, and gained a team of VR experts, enabling it to continue building new capabilities.
Looking ahead, the demand for AI talent in China is expected to outstrip supply. Leaders need to inspire creativity and ensure that enterprises have sufficient talent reserves and capabilities to remain competitive over the next decade. Enterprises can prioritize enhancing the skills of existing talent and strategically filling talent gaps through outsourcing and acquisitions to establish a competitive advantage in major global markets.
Footnotes:
[1] "The state of AI in 2022—and a half decade in review," McKinsey, December 6, 2022. The survey covered 102 interviewed companies in China.
[2] Based on the following research: Shen Kai, Tong Xiaoxiao, Wu Ting, and Zhang Fangning, "Exploring the New Frontier of Artificial Intelligence: China's Economy Welcomes a $600 Billion Opportunity Again," McKinsey, June 7, 2022; "Notes from the AI frontier: Applications and value of deep learning," McKinsey Global Institute, April 17, 2018; National Bureau of Statistics of China, 2021.
[3] Shen Kai, Anand Swaminathan, Tong Xiaoxiao, and Wang Wei, "Cloud in China, Outlook for 2025," McKinsey, July 8, 2022.
[4] "2021 China IT Service Talent Supply Report," Pactera and iResearch, August 2021.
[5] "The state of AI in 2022," December 6, 2022.
Authors:
Wouter Maes
McKinsey Global Director and Partner, based in the Beijing office
Alex Sawaya
McKinsey Global Senior Director and Partner, based in the Hong Kong office
The authors thank Tong Xiaoxiao and Wang Lingyi for their contributions to this article.
免责声明:本文章仅代表作者个人观点,不代表本平台的立场和观点。本文章仅供信息分享,不构成对任何人的任何投资建议。用户与作者之间的任何争议,与本平台无关。如网页中刊载的文章或图片涉及侵权,请提供相关的权利证明和身份证明发送邮件到support@aicoin.com,本平台相关工作人员将会进行核查。