一场定义美国数字资产未来十年的立法博弈,正以清晰划定的“五步棋”重塑监管格局,从模糊地带走向量化标准。
参议院农业委员会门前,关于《CLARITY法案》审议会议时间的消息几经变动,最终定格在本周四。
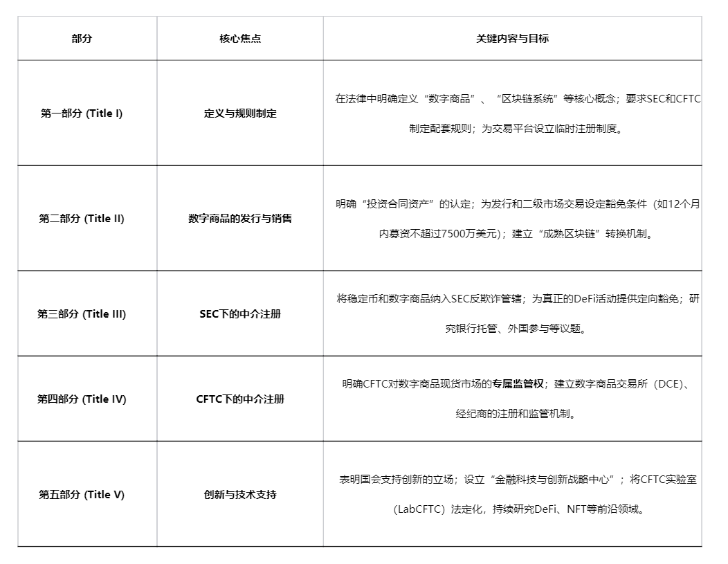
这一反复不仅体现了立法进程的复杂性,也凸显了该法案作为美国加密资产监管“分水岭”的重要性。法案本身结构严谨,核心内容共分为五个部分(Title I - Title V),分别从定义、发行、监管到创新支持,构建了一套完整的监管闭环。

一、立法进程:从众议院到参议院的博弈之路
● 《数字资产市场清晰法案》(CLARITY Act)的立法旅程始于2025年。去年年中,美国众议院以压倒性多数(294票赞成,134票反对)通过了该法案。
● 随后法案进入参议院审议阶段,这正是当前新闻焦点所在。根据最新的国会立法追踪记录,参议院版本的修订博弈尤为关键。
● 参议院银行委员会主席蒂姆·斯科特(Tim Scott)在2026年1月12日发布了经两党协商后的最新修订文本,其内容相较众议院原版有所调整。
例如,进一步强化了对稳定币发行方的刑事责任约束,并细化了“区块链成熟度”的验证程序。
二、法案核心:清晰的五部分监管框架
《CLARITY法案》的文本结构是其逻辑的骨架,旨在系统性地解决监管模糊问题。其五个部分的核心内容与目标如下:

三、关键创新:从“是什么”到“谁控制”的范式转变
● 法案最核心的突破在于引入了 “基于控制的成熟度框架” ,这彻底改变了监管的评判逻辑。它不再纠结于“某个代币是不是证券”的定性争论,而是转向评估 “区块链系统由谁控制” 的客观事实。
● 一个项目若想将其原生资产从“证券”转为“数字商品”,从而脱离SEC的严格监管、转入CFTC框架,必须证明自己满足“成熟区块链”标准。这通常意味着没有单一实体能控制该网络,例如,所有关联方持有的治理投票权合计不得超过20%。
● 这一框架为项目提供了一条可预测的、客观的合规演化路径:从初创时期的中心化控制(接受类似证券的监管),逐步过渡到成熟阶段的去中心化(接受类似商品的监管)。
四、深远影响:重塑市场、保护创新与明确权责
● 对DeFi与开发者的“安全港”:法案为去中心化金融(DeFi)提供了关键的法律豁免。只要协议不托管用户资产、不充当金融中介,其开发者、节点运营者和前端界面提供者就无需向SEC或CFTC注册。这解除了长期悬在DeFi开发者头上的“达摩克利斯之剑”。
● 对中心化机构的严格监管:与对DeFi的豁免相反,法案对中心化交易所、经纪商等中介机构提出了明确的注册和合规要求。它们必须向CFTC注册为“数字商品交易所”,遵守资本储备、客户资产隔离、反欺诈等传统金融级别的规则,旨在防止FTX式的悲剧重演。
● 对传统金融与用户的赋权:法案为银行等传统金融机构开展加密资产业务提供了法律依据,打开了传统资本合规入场的大门。同时,它首次在联邦立法层面明确了用户的自主托管权,保障个人使用非托管钱包进行点对点交易的自由。
五、争议与挑战:未竟之路与各方角力
尽管支持者众,但《CLARITY法案》仍面临争议和挑战。
● 监管覆盖存在缺口:该法案主要专注于“数字商品”,对于代币化证券、衍生品等资产未提供明确的监管路径。同时,它虽然豁免了DeFi的联邦中介监管,但并未能完全优先于各州千差万别的监管法规(如纽约州的BitLicense),可能导致合规碎片化。
● 反洗钱(AML)的新挑战:法案将《银行保密法》要求施加于中心化中介机构。但批评者指出,加密资产可以不经中介直接转移,这为执法留下了漏洞。如何在不侵犯隐私的前提下,有效监控去中心化环境下的非法资金流动,是法案未能彻底解决的难题。
● 政治层面的博弈:法案在参议院需要60票才能通过,这意味着必须争取相当数量的民主党支持。一些民主党议员,如伊丽莎白·沃伦(Elizabeth Warren),曾警告该法案可能被大公司用来规避SEC监管。前CFTC主席蒂莫西·马萨德(Timothy Massad)也公开表示,法案在反洗钱方面的条款“还不够”。
从周四参议院农业委员会的审议室向外望去,加密市场的行情在屏幕闪烁。华尔街的分析师与硅谷的开发者,都在等待一个清晰的信号。法案第五部分设立的“金融科技与创新战略中心”,其大门尚未开启,但蓝图已绘就。
这扇门背后,可能是一个由定量特征而非定性叙事主导的新监管时代。
加入我们的社区,一起来讨论,一起变得更强吧!
官方电报(Telegram)社群:https://t.me/aicoincn
AiCoin中文推特:https://x.com/AiCoinzh
OKX 福利群:https://aicoin.com/link/chat?cid=l61eM4owQ
币安福利群:https://aicoin.com/link/chat?cid=ynr7d1P6Z
免责声明:本文章仅代表作者个人观点,不代表本平台的立场和观点。本文章仅供信息分享,不构成对任何人的任何投资建议。用户与作者之间的任何争议,与本平台无关。如网页中刊载的文章或图片涉及侵权,请提供相关的权利证明和身份证明发送邮件到support@aicoin.com,本平台相关工作人员将会进行核查。