标普500指数与比特币走势图并列显示,两条曲线近期呈现惊人同步性,黄金价格却在另一条轨道上独自攀升,数字黄金的神话似乎正在数字时代重写。
2024年初,比特币现货ETF获批开启了数字资产主流化的新纪元;次年3月,特朗普签署行政命令宣布建立美国战略比特币储备。
机构投资者和各国政府开始将比特币视作与黄金并列的价值储存手段。然而市场数据揭示了另一个故事:比特币与纳斯达克指数的相关性一度高达0.8,而与黄金的相关性却接近为零。

一、神话演变,数字黄金叙事的兴起与挑战
● 比特币自诞生起就与“数字黄金”的称号紧密相连。这种类比源于比特币与黄金共享的稀缺性特征——比特币总量上限为2100万枚,与黄金有限的储量形成呼应。
● 2023年末至2024年初,比特币现货ETF获得批准成为市场转折点。这些金融产品为传统投资者提供了合规的比特币投资渠道,使数十亿美元机构资金涌入这一领域。
● 随着2025年特朗普政府宣布建立战略比特币储备,比特币的机构化进程达到新高度。美国政府成为全球最大的比特币持有者之一,持有量超过20.7万枚。
这一政策转变不仅提升了比特币的合法性,也引发了关于其能否真正履行“数字黄金”角色的广泛讨论。
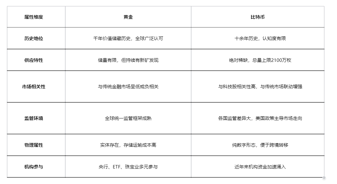
二、属性对比,数字黄金与传统黄金的本质差异
比特币与黄金虽然常被相提并论,但两者在关键属性上存在显著差异。黄金的避险地位历经千年考验,而比特币的“避险”属性则更具条件性。
● 根据中信证券分析,比特币短期内避险属性不及黄金的主要原因在于社会认知、税收制度中的货币化程度不足,以及因其高成长性吸引的风险偏好较高的边际定价者。
● 高盛研究进一步指出,比特币虽然回报率高于黄金,但波动性也更大,对市场下跌更为敏感。当市场风险偏好积极时,比特币与股票往往表现更好;而在对冲股市下跌方面,黄金作为避险资产比比特币更为有效。
● 黄金市场已经形成了成熟的刚需托底与投机定价并存的格局,而加密货币市场仍在向这一格局演变的过程中。
黄金与比特币的关键属性对比如下:

三、政策重塑,特朗普2.0时代的比特币战略
2025年3月6日,特朗普签署行政命令,宣布建立“战略比特币储备”和“数字资产储备库”。这一政策标志着美国政府对加密货币立场的根本性转变。
● 特朗普政府对加密资产的积极态度背后有复杂考量。美国社会经济结构为加密资产普及提供了土壤——根据统计,2024年有40%的美国成年人拥有加密资产,形成了所谓的“加密资产世代”。
● 特朗普政府推行的亲加密货币政策包括废除SAB 121条款,使传统金融机构能够为加密资产提供保管服务。花旗银行和摩根大通等传统金融机构已开始探索为客户提供加密资产服务。
● 美国的战略比特币储备计划引发了一系列连锁反应。富达数字资产研究副总裁克里斯·奎珀指出:“未来可能会有更多国家购买比特币,这是出于博弈论——如果有更多国家将比特币作为其外汇储备的一部分,那么其他国家也可能感受到竞争压力。”
四、联动变化,比特币与传统金融市场的融合
● 随着机构资金大量涌入,比特币与传统金融市场的联动性显著增强。渣打银行数据显示,比特币与纳斯达克指数的相关性达到0.5,年初甚至一度高达0.8。
● 这种变化的核心驱动力是比特币现货ETF的推出。截至2025年6月9日,比特币ETF的总资产规模已超过1279亿美元,成为2023年底以来比特币价格上涨的主要推动力之一。
● 机构投资者成为比特币价格波动的主要驱动者。芝加哥商品交易所(CME)比特币期货的未平仓合约在ETF获批前从不到40亿美元上升到持续超过100亿美元,峰值时甚至超过200亿美元。
● 这种现象意味着比特币正从一种准避险资产转变为与股票市场同向波动的高风险、成长型资产。K33 Research指出,2025年是加密货币基本面与价格表现严重脱节的一年。
五、未来展望,比特币作为新型资产类别的定位
展望2026年及以后,比特币的市场定位将继续演变。K33 Research对2026年持建设性看涨态度,预测比特币将跑赢股票指数和黄金,认为监管胜利带来的利好将超过资本分配的影响。
● 在宏观层面,特朗普可能任命鸽派美联储主席,以扩张性政策取代紧缩,这种“充裕”环境将利好比特币等稀缺资产。机构端预计将迎来爆发:摩根士丹利计划允许顾问为客户配置0-4%的比特币ETF。
● 比特币基础设施正在成为风险投资的新焦点。随着比特币Layer-2项目的早期融资取得成功,市场关注点正在转向更具实体意义、直接提升比特币实用性的投资逻辑。
● 长期来看,加密货币料仍然有极大的增长空间,最根本的逻辑是逆全球化及去美元化,驱动黄金、加密货币的货币化。在长时间维度上,黄金和加密货币的货币属性都可能成为“未来黄金”的一部分。
黄金价格自2025年1月以来上涨超过50%,而比特币仅上涨15%。华尔街的交易员们开始重新评估他们的投资组合,一些机构已经悄悄降低了比特币的配置比例。
曾经热衷“数字黄金”叙事的年轻投资者发现,他们的比特币持仓与科技股同步下跌。而全球各国央行继续增持黄金储备,新兴市场国家正加速补课——中国的黄金储备只占总资产储备的6.7%,而美国这一比例高达77.85%。
数字黄金的神话或许不会完全破灭,但它的内涵正在被重新定义。比特币正在开辟一条既不同于黄金,也不同于传统风险资产的独特道路。
加入我们的社区,一起来讨论,一起变得更强吧!
官方电报(Telegram)社群:https://t.me/aicoincn
AiCoin中文推特:https://x.com/AiCoinzh
OKX 福利群:https://aicoin.com/link/chat?cid=l61eM4owQ
币安福利群:https://aicoin.com/link/chat?cid=ynr7d1P6Z
免责声明:本文章仅代表作者个人观点,不代表本平台的立场和观点。本文章仅供信息分享,不构成对任何人的任何投资建议。用户与作者之间的任何争议,与本平台无关。如网页中刊载的文章或图片涉及侵权,请提供相关的权利证明和身份证明发送邮件到support@aicoin.com,本平台相关工作人员将会进行核查。
