Genius Terminal评估报告:CZ与YZi Labs加持,是天降“大毛”还是营销陷阱?

CN
PANews
关注
26天前

作者:猫老师scupt

YZi Labs(CZ相关)+ Hyperliquid 合作加持,真是“稳了”还是营销?从证据与风险逐条拆解。

1)项目做什么?解决什么问题?

一句话定位:私密、无签名的链上交易终端,为专业 DeFi 用户提供跨链现货、永续、预发行代币和收益的统一访问。

目标用户与痛点

目标用户:

  • 高频交易者

  • 叙事驱动的投机者

  • 鲸鱼钱包持有者

  • DeFi 原生高级用户

  • 机构资产配置者

核心痛点:

  • DeFi 碎片化: 多点击交易、复杂的 Gas 管理、跨链钱包频繁切换

  • 缺乏 CEX 级体验: 无法获得中心化交易所的速度、隐私和聚合能力,导致交易 alpha 泄漏和用户流失

  • 操作繁琐: 高级用户需在多个前端、网络和钱包间多标签页切换

为什么现在需要: 随着代币、策略和 DeFi 原语的长尾增长,市场需要链不可见、统一执行的解决方案,无需反复授权或网络切换。

问题真实性判断

刚需证据:

  • 资本验证: 2024年10月由 Shuttle Labs 为开发 Genius Terminal 融资 $6M 种子轮,CMCC Global 领投,Arca、Balaji

  • Srinivasan、Avalanche、Flow Traders 等参投用户参与: 截至2026年1月13日,每日发放 $1,000 交易竞赛奖金(已公布获奖者),Twitter 27,600 粉丝,钱包导入功能近期上线

  • 第三方背书: Lit Protocol 于2025年12月在推文中称赞该终端为"超快、免费"并使用其技术

  • 多方信源一致性: 官网、文档、Twitter、LinkedIn 均聚焦专业交易,无代币/TVL 表明应用中心而非协议

结论: 问题为真实刚需,DeFi 用户对统一、隐私、高效交易工具存在明确需求,融资和活跃奖励机制验证了市场认可度

2)如何解决?(产品/机制)

产品形态与核心流程

产品形态: 统一链上交易应用/终端(非底层协议),聚合现货、永续、预发行交易和收益功能。

核心工作流程:

  • 一次性认证: 用户通过生物识别(密钥方式)使用电子邮件/Google/Apple 登录

  • 钱包管理: 在单一仪表板中导入/跟踪多个钱包

  • 无签名交易: 用户指定交易意图/投资组合行为,终端通过聚合器和原生跨链桥(Genius Bridge Protocol)原子化路由执行

  • 隐私增强: Ghost Orders 功能将订单拆分至最多 500 个钱包 实现交易混淆

  • 收益管理: 闲置资金通过 usdGG 稳定币自动产生收益

当前可用功能

状态: 主网已上线(非测试网或邀请制)

功能列表:

  • 跨链现货/永续/预发行代币交易

  • Ghost Orders 隐私交易(订单拆分)

  • 多钱包导入与跟踪

  • 统一投资组合与收益管理(usdGG 稳定币)

  • 实时市场洞察(热力图、雷达图)

  • 0% 手续费促销(约于2026年1月13日结束)

  • 每日 $1,000 交易竞赛 5000万 Genius Points (GP) 奖励系统

  • 推荐奖励与进度徽章

3)核心竞争力/差异化 (Moat)

相对竞品的差异点

可替代性分析

可替代性: 低

原因:

  • 专有隐私技术: Ghost Orders 订单拆分能力难以在短期内被复制,需要复杂的流动性管理和 MPC 基础设施

  • 原生跨链桥: GBP 作为专用桥协议,已完成多家机构审计,重建成本高

  • 广泛集成: 同时覆盖现货、永续、收益的 12+ 链生态整合需要大量 BD 和技术适配

  • 背书壁垒: CZ 关联的 YZi Labs 深度集成、$6M 融资与顶级 VC 支持提供了竞争护城河

  • 用户体验: 无弹窗、无 Gas 可见性的专业 UX 对鲸鱼/高频交易者具有粘性

风险: 如 1inch、CoW Swap 等大型聚合器增加类似隐私功能,可能构成威胁;但当前市场中无直接同类竞品。

4)融资情况与投资方质量

融资详情

投资方带来的资源

  • 生态资源: CMCC Global (亚洲生态)、AVA Labs (Avalanche 集成)

  • 上所/做市: Flow Traders 专业做市商、Arca 流动性支持

  • BD 与网络: Balaji Srinivasan 高层关系、YZi Labs (CZ 顾问,$10B+ AUM) 深度合作

媒体曝光: Scott Melker (播客影响力)、Anthony Scaramucci / SALT (会议资源)

5)团队背景

核心成员履历

创业记录与可信度

  • 成功案例: Ryan Myher 的 NoCodeNoProblem 被收购,证明执行能力

  • 信誉限制: 核心团队其他成员信息有限,LinkedIn 和公司页面不可访问

  • 抵消因素: 高质量投资者(CMCC Global、Balaji Srinivasan)背书、YZi Labs ($10B+ AUM) 深度集成合作提供信誉支撑

评估: 中等信誉度,创始人有一定履历但公开信息不足;依赖投资者和合作方质量背书。

6)奖项/资质/背书

审计与安全资质

审计机构 (全栈安全验证):

  • Halborn

  • Cantina (公开竞赛,$25,000+ 奖金池)

  • HackenProof

  • Borg Research

渗透测试: 白帽黑客完成

  • 关键合作伙伴

7)技术与安全 (必须给出证据)

开源状态

  • 部分开源: EVM 合约代码(如 GeniusVaultCore.sol)在 GitHub 上可查阅(从 Cantina 审计范围推断为 genius-foundation/

  • genius-contracts)

  • 前端闭源: 无官方 Genius Pro / Shuttle Labs 主前端仓库公开

  • 第三方代码: 存在无关粉丝/第三方仓库(如 itechdp/Tradegenius-Portal,最后提交于2024年1月)

GitHub 活跃度:近 30/90 天无官方仓库近期提交记录(截至2026年1月13日 UTC)

证据: 搜索结果显示无可验证的官方仓库具有最近活动;Cantina 竞赛引用了 Lit Actions 和服务代码(8,000+ 行),但未提供具体提交时间戳。

评估: GitHub 透明度低,缺乏开发活跃度公开证据。

8)产品与链上数据 (Traction)

用户与增长

数据可用性: 无公开 DAU/MAU/留存率/转化率数据

间接增长信号:

  • 奖励系统活跃: 5000万 Genius Points (GP) 通过交易赚取

  • USDC 推荐奖励: >45% 推荐费分成

  • 进度徽章与积分倍数解锁机制

  • 历史竞赛奖金: $250,000 总奖金池(过往)

  • 当前每日竞赛: $1,000/天 奖金(2026年1月持续)

社交媒体: Twitter 27,600 粉丝,推文互动 100-500 赞、5,000-50,000 浏览量(2026年1月13日)

链上指标

TVL: $0 (DefiLlama 无记录,截至2026年1月)活跃地址/交易数/费用/收入: 无可验证数据

区块浏览器: 无已部署合约地址公开

Dune 仪表板: dune.com/geniusterminal 存在但无公开数据

收入机制: 通过 FeeCollector.sol 收取费用;usdGG LP 从交易中获得原生收益(无代币增发);但无具体数据披露。

增长驱动力分析

补贴驱动风险: 高

  • 增长主要依赖积分/推荐/竞赛激励

  • 0% 手续费促销约于2026年1月13日结束

  • 缺乏有机用户指标(DAU/留存)验证

活动结束风险: 若补贴停止且无替代激励,用户流失概率高;需关注促销结束后的数据表现。

评估: 数据透明度极低,链上 Traction 无法验证;增长可能高度依赖激励而非产品粘性。

9)过去做过什么?现在在做什么?(活动与任务)

历史活动时间线

当前活动/任务列表 (2026年1月13日 UTC)

  • 参与门槛与成本

10)活动切入点:如何性价比最大化

积分/XP/贡献规则关键权重

高性价比任务优先级 (1-5 条)

1 优先级 1: 每日小额交易刷频率

  • 利用 0% 手续费(若仍有效)或低 Gas 链(如 Base、Arbitrum)进行小额交易

  • 目标: 累积 GP 并解锁进度徽章倍数

  • 成本: 仅 Gas 费(约 $0.01-0.5/笔)

2.优先级 2: 推荐高质量用户

  • 邀请有真实交易需求的 DeFi 用户(如社群成员)

  • 收益: >45% 持续费用分成 + 推荐 GP

  • 成本: 0(纯推广)

3.优先级 3: 跨链多样化交互

  • 在支持的 12+ 链上各完成至少 1 笔交易(优先 Solana、Base、Hyperliquid 永续)

  • 目标: 增加 GP 多样性权重(推测)

  • 成本: 每条链 Gas 费总计 ~$5-20

4.优先级 4: 参与每日竞赛(若恢复)

  • 监控竞赛重启,专注交易量/盈利排名

  • 收益: $1,000 现金奖励(分配前几名)

  • 成本: 需大额资金和时间投入;风险高

5.优先级 5: 使用 Ghost Orders 功能

  • 测试隐私拆分功能(即使小额)以证明产品使用深度

  • 目标: 潜在额外 GP 或空投权重识别

  • 成本: 正常交易 Gas

风控建议

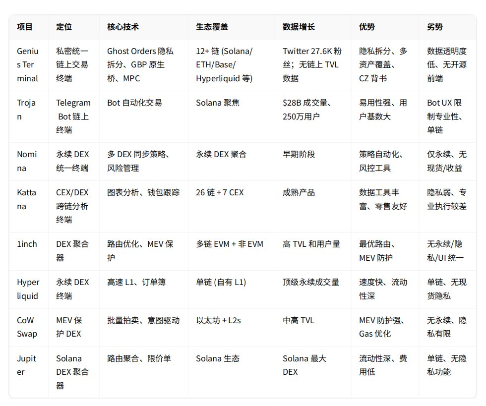
11)竞品与对标

类似项目列表与对比

竞争格局总结

  • Genius 领先维度: 隐私拆分(Ghost Orders 独有)、多资产覆盖(现货+永续+收益+预发行)、跨链广度(12+ 链)

  • 竞品优势领域: 1inch/Jupiter 更高 TVL、Hyperliquid 更快速度、Trojan 更大用户基数

  • 差异化定位: Genius 专注隐私 + 专业交易工具,填补高频/鲸鱼用户在多链隐私交易的空白

12)社区评价与舆情

社区规模与质量

规模指标:

  • Twitter: 27,600 粉丝(2026年1月13日 UTC 已验证)

  • 推文互动: 100-500 赞、5,000-50,000 浏览量/条

  • Discord/Telegram: 未找到官方社群

质量评估:

  • 交易者导向: 社区聚焦交易竞赛、功能发布、合作公告

  • 开发者含量: 低,无明确开发者讨论、GitHub Issue 或技术贡献证据

  • 撸毛属性: 中高,积分系统和竞赛吸引空投预期用户

主要正负面观点

正面:

  • 多链支持(12+ 链)和 0% 手续费受欢迎

  • YZi Labs (CZ 关联) 和 Hyperliquid 合作增强信心

  • 隐私功能(Ghost Orders)被视为创新亮点

负面:

  • 无突出负面观点在高互动推文中发现(搜索窗口内)

  • 隐含风险: 数据透明度低、无社群频道可能引发信任问题

官方回应速度

  • 响应方式: 通过促销推文和功能公告(如钱包导入、竞赛获奖者)

  • 频率: 中等(每周 2-3 条更新)

  • 具体案例: 无明确针对社区问题的回应示例

社区健康度结论

评级: 中等偏下

理由:

  • 稳定增长的 Twitter 粉丝和互动

  • 激励机制驱动活跃参与

  • 缺乏 Discord/Telegram 等深度社区渠道

  • 开发者参与度低,撸毛属性较强

  • 数据透明度不足可能影响长期信任

13)代币与空投预期 (重点:不确定性)

是否明确会发币

官方证据:

  • 积分系统: 5000万 Genius Points (GP) 通过交易和推荐赚取,暗示未来代币转换

  • 推文暗示: 2026年1月5日官方推文提到 "Genius is changing that for you in 2026" (关于空投)

  • 路线图模糊: 文档和推文无明确 TGE 时间或代币经济学

结论: 高概率发币,但无官方确认;GP 系统强烈暗示代币化,但缺乏明确路线图。

可能的空投对象与衡量指标

反撸/清退/KYC/地区限制风险

最大不确定性 (1-3 条)

  • GP 转换比例未知: 5000万 GP 如何转换为代币、是否线性兑换、总供应量占比不明

  • TGE 时间不确定: 无官方时间表;"2026 年"仅为模糊暗示,可能延迟或取消

  • 空投分配标准模糊: 交易量、推荐、徽章的具体权重未公开,最终分配可能与预期差异大

14)合规与治理

实体所在地与地区限制

实体:

  • Genius Foundation (部署 GBP 协议)

  • Shuttle Labs (运营主体,纽约,2022年成立,11-50 员工)

地区限制:

  • 无明确地区限制

  • 美国总部,支持全球多链网络

  • 创始人访谈 (2024年10月) 提到已解决 KYC/司法管辖问题

潜在合规风险:

  • 美国监管: 总部位于纽约,可能面临 SEC/CFTC 对证券型代币或衍生品交易的审查

  • 未来 KYC: TGE 前可能引入 KYC 以符合合规要求

  • 跨链监管: 涉及多链桥和永续合约,可能触发多司法管辖区监管

治理结构

已知信息:

  • Genius Foundation 控制 GBP 协议部署和维护

  • Shuttle Labs 运营前端和产品

  • 非托管设计 (Turnkey + Lit Protocol MPC)

权力集中度:

  • 中等集中: Foundation 和 Shuttle Labs 控制核心基础设施

  • 无 DAO 治理提及

  • 无多签详情公开

  • 无社区治理机制

风险: 项目决策和升级由中心化团队主导,缺乏去中心化治理保障。

15)路线图可信度

未来 3-12 个月里程碑

历史交付是否按时

已交付功能:

  • 钱包导入功能上线 (2026年1月13日)

  • Hyperliquid 永续集成

  • 多链支持 (10+ 网络)

  • Ghost Orders 隐私功能

  • 每日竞赛持续运行 ($1,000/天 奖金,2026年1月12-13日获奖者公布)

跳票记录: 无明确延迟记录

交付质量: 功能按时

免责声明:本文章仅代表作者个人观点,不代表本平台的立场和观点。本文章仅供信息分享,不构成对任何人的任何投资建议。用户与作者之间的任何争议,与本平台无关。如网页中刊载的文章或图片涉及侵权,请提供相关的权利证明和身份证明发送邮件到support@aicoin.com,本平台相关工作人员将会进行核查。

分享至:
APP下载

X

Telegram

Facebook

Reddit

复制链接