自去年2 月上线以来,Pump.fun凭借其独特的机制和创新理念迅速吸引了用户关注。目前已占据Solana 网络超过70% 的代币发行量,并贡献了超56% 的去中心化交易所(DEX)活动。仅过去24 小时内,平台便发行了超过45,000 个代币,全年累计发行量已超过550 万枚。12 月的收入达7,994 万美元,超越了主流网络如Tron 和比特币的表现。
一:Pump.fun 是什么?
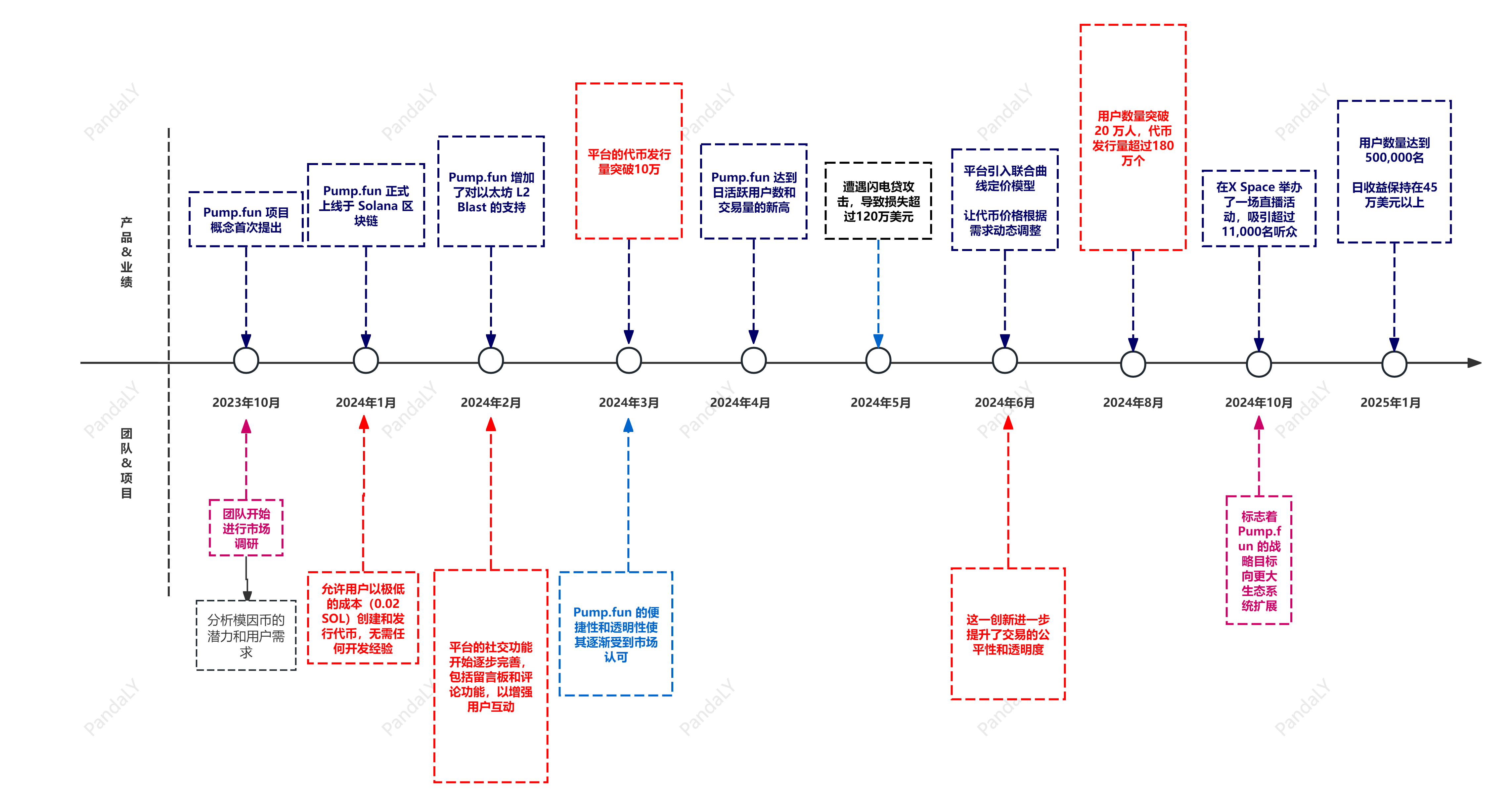
Pump.fun是一个基于Solana 区块链的 Meme 币(Memecoins)创建与交易平台,致力于简化代币发行流程,降低技术门槛,让任何用户都能轻松创建和交易自己的数字资产。凭借创新的机制设计和对 Meme 文化的深度结合,Pump.fun 成为 DeFi 和 Meme 文化交叉领域的重要项目。下图为Pump.fun创建历程与关键事件。

二:Pump.fun 爆火的原因
Pump.fun 的崛起不仅仅依赖于其技术优势,更是精准捕捉了 Meme 市场与用户需求的结合点,填补用户对模因币交易及互动的需求。
1)Meme 文化的崛起
随着社交媒体和互联网的发展,Meme 已成为一种流行文化现象。在这种背景下,投机性 Meme 币迅速流行,而 Pump.fun 恰好抓住了这一趋势,为用户提供了一个高效的创建和交易平台。
2)人人可参与的低门槛平台
传统的代币发行流程复杂且昂贵,而Pump.fun 大幅简化了这一过程,用户只需支付约0.02 SOL的费用即可快速创建代币,操作简单,让没有技术背景的用户也能轻松进入Meme 生态。
3)Solana生态系统:
Solana以其高吞吐量和低交易费用而闻名,成为众多新兴项目的首选区块链。Pump.fun利用Solana的技术优势,为用户提供快速且高效的交易体验。
4)DeFi 与 Meme 的结合
DeFi市场的蓬勃发展促使越来越多的创新项目涌现。Pump.fun将模因文化与DeFi结合,为用户提供了更多参与机会,增强了项目的吸引力。
三:Pump.fun 技术亮点
Pump.fun平台的运作机制包括内盘和外盘两种交易方式。
Pump.fun的内盘机制 —引入Bonding Curve模型
在Pump.fun内部,当资金量较小时,代币将在平台自带的交易市场进行交易。此时,用户可以直接在平台内进行买卖,而无需转移到外部平台。内盘交易的价格是波动的,采用Pump.fun独特的机制,用户在后续购买时价格会逐渐提高,但这不是线性的,而是一条称为Bonding Curve(联合曲线)的曲线。

Bonding Curve是一种数学模型,广泛应用于加密经济学,尤其是在代币经济和自动化市场制定(Automated Market Makers, AMM)等领域。它的主要作用是通过算法确定代币的价格和供应量。 以下是一些关于联合曲线的关键特点:
1: 联合曲线定义了代币的价格与其供应量之间的关系。通常,这种曲线设计为随着代币供应量的增加,代币价格也会随之增加。
2:这种设计旨在激励早期投资者,他们可以在代币供应量较低(价格较低)时购买,并随着市场的扩展而获得潜在收益。
Pump.fun的外盘机制
当代币市值达到69,000美元时,Pump.fun会自动将价值12,000美元的流动性注入到去中心化交易所Raydium,并销毁部分流通中的代币。这一机制旨在确保市场流动性,同时为后续外盘交易做好准备。
外盘交易采用自动做市(AMM)机制,Pump.fun将自动注入流动性。此机制通过设计防止流动性被抽走的安全策略,有效保护用户资产不被恶意操控,增强了平台的安全性。
四:潜在风险与隐患
尽管Pump.fun 通过技术和机制创新降低了多种风险,但一些潜在问题仍需引起关注:
*智能合约漏洞
由于Pump.fun依赖于智能合约来执行代币创建和交易,任何代码中的漏洞都可能被黑客利用,导致资金损失或合约功能失效。智能合约一旦部署,难以进行修改,因而确保合约代码的安全性至关重要。
*流动性风险
尽管平台采用了流动性保护机制,但在市场剧烈波动时,仍可能出现流动性不的情况。这可能导致用户在无法以合理价格交易时被迫承受损失。
*市场操控风险
由于模因币市场的投机性强,可能会出现操盘手利用其影响力,通过虚假信息或联合交易(如“Pump and Dump”行为)操控市场,导致其他投资者遭受损失。
如果出现以下信号,请务必保持警惕:
开发者转储:开发者(项目创建者)可能在Raydium迁移之前出售自己的资产,从而导致价格大幅下跌。这种行为可能难以察觉,因为它看起来类似于正常的交易活动。
Pump.fun Bundle:开发者通过多个钱包人为地抬高价格,然后在到达Raydium之前将所有资产抛售。请留意那些突然拥有大量新钱包的顶级持有者。
大买家与抛售:开发者可能创造出大买家的假象,以吸引新投资者,而在不久后便抛售代币。对那些单一持有者控制超过10%供应量的代币应多加谨慎。
*去中心化交易所依赖
Pump.fun 与第三方去中心化交易所的交互存在潜在风险,如Raydium的交互中,任何潜在的安全漏洞或治理漏洞都可能影响Pump.fun的流动性和用户资产的安全性。
*用户数据与资产安全
如果平台未能妥善保护用户的个人信息和账户安全,可能会遭受黑客攻击,导致用户数据泄露或资金被盗,去年5 月 16日,pump.fun遭遇攻击,攻击者通过漏洞可无限参与该平台发布的 meme 币导致损失190w美元,还有前段时间的DEXX事件,都是安全问题的警示,平台一定要加强用户信息和资金的安全保护。
结语
Pump.fun 的迅速崛起代表了 DeFi 与 Meme 文化结合的巨大潜力。凭借机制设计和技术创新,它已成为 Solana 生态中的核心项目。然而,技术安全、流动性与市场操控等挑战仍需正视。未来,Pump.fun 是否能在巩固优势的同时解决潜在隐患,将决定其在加密市场中的长期竞争力。
免责声明:本文章仅代表作者个人观点,不代表本平台的立场和观点。本文章仅供信息分享,不构成对任何人的任何投资建议。用户与作者之间的任何争议,与本平台无关。如网页中刊载的文章或图片涉及侵权,请提供相关的权利证明和身份证明发送邮件到support@aicoin.com,本平台相关工作人员将会进行核查。