一、AEVO的介绍
Aevo 是一家专门从事衍生品(包括期权和永久合约)交易的去中心化交易所。Aevo 采用定制的第 2 层解决方案,使用 Celestia 实现数据可用性,将以太坊强大的安全性与链外订单匹配和链上结算的速度相结合。Aevo 最具创新性的产品之一是发布前代币期货,允许交易者在代币正式发布前对其进行投机。
二、AEVO的项目特点
(一)链下订单簿
Aevo采用了链下订单簿技术,在订单创建者和接受者匹配成功后,相关信息才会发布到Aevo的智能合约上。这种设计提高了交易效率,同时通过链下风险系统评估,确保了交易的安全性。

(二)Aevo架构
Aevo建立在以太坊平台上,并构建在OpStack之上,称为AevoL2Rollup。这种架构允许智能合约处理交易,并通过Conduit的排序器每小时在以太坊主网进行结算,确保了交易的高效和安全。

(三)独特的“Pre-Launch Token”期货合约
该产品允许交易者对尚未推出的代币进行投机,通过特定的杠杆期权提前接触潜在的市场推动者。用户可以使用合约交易尚未上线的代币,在相关代币上线中心化交易所后,该期货合约会转为常规永续合约。

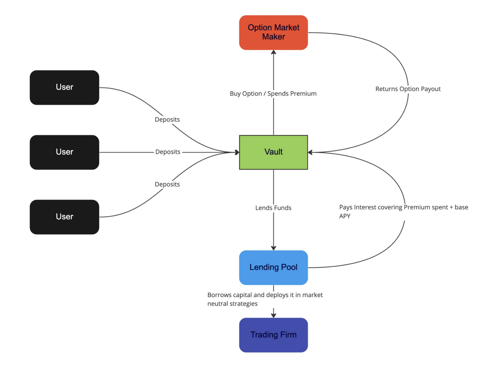
(四)独特的Theta Vault功能
①Theta Vault是一个可以每周为存入资金的用户自动发行虚值期权并赚取权利金的金库。用户只需简单存款,保险库将自动开始执行特定的期权策略,因为虚值期权无法被执行,因此可以作为固定收益工具使用。
②使用Pyth Network作为金库的预言机,Pyth 预言机程序是聚合算法,它结合由提供商提交的数据,并在计算时产生相应价格源的聚合价格和置信区间,因此Pyth价格更真实。

③借助Paradigm执行对金库中期权的拍卖

(五)Earn Vault新型收益保险库
Earn Vaults是一系列新型收益保险库,旨在具有与 Theta Vaults 相辅相成的风险配置。Earn Vaults 采用充分资金策略,让存款人能够利用周内以太坊(ETH)的波动,同时确保其资本得到保护。

三、Aevo的市场表现
(一)从交易量看
AEVO平台的周交易量自2023年10月以来显著升高。永续合约的交易量占比自10月以来,均保持在90%上下,期权的同期交易量占比则维持在9.75%左右,现货的交易量占比极低,通常不到0.25%。

从每日的数据来看,交易量激增的两天是2024.01.20和2024.01.26,这两天也分别是Aevo上线$ALT和$JUP“Pre-Launch”期货合约的日子。

(二)同类比较看

四、对Aevo的综合分析
(一)优势

1、上新机制和速度,Pre-Launch+合约组成了投机客的天堂。
2、尚未发币。作为少数尚未发币的DEX,有空投预期,能吸引人来交互。
3、目前唯一的基于OP-Stack建立的衍生品DEX。
4、投资它的VC阵容豪华——Paradigm和Coinbase。
(二)劣势
1、在DEX衍生品领域,有赢家通吃效应。
第五页的数据中,即使算上刷量数据(Volume/TVL比值过大的那些),第十名仅是第一名的1/7。因此要想活下去就要有自己的技术创新,要么是机制创新(如Equation),要么有独特的代币经济学(如GMX),要么就是资历老(DYDX)。很不幸,AEVO没有令人眼前一亮的技术面创新。
2、投资者钱的流向AEVO的预期相反。
AEVO主打期权,又是期权金库又是权利金固定收益,但近期交易量显示合约交易占总交易量90%。这说明目前绝大部分个人投资者对期权并不买账,他们喜欢的还是“Pre-Launch”。这也说明了AEVO的管理层对企业战略的规划和对市场的判断是有问题的。
免责声明:本文章仅代表作者个人观点,不代表本平台的立场和观点。本文章仅供信息分享,不构成对任何人的任何投资建议。用户与作者之间的任何争议,与本平台无关。如网页中刊载的文章或图片涉及侵权,请提供相关的权利证明和身份证明发送邮件到support@aicoin.com,本平台相关工作人员将会进行核查。