高超的空手套白狼术,出狱后转型区块链的传奇「黑马首富」再度落马。
撰文:Jaleel 加六,BlockBeats
2024 年 8 月 26 日,新加坡高等法院,杨斌,曾经的中国第二富翁,如今坐在被告席。素来脸色很黑的杨斌,气色并不太好,通过法庭翻译,他告诉法官自己患有胃癌。
法官宣读判决书时,法庭陷入了寂静。杨斌因涉嫌伪装加密货币投资、操控数百万美元的庞氏骗局,被判处六年监禁,外加 16,000 新元的罚款。
这一切的起因追溯至 2021 年,杨斌借 A&A Blockchain Innovation 加密公司的名义吸引大量投资者,宣称拥有 30 万台加密货币矿机,承诺每日 0.5% 的回报。实际上,这些矿机从未存在,杨斌利用新投资者的资金支付给早期参与者,典型的庞氏骗局手法。最终,这个骗局在新加坡监管部门的调查下全面暴露。
这不是杨斌第一次面对法律的制裁,2003 年他被中国法院判处 18 年有期徒刑,「南非曼德拉坐牢 27 年,出来做总统。我杨斌坐牢 18 年,出来 58 岁,照样可以做总统」,68 页厚的判决书也没能压住他的狂妄。
这位曾经的中国首富和朝鲜特区首领,拥有一段充满野心与荣耀的商业帝国传奇,也拥有着一段精彩的传奇经历:从孤儿到亿万富翁,从商界枭雄到阶下囚。接下来的内容,是这位曾经风光一时的「黑马富豪」的全部真相。

杨斌给朝鲜二号人物金永南点烟
从孤儿到首富,杨斌的财富传奇
杨斌的商业传奇始于贫寒,却极具戏剧性。作为一个普通家庭出身的孤儿,他通过努力考入了海军学院,凭借出色的学业成绩留校任教。然而,杨斌并不满足于此,25 岁时,他远赴荷兰求学,开始了他不凡的国际商业冒险。
在荷兰,杨斌用打工积攒的 1 万美元进行跨国贸易,敏锐地发掘了中国与东欧之间的市场机会。他在纺织和成衣的进出口市场中迅速崭露头角,短短两年内积累了 2000 万美元的财富,完成了人生中的第一桶金。
不久之后,杨斌将视野转向中国。在改革开放的背景下,他创办了温室农业项目「荷兰村」,并迅速成为农业产业的领导者。他凭借外商身份,获得大量免税政策和政府支持,使他的企业迅速壮大。


荷兰村建筑
然而,真正令杨斌名声大噪的是他在 2001 年成功将欧亚农业推向香港资本市场,正式上市。这一举动不仅带来了巨额资金,更使杨斌跃升为中国富豪榜的前列,成为炙手可热的「黑马富豪」。
「商而优则仕」,杨斌还打起了政界的主意,2002 年 9 月 24 日,杨斌争取到了朝鲜新义州特别行政区特首一职,有点类似于中国香港特首。在新闻发布会上,杨斌更是直接对着媒体宣称:「我是金正日先生的义子」。
杨斌的高超「空手套白狼」术
不过就在即将前往朝鲜上任的前一天,警察包围了杨斌所在别墅,连同保安和两只守夜犬都跟着杨斌被带离了荷兰村,开始立案侦查。次年 7 月,杨斌数罪并罚被判处有期徒刑 18 年,入狱服刑。
直到此时,大众才意识到杨斌其人,是一个极其擅长空手套白狼,彻头彻尾的高超骗子。
最高明的骗局,往往不全是虚构,而是将事实与虚构巧妙地交织在一起,让人难以辨别。杨斌为什么能靠骗术成为首富?很大程度上在于他的经历中确实有真实的部分。
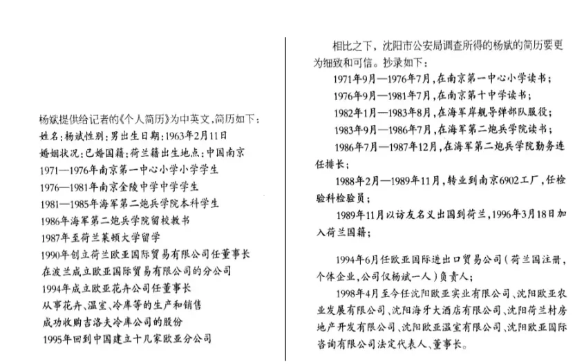
在杨斌自己的描述里,1963 年出生在南京,5 岁成为孤儿;18 岁进入海军第二炮兵学院并留校任教;24 岁留学荷兰并加入荷兰国籍; 27 岁在荷兰创办自己的公司,从事服装、纺织品贸易。这现代版的「雾都孤儿」的故事,也正是杨斌对自己公众形象的刻意塑造。然而,真实的情况并非如此。
经过沈阳市公安局的深入调查,杨斌的履历被逐渐揭开。他并不是如他所宣称的那样直接考入军校,而是在家乡南京参军后被送去军校,且所读的是大专并非本科。毕业后,他并以机务室战士的身份继续服役,而非留校任教。

记者王玉德从杨斌本人和公安获得的不同版本简历
之后,杨斌转业成为一名工厂职员,认识了一位荷兰姑娘,以「访友」名义离开中国,随后脱团滞留在荷兰的。在荷兰,他虽然报名了莱顿大学的经济学专业,但并未完成学业。
一位在荷兰从事计算机编程的留学生徐弘炯,曾到杨斌家中做客,据他所知杨斌从来没有上过大学,荷兰语不大通,金融知识也不太懂。杨斌取得荷兰国籍的过程也并不光彩。在几位知情人的透露下,杨斌是伪装和欺骗的途径获得了荷兰国籍。
由此还可以继续分析杨斌「第一桶金」来历的真实性。他自称在东欧解体后,敏锐地抓住了市场机遇,通过在中国和波兰之间的贸易,迅速积累了 2000 万美元的资产。然而,真实情况却与此相去甚远。根据荷兰的一些消息来源,杨斌在 90 年代初期并未通过所谓的「国际贸易」赚到什么钱,反而是依赖妻子潘朝蓉和孩子在荷兰申请的政府救济金维持生活。
「不可能不可能,一定是搞错了」,当杨斌在荷兰赚了 2000 万美元的经历传到回荷兰后,杨斌以前的朋友和认识他的人都很惊讶。「荷兰的华人圈子很小,谁开了公司,谁赚了大钱很快就会被知道。」
一位在荷兰与杨斌相交十几年年的华人餐馆老板透露,1991 年至 1992 年间,他与杨斌合作过一些小生意,规模十分有限,与杨斌宣称的千万美元资产相差甚远。即使到 1992 年,杨斌注册了两家小型公司,其规模也只能相当于中国的小型私营企业,「可以肯定的是,到 1992 年杨斌是绝对没有 2000 万美元的。」这位华人说。
敏锐嗅觉的天才商人和演说家
尽管杨斌因行骗闻名,但光靠行骗并不足以使其迅速积累财富,并获得广泛的影响力。事实上,他极具商业敏锐度、资本运作手段且与时俱进,深知如何借助金融工具、资本市场,以及政府的政策红利。
曾有媒体报道说,杨斌完全不懂英语。这样的说法是不准确的,有记者在杨斌的办公室门口亲眼看见杨斌与一名外国友人用英语谈声音,只是口音没那么纯正。根据了解杨斌的人介绍,军校出身的他对军事倒是不怎么感兴趣,相反,对于英语和荷兰农业,杨斌是真的爱好。
「荷兰不仅花卉出口占据了世界的 73%,而且也是著名的「欧洲菜篮子」,蔬菜占整个欧洲的 67%。世界有三大农业模式:一个是农业生产高度机械化的美国模式;一个是灌溉滴水的以色列模式;一个是荷兰的经典农业模式。」据说,这段开场白是杨斌惯用的那套。

杨斌视察荷兰村
凭借爱好和极具感染力的演说,杨斌让所有人都相信,以后的荷兰村不仅是农业宝地,还是旅游胜地,有迪斯尼、环球影城,有室内热带雨林和海滨游乐场,是世界上最大的室内海滩。
「日本每年蔬菜的需求量是 1 万亿人民币,其他副食品是 1.5 万亿人民币,只要占据三分之一的市场,年利润将超过 7500 亿人民币。」杨斌显然是个懂得用概念和前景说服别人的人。沈阳主动邀请杨斌来建立基地和分公司,还承诺了土地和税收的优惠减免。
于是 1997 年 12 月 18 日,欧亚集团在沈阳设立总部,并逐步将在全国的七八家分公司卖出。有了土地之后,杨斌开始展现自己对资本市场的巧妙运作。
贷款是他主要的资金来源之一,杨斌从工商银行贷了 4 亿元巨款,以及农业银行的 3000 万元贷款。同时,杨斌还通过股市筹集资金,主要策略是资产重组和高比例送配。经过一系列资本运作,杨斌从中获得了巨大的回报。
此外,杨斌还知人善用,找到了会计专业的阎闯,使其担任总监、副总裁、董事会副主席。阎闯不仅成为杨斌的得力干将,还成为了欧亚农业得以在香港上市的第一谋划者和操作者。
2001 年 7 月 19 日,杨斌终于将「欧亚农业」推向香港资本市场,成功募集了 7 亿港元,是当年赴港上市的大赢家。而杨斌在欧亚农业所拥有的 72.3% 的股权,价值也达到了将近 18 亿港币。
但为此,杨斌也苍老了许多,他几乎把所有时间都用在了工作上。生活节奏也加快了,那些寻找募捐的人、记者、外国投资者每天不断地来见他或者电话他,他不断地吸烟,一根接着一根,总是抱怨说感觉很累。见过他的人都说,杨斌看起来要老很多,不像 38 岁。

锦州监狱
而令人震惊的是,即使在牢狱生活的杨斌,也休息不下来,依然在发挥自己的商业才能。
「有关系的就找人写条儿,然后把条儿传真到监狱里去,让杨斌批。有了杨斌的签字,才能买到房子。」据当时的买家透露,即使杨斌在监狱里,但仍在遥控卖楼。而且来买房的人很多,没有关系和门路根本买不到。
监狱距离荷兰村仅有 20 公里之距,据传,杨斌几乎每周都会以「保外就医」的名义回到荷兰村主理公司事务。通常在每个周四或者周六,杨斌开着他的那辆加长奔驰从监狱回到荷兰村探视。此外,杨斌还帮忙搞起了「环监狱产业园」,和监狱合作了很多项目,包括塑钢门窗厂、彩钢厂、农业温室项目等等。
杨斌也由此过上了「高级犯人」的待遇,一位知情人士说,杨斌专门由一位副处长管理,他以前每天抽 4 包烟,现在每天一包,一个月抽 30 包;有监狱的医生照顾他的健康,每周他的家人也会分 3 次给他送他爱吃的红烧肉,荷兰驻华大使馆人员每月都去看他,也会送一些他需要的东西。
骗局升级,出狱后转型区块链
在传统企业运营中,杨斌通过贷款、上市等方式迅速圈钱,扩展商业版图。而在新时代的加密货币领域,他又展现了与时俱进的商业头脑。
结束了 14 年的牢狱生活后,杨斌并没有就此销声匿迹。在几个地产朋友的资助下,在云南又做了一个花卉小镇。他把自己的微信头像设置为荷兰村标志性的风车。在西南的工地上,他经常回望东北方,回想自己的新义州特区试验。
时代已经抛弃了他,但他却没有抛弃自己与时俱进的商业敏锐度,迅速抓住了区块链和加密货币的风口。
2021 年,杨斌先后操盘了「火星币 marscoin」和「A&A 区块链创新(水星链)」两个区块链项目。借助区块链的热潮开始了一轮新的圈钱行动。这些项目看似依托于金融创新,实则打着「区块链」旗号进行非法集资和传销。
火星币的运作模式借助了全球首富马斯克的热度,杨斌将这个加密货币命名为「火星币」,以此吸引对马斯克和区块链领域感兴趣的投资者。为扩大影响力,杨斌举办了一系列高调的见面会,包括在深圳、上海、北京等地的活动。为了造势,杨斌邀请了演员向佐站台,并声称有 25 万人线上参与,线下有 600 多个节点互动,直播观看人数高达 173 万人。
火星币的运作模式表面上是通过矿机挖掘加密货币,实际上却是变相的传销资金盘。用户通过注册获得虚拟「火钥」,然后通过推广好友来激活更多的矿机,进行挖矿。矿机分为三个级别:300U、1000U、3000U,每个级别对应不同的存储倍数和日息收益,年收益被吹嘘为高达 3 倍。

火星币模式
火星能量的运作设定了多层级的分销制度,第一代推荐人可获 5% 提成,第二代 3%,第三代 2%,并通过动态收益和静态收益结合的方式吸引投资者。而提现功能始终未开放,这意味着投资者无法真正获得收益,只能通过不断拉新人来维持资金链条的运转。
火星币 marscoin 的破绽太多。首先是那场声势浩大的见面会,活动期间技术问题频出,在造势阶段提到的明星都没来,甚至连所谓的祝福视频都无法播放,显得极为草率。活动不仅组织混乱,就连提供的饮食也遭到参与者的吐槽,「红酒十多块一瓶还每桌限量」。

加上杨斌在国内的名声不是太好,在火星币 marscoin 捞了一笔之后,杨斌跑了。故技重施社交访问通行证抵达新加坡后,将受众群体从国内转向了新加坡,成立了「A&A 区块链创新」公司。
还是老办法,做公司的第一步是先造势。不过杨斌的聪明之处在于,他能针对不同群体做出不同的策略调整。在国内做火星币时,他弄了一场声势浩大的见面会,而在新加坡的造势,他选择找到当时的慈善组织和庇护所,请来了新加坡的牧师,以「A&A 区块链创新」的名字捐赠了 10 万新币。

杨斌捐赠 10 万新元给新加坡社区服务中心(简称 NHCS)
据说,杨斌在新加坡找了一个前碧桂园森林城市的售楼处做展厅,用 4U-8 卡的 1060s 的显卡矿机做展示,邀请新加坡的叔叔阿姨上课投资硬件挖矿 ETH,那时以太坊的比价大约 1600 美元左右。
2021 年 5 月 20 日至 2022 年 2 月 15 日期间,A&A 向当地投资者提供了链式挖矿计划,承诺他们的投资每日固定回报率为 0.5%,该回报将来自挖掘加密货币。在向投资者的营销材料中,A&A 声称已与云南顺爱云迅投资控股有限公司达成协议,收购中国云南 30 万台矿机 70% 的所有权。

杨斌致辞
据称,这些矿机可以开采比特币和以太坊等加密货币,并可以通过这种方式产生收益。事实上,并没有这样的协议,A&A 而是运营着一种货币流通计划,利用后来投资者的资金向早期投资者支付回报。
在杨斌的指示下,公司 CTO 王兴鸿开发了一款应用程序,投资者表面上可以用它来购买代币来投资挖矿计划并监控其每日回报。但事实上,该应用程序是一个中心化的「黑箱」软件,系统管理员可以输入随机数字来显示虚假回报。

左:杨斌;右:CTO 王斌
根据资料显示,在运营了挖矿计划的同时,杨斌还推出了一个名为「AAEX」的加密货币交易平台,声称提供多种加密货币交易服务。
随着时间推移,A&A 的骗局逐渐暴露出来。2023 年 8 月,杨斌与其他三位 A&A 公司的高管在新加坡被指控合谋欺诈,涉及金额超过 180 万美元。尽管 60 岁的杨斌不服老,商业嗅觉依然十分灵敏,骗术也与时俱进,但最终还是被新加坡监狱判处六年徒刑,包括共谋、参与欺诈计划、在没有有效工作许可证的情况下进行经营等八项罪名。
「我是金正日先生的义子」:杨斌背后的关系网
只有穷人,才会痴迷技术。越是底层的人,处理人际关系的能力就越差,越往上层走就越会发现,你以为人家天天在研究事,而他们往往在究人。杨斌的「王牌」正是他背后的人、关系网,这也成为了他企业帝国迅速崛起的关键。
回头看,杨斌的荷兰村是一个从开始就受到「特殊关照」的项目。成为辽宁省重点项目,获得了大规模的土地划拨、低息贷款等政府优惠政策,甚至有爆料者声称,亲眼看到荷兰村的地下有 5 队劳改犯在严格组织下挖水道。
在杨斌的案件审理和司法调查中,上至辽宁省国土资源厅、下至沈阳于洪土地分局竟有数十位人士被公安机关传讯解释与荷兰村地产案干系。在杨斌的判罪书里更是清楚的写到,杨斌通过不正当手段获得一块耕地,从中谋利 300 多万;在办贷款时,找关系修改了政府文件。这些都涉及行贿。
这些关系网帮助杨斌创建了自己的商业帝国,并成为了首富。然而成也萧何败也萧何,就在杨斌还洋洋得意计划将荷兰村的旅游项目拿到美国纳斯纳克去上市时,沈阳的政治背景却悄然发生了变化。沈阳最有名的「慕马贪污」大案开始立案侦查,总涉案人员达 100 多人,其中副省级 1 人,副市级 4 人,仅党政「一把手」就有 17 人,沈阳的天换了个遍。同时,沈阳市政府着手大规模清查土地税款问题,欧亚荷兰村被要求补签合同,补交税款。杨斌没有交那笔钱。
据杨斌曾经的一位同僚说,杨斌曾几次求见新的省市领导,都被婉拒,「后来虽然见面,对方态度热情,但公事公办,已不再像以前的那几位,几乎毫无保留地支持」。加上当时媒体普遍对杨斌和荷兰村都发出质疑,使杨斌在资本市场上的形象越来越差。
但杨斌是什么人?「杨斌总是能干出一个又一个让人意外的事情。」杨斌身边的人说。精心布局的「行骗」开始被察觉,在国内政局的变化中失去庇护的杨斌神秘消失了两个月,有人说他出逃了,有人说他生病了,有人说他在朝鲜或者日本考察。
然而两个月后重新回到公众视野里的杨斌,居然奇迹般地在鸭绿江对面找到了新的靠山和新「保护伞」——朝鲜政府,还摇身一变成了「金正日养子」和朝鲜特区首领。

杨斌与朝鲜的联系大概始于 2001 年。那年金正日访问中国。在上海孙桥现代农业开发区参观时,对玻璃温室里的花卉和蔬菜产生了很大的兴趣,而杨斌作为接待毫不怯场,侃侃而谈。
金正日回国后召见杨斌,杨斌赶紧抱住这条大腿。在荷兰村为资金捉襟见肘的同时,杨斌却开始向朝鲜政府表现自己的豪爽大方。网传杨斌给朝鲜捐赠了上亿元的资金,但杨斌自己说「无偿援助 2000 多万美元」。
从 2002 年开始,在朝鲜最好的土地之一,平壤锦绣山太阳宫金日成的墓前杨斌为朝鲜建造了一个玻璃温室。「要让我父亲的在天之灵看到,我们在农业方面取得的进步。」金正日说。

在朝鲜,频繁出入的杨斌就像大使一样。随着和朝鲜越来越密切,杨斌开始了自己的「政治生涯」。2002 年 9 月 24 日,朝鲜二号人物金永南授予杨斌委任状,任命他为朝鲜新义州特别行政区特首,据说其级别相当于朝鲜的副总理。「从我就任朝鲜新义州特首之日,我就不再是一个商人,而是一个政治家了。」杨斌说道。
新义州是朝鲜最大的城市之一,是一个有独立司法与经济制度的「特别行政区」,有点类似于中国的香港,与中国丹东之间仅隔着一座友谊桥。事后的一些采访中,杨斌回忆到这段经历,他总会用「国王」一词来称呼自己。「香港的特区是 100 年不变,而朝鲜的特区是永远不会变,这不是国王是什么?」

金永南授予杨斌委任状
回到荷兰村开了一场新闻发布会,杨斌又开始了自己的演说:「我从小是一个孤儿,伟大的金正日将军以大海般的慈祥,委以我重任。在将军的天大关怀下,我会誓死报答他。」甚至杨斌直接对着媒体宣称:「我是金正日先生的义子」。
据说杨斌与金正日的关系确实很密切,在杨斌被捕后,朝鲜政府还派代表到北京磋商。可见杨斌其人,确实很擅长维护关系网。在荷兰的时候,即使他的经历有杜撰的成分,但他身边的朋友都说杨斌很会交朋友,热情而豪爽,认识很多人,是一个挺不错的朋友,这方面大家对他的评价都挺好。
张狂又自卑,悲情的「黑马首富」
不过,更亲密的人都知道,在发家后杨斌的性格其实相当怪癖,活脱脱一个暴发户,动不动就会大发脾气,经常歇斯底里地发泄,即使在和监狱里其他牢犯经常发生口角。
杨斌的张狂和自信在 2001 年达到巅峰——这一年,他的公司欧亚农业在香港成功上市。「上市后的那几个月,杨斌意气风发,每天上班不批出几百万,就不算上班。」荷兰村的员工回忆称,杨斌的出行排场更是令人侧目,每次出门都由数辆豪华奔驰前后开道。
杨斌对自己的财富和地位有着极高的评价,甚至有些自负。2001 年,他以 9 亿美元的身价位列《福布斯》中国大陆企业家榜单的第二位,杨斌对此不以为然,认为《福布斯》低估了他的实际身价。在胡润排行榜中,他被描述为「中国首富」,而不少媒体也推波助澜,称他才是真正的首富,杨斌对此很满意。
他的狂妄不仅表现在财富的炫耀上,还体现在日常的决策中。某次他视察荷兰村的一处建筑时,认为不够气派,当场下令拆除重建。手下人提醒他这座建筑耗资 2000 多万人民币,杨斌却不屑地回应:「2000 多万也拆!」
然而,正当杨斌沉浸在成功的光环中时,他的张狂与骄傲也为他埋下了致命的隐患,2002 年杨斌的商业帝国开始崩塌。但杨斌的骄傲与张狂即使在法律审判时也表现的淋漓尽致。
面对法律审判时,杨斌相当不满,「我是朝鲜特首,你们这样对待我?」「你们把我从床上叫起来,也不说清楚弄到这里来!」。面对六项指控的判决,杨斌在庭上情绪激动,指责这是「政治陷害」,并当庭表示要上诉:「上诉!当然要上诉」、「天下公理何在?」被带离后,杨斌也不顾法警的劝阻回头向记者说:「你们是香港记者吧,荷兰村是不会倒的,老天应该有公理的」。场面一度混乱。
让当时的记者最震惊的是,之后和姑姑们会面时,杨斌一掷千金:「你们几个姑姑,一人 100 万,养老去吧」,他还当场表示:「南非曼德拉坐牢 27 年,出来做总统,我坐牢 18 年,出来 58 岁,照样可以做总统。」
杨斌的狂妄,其实也是在掩盖内心自卑。了解杨斌的人都知道,他有着极度的自卑情结。作为一个出身贫寒的孤儿,杨斌的童年经历充满了艰辛。因此出人头地后极度狂妄自大,他的偏激性格、人格裂变非常明显。
在新闻发布会和庭审上,这些杨斌最高光的时刻和最低谷的时刻,自述自己的传奇身世,都是这个「黑马」富豪故事里的重要一环。虽然他喜欢为自己造势,会添油加醋,但从一些细节描述来看,杨斌的悲惨经历基本都是真的。
5 岁,杨斌父亲去世,年轻的母亲改嫁后,杨斌成了孤儿,卖茶水的奶奶一分一分地攒钱把他养大。从小学开始,杨斌就靠减免学费读书。那时候,杨斌想得最多的就是,长大后要多挣点钱,给奶奶买好吃的。
8 岁的那一年,杨斌找到了生母,跟在她后面走了一个小时,没想到她发现后转身打了杨斌一巴掌,在地上扔了 5 块钱,杨斌捡起来带回去,回家又被奶奶打了我 一巴掌,说:「你不争气,为什么不长大了自己挣钱?」
南京的湖很多,划船项目是很多孩子喜欢玩的热门项目,杨斌也也划过一次,不过是坐在木桶中划的。还有一次,别人家在吃橘子,杨斌好奇的扒在门缝上看,结果被奶奶打了一巴掌,说:「干嘛要眼馋人家,要长大了自己挣!」。像这样的故事还有很多。
小时候,杨斌最怕听到的一句话是:他是一个没有父母的孩子,每次听到这样的话,杨斌都会很难过。极度的贫困使杨斌发誓要做人上人。
这些经历,基本铺垫了杨斌的人生底色,成名后的狂妄与自卑、豪放与狡谲都源于他幼时的贫穷与挣扎、 理想与孤独。
「昨天晚上五里河的庆功会,你看见了吧?那是我们赞助的」、「刚才杨钰莹来我办公室了,你看见了吧?」相比财富,杨斌曾经获得的声望和权力更能掩盖内心的深深不安,满足对他内心自卑的补偿。
曾有人问他,为什么要倾尽所有来建设一座 6000 亩的农业庄园?他的回答是:「我在荷兰居住的莱顿市,那的农民家庭年收入是 25 万美元。在中国说这个人是农民,意味着两个意思:一个是土一个是穷;而在荷兰,农民要么是有产阶级,要么就是非常有钱的人。为什么中国的农民这么穷?要是中国的农民也像荷兰那么富,该有多好!」
显然,贫穷的农民出身,是他心里过不去的坎。塑造了他对财富与成功的执着追求,也让他在成名后陷入狂妄与自卑的双重矛盾中。在荷兰村火车站雕塑的基座上,杨斌镌刻下了那句名言:「三十年河东,三十年河西」。
在杨斌的办公桌最上层,保管着自己的「功绩」报纸和宣传材料,有记者来访时,都会给亲自拿出来分享。「我们这些企业家,挣钱其实已经不是最重要的,最高兴的事情就是亲眼看着自己创造的东西一点点建起来。」在这份资料中,杨斌刻意将自己塑造成一个从无到有、从贫穷到成功的传奇人物,而这背后反映的,恰恰是他内心深处无法消解的自卑和对外界认同的强烈渴求。
第一眼看到杨斌时,大部分人内心的第一反应都是「好黑」,杨斌的黑皮肤、黑脸庞,好像浸泡过一层煤灰。可杨斌爱穿白色的衣服,白衬衫白 T 恤,白裤子乃至白鞋子。这似乎也成为了他充满矛盾的象征,曾经被资本市场捧上神坛的富豪,最终两次成了阶下囚。
他那被神话的传奇故事,终究只是一个灰色人物的悲歌。在杨斌的人生轨迹中,财富、地位、荣誉都像过眼云烟。正如他自己所言:「三十年河东,三十年河西。」河东的风光过后,终究还是迎来了河西的凄凉与落寞。
参考资料:
1、《杨斌调查:中国黑马首富沉浮录》,王玉德;
2、《杨斌其人》,《商务周刊》杂志;
3、《十大传销盘之:Marscoin 火星币》,以太经典;
4、《四名男子被指控串谋作弊并在没有许可证的情况下开展提供数字支付令牌服务的业务》,新加坡公共事务部;
5、《2002 年人物盘点:杨斌——突然富豪突然囚徒》,南方网;
6、《荷兰村 6 年不死秘诀》,经济观察报;
免责声明:本文章仅代表作者个人观点,不代表本平台的立场和观点。本文章仅供信息分享,不构成对任何人的任何投资建议。用户与作者之间的任何争议,与本平台无关。如网页中刊载的文章或图片涉及侵权,请提供相关的权利证明和身份证明发送邮件到support@aicoin.com,本平台相关工作人员将会进行核查。
