K线
数据链上
VIP
市值
API
排行
CoinOSNew
CoinClaw🦞
语言
  • 简体中文
  • 繁体中文
  • English
全球行情数据应用领跑者,致力于更高效地提供有价值的信息。

功能

  • 实时行情
  • 特色功能
  • AI网格

服务

  • 资讯内容
  • 开放数据(API)
  • 机构服务

软件下载

  • PC版
  • Android版
  • iOS版

联系我们

  • 聊天室
  • 商务邮箱
  • 官方邮箱
  • 官方验证通道

加入社区

  • Telegram
  • Twitter
  • Discord

© Copyright 2013-2026. All rights reserved.

简体繁體English
|旧版

爆仓23亿,比特币‘信仰底’被击穿!

CN
AiCoin
关注
2个月前
AI 总结,5秒速览全文

比特币市场正经历一场针对机构持仓的“压力测试”。在跌破8万美元整数关口后,比特币价格进一步下探,于2026年1月底触及并击穿了市场公认的关键机构持仓成本线——MicroStrategy公司的平均持仓成本(约76,037美元)。

这一事件不仅引发了一场导致全网超过23亿美元爆仓的杠杆踩踏,更将市场长期依赖的“机构叙事”推至疑问的十字路口。市场情绪从狂热转向极度谨慎,恐惧与贪婪指数一度跌至“极度恐慌”区间。

一、市场现状:关键防线失守与杠杆泡沫破裂

近期市场的剧烈下行,是基本面、资金面和情绪面多重因素共振的结果。

1. 关键价格防线接连失守

比特币价格自2025年11月高点回落以来,累计跌幅已超过30%。下跌过程中,数个关键心理与技术支撑位被逐一突破:

● 80,000美元:重要的整数心理关口与前期交易密集区。

● 76,037美元:被视为“机构信仰标杆”的MicroStrategy平均持仓成本线。跌破此位置意味着该公司的比特币持仓首次进入账面浮亏状态,动摇了市场对“机构坚定持有”的预期。

● 更低位的支撑:根据KOL分析,下一阶段需要关注的支撑位在74,000美元、70,000美元乃至58,000美元和50,000美元。有观点警告,若50,000美元关口失守,市场可能重现“比特币已死”的极端悲观论调。

2. 高杠杆集中清算引发踩踏

● 价格跌破关键点位触发了高杠杆衍生品市场的连锁清算。2026年2月1日凌晨的12小时内,全网爆仓金额高达23.67亿美元,其中超过22亿美元为多头仓位被强平。

● 这种“下跌-平仓-进一步下跌”的死亡螺旋,在短时间内掏空了订单簿流动性,加剧了价格跌幅。有巨鲸代理人的单一账户在本次清算中损失就超过7亿美元,可见市场杠杆与风险积聚程度。

3. 资金面持续承压

作为2025年牛市核心叙事之一的现货比特币ETF,近期资金流向发生逆转。数据显示,美国现货比特币ETF已连续多个交易日出现资金净流出,过去五日的流出总额约合1.7万亿韩元。这反映出机构和个人投资者情绪同步萎缩,曾经推动价格上涨的“买盘发动机”正在逆转为“卖压来源”。

二、核心焦点:机构持仓成本与“旧叙事”的失效

当前市场的核心矛盾,围绕“机构化”这一过去一年的核心叙事展开。

1. Strategy:从标杆到风险焦点

作为全球持有比特币最多的上市公司,MicroStrategy的一举一动备受关注。

● 持仓状况:截至2026年2月初,该公司持有约712,647枚比特币,平均成本为76,037美元。随着价格跌破此线,其账面从浮盈转为浮亏,安全垫完全消失。

● 激进的财务策略:为持续购买比特币,MicroStrategy通过发行高息优先股(STRC)进行融资,并将股息率上调至11.25%。这种高成本的融资方式在币价上涨时可行,但在下跌时会严重挤压公司现金流,增加财务风险。分析指出,若币价长期低于成本线,其激进策略的可持续性将面临严峻考验。

2. 现货比特币ETF:高位套牢盘形成

以灰度(Grayscale)、贝莱德(BlackRock)等为代表的11只主要现货比特币ETF,目前持有约129万枚比特币,占流通总量的6.5%。

● 平均成本高企:这些ETF投资者的平均买入成本高达约90,200美元。按当前价格计算,整体浮亏严重。

● 顺周期效应显现:与早期“买盘推动上涨”的顺周期效应相反,现在出现了“赎回加剧下跌”的逆反效应。高位买入的投资者选择止损赎回,导致ETF持续净流出,放大了市场的下行压力。

3. “老钱进场”叙事面临考验

● Bianco研究宏观策略师Jim Bianco指出,市场正面临“叙事枯竭”的危机。曾被寄予厚望的“老钱进场”(Boomer Adoption)故事,在ETF和MicroStrategy整体浮亏的现状下,不仅已被充分定价,甚至开始被证伪。

● 市场突然意识到,高度机构化的持仓结构如同一把双刃剑:在上涨时是助推器,在下跌时则可能转化为集中且巨大的潜在抛压。问题的关键在于,在当前价位下,下一批大规模的买家将来自何处。

三、市场观点汇总:KOL与机构的多元视角

面对复杂的市场局面,分析师和机构给出了从短期技术分析到长期趋势判断的不同见解。

1. 链上分析师与KOL的关键价位分析

多位分析师从链上数据和历史周期出发,给出了对潜在底部的预测。

● 谨慎乐观派:链上数据分析师Murphy认为,即使2026年继续走熊,比特币也较大概率在7万-8万美元或6万-7万美元这两个强支撑区间内触底。他的依据是这两个区间存在大量的筹码堆积和“双锚结构”的支撑力。他相信,价格一旦进入7万美元区间,会吸引场外资金积极入场。

● 风险警示派:CryptoQuant分析师指出,自2025年10月以来,比特币的需求增长已持续低于长期趋势,这是一个明确的熊市信号。他们警告,2026年下半年存在下行风险,关键水平为70,000美元,甚至可能进一步下探至56,000美元。

● 情景预测派:有KOL提供了更详细的概率化预测(截至2026年1月27日),认为最可能的熊市低点(60%-70%概率)在5.8万-6.5万美元区间,对应矿工盈亏平衡线和大量供应成本支撑。更悲观的场景则需要ETF持续流出、宏观恶化等条件触发。

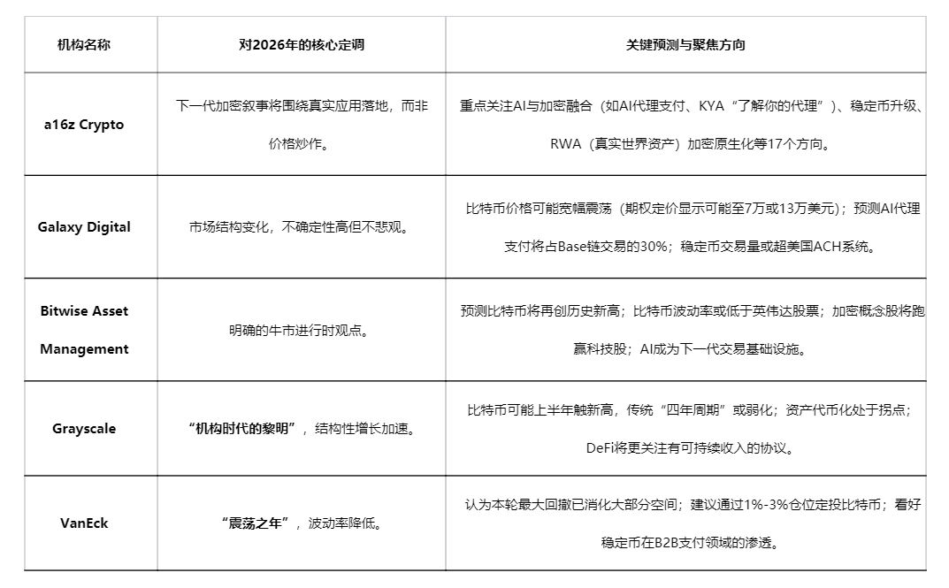
2. 顶级投资机构的2026年展望

尽管短期市场低迷,但多家顶级风投和资产管理机构在2025年底发布的2026年展望报告中,普遍勾勒出一个更侧重于长期结构性变革的图景。他们的共识是,加密市场正在从情绪驱动的散户周期,转向以合规、价值和长期资本为核心的“机构时代”。

以下是部分头部机构的代表性观点汇总:

四、未来展望:在沉寂中孕育新动能

当下的市场弥漫着一种“沉寂期”的特有氛围:讨论新叙事的热情减退,投资者在加密市场与其他表现亮眼的传统资产(如黄金、美股)对比中感到心理落差,甚至连部分KOL也减少了发声。这种沉寂,恰恰是市场从投机狂热转向价值深耕的必经阶段。

1. 短期:关注关键支撑与宏观转向

● 短期内,市场将围绕70,000-74,000美元一带的关键支撑进行博弈。宏观经济政策,尤其是美联储的利率路径,将成为影响全球风险资产(包括加密货币)流动性的关键变量。若货币宽松周期开启,或将为市场提供喘息的窗口。

2. 中长期:新叙事驱动下的价值重构

● 中长期来看,行业的健康发展需要超越“价格炒作”的新叙事和真实应用来驱动。机构报告中频繁出现的 AI与Crypto的融合、RWA(真实世界资产)代币化、以及稳定币在跨境支付等场景的规模化应用,是公认的潜在新增长引擎。

● 这些方向代表着区块链技术向实体经济更深层次的渗透,其成功与否将决定下一轮周期的质量和高度。

3. 对参与者的启示

本次市场调整是一次深刻的风险教育。它揭示了过度依赖高杠杆和单一叙事的危险性。对于长期信仰者而言,市场的“孤寂期”可能是以时间换空间、进行战略性布局的时机。正如一位分析师所言,如果你相信比特币的长期未来,那么每次深幅回调都是在为未来的狂飙积累燃料。然而,这一切的前提是,市场必须熬过当下的流动性考验,并在价值的基石上,找到通往下一个春天的真实路径。

 

加入我们的社区,一起来讨论,一起变得更强吧!

官方电报(Telegram)社群:https://t.me/aicoincn
AiCoin中文推特:https://x.com/AiCoinzh

OKX 福利群:https://aicoin.com/link/chat?cid=l61eM4owQ
币安福利群:https://aicoin.com/link/chat?cid=ynr7d1P6Z

免责声明:本文章仅代表作者个人观点,不代表本平台的立场和观点。本文章仅供信息分享,不构成对任何人的任何投资建议。用户与作者之间的任何争议,与本平台无关。如网页中刊载的文章或图片涉及侵权,请提供相关的权利证明和身份证明发送邮件到support@aicoin.com,本平台相关工作人员将会进行核查。

别等反弹空手看!领$10000捡漏
广告
|
|
APP下载
Windows
Mac
分享至:

X

Telegram

Facebook

Reddit

复制链接

|
|
APP下载
Windows
Mac
分享至:

X

Telegram

Facebook

Reddit

复制链接

AiCoin的精选文章

13小时前
下午4点,AiCoin NPC直播:链上跟单,跟对人很重要(送会员)
17小时前
上午11点,AiCoin NPC直播:链上跟单,跟对人很重要(送会员)
19小时前
【AiCoin丨4.3快照:ETF存入、黄金创新、刷量指控】
查看更多

目录

|
|
APP下载
Windows
Mac
分享至:

X

Telegram

Facebook

Reddit

复制链接

相关文章

avatar
avatarOdaily星球日报
6小时前
Gate 机构周报:BTC 资金费率转正,CEX TradFi 交易量飙升(2026 年 3 月 23 日–3 月 29 日)
avatar
avatarOdaily星球日报
8小时前
CoinGlass:2026 Q1加密货币市场份额研究报告
avatar
avatar律动BlockBeats
8小时前
CoinGlass:2026 Q1加密货币市场份额研究报告
avatar
avatar律动BlockBeats
8小时前
BIT重磅上线「同名虚拟账户」:开启便捷、高效、合规的场外交易新时代
avatar
avatarOdaily星球日报
9小时前
全球央行「囤金时代」结束了吗?
APP下载
Windows
Mac

X

Telegram

Facebook

Reddit

复制链接