Odaily 特邀行情分析师 Conaldo,美国哥伦比亚大学金融统计硕士,自大学期间专注美股量化交易,并逐步拓展至比特币等数字资产,在实战中构建出一套系统化的量化交易模型与风险控制体系;对市场波动具备敏锐的数据洞察力,并立志于在专业交易领域持续深耕,追求稳健回报;将于每周深挖 BTC 技术、宏观、资金面等变化,复盘并展示实操策略,预告近期值得关注的大事记,以供参考。

交易周报核心摘要:
• 策略执行(短期):上周交易严格遵循既定策略执行,完成一次短线操作(1 倍杠杆),实现收益-1.07%。(详见图一)
• 核心观点(短期)验证:上周提出的核心观点,已获市场精确应验。过去一周,币价突破重要压力区间 94,500~95,000 美元,目前正在确认有效性。币价最高触及 97,963 美元,与所给的压力区下轨 97,500 美元相差小于 0.5%,再次印证了我们对关键点位的研判能力。
• 未来几周行情研判:比特币是否要开启熊市转牛市?目前市场是反弹还是反转?未来 21 周均线或成市场多空分水岭。(详解见图四)
下文将详细回顾行情预判、策略执行与具体交易过程。
一、比特币上周行情回顾:(01.12~01.18)
1、上周短线操作回顾:如(图一)所示
我们严格依据自主构建的价差交易模型与动能量化模型发出的交易信号,并结合对市场走势的预判,完成一次短线操作,本次交易亏损1.07%。
具体交易明细与复盘如下:
比特币 30 分钟 K 线图:(动能量化模型+价差交易模型)

图一
①、交易明细汇总:(未加杠杆)

②、短线交易复盘:
• 第一次交易(亏损 1.07%):本次操作执行方案 A(压力位遇阻沽空)策略:当币价上行至94,500~95,000美元关键压力区出现遇阻信号,同时价差交易模型同步触发顶部信号(绿点),形成双重确认。于是我们按计划于95,460 美元建立30%空头仓位;然而,市场走势偏离预期,而是在94,500美元附近获得支撑后转为上涨。当动能量化模型与价差交易模型再次触发底部信号时,我们立刻于96,493 美元止损离场。本次交易虽然亏损,但是,我们严格遵循了“信号触发即交易,风控优先”操作纪律,做到知行合一。
2、上周走势预判与操作策略回顾:
①、上周明确指出:维持84,000~94,500美元区间内震荡,重点观察在区间两端方向选择及有效性。
②、核心点位回顾:压力位看94,500~95,000美元区域,重要压力位看97,500~99,500美元附近;支撑看89,500~91,000美元区域。
②、操作策略回顾:
• 中线策略:若币价成功突破并站稳94,500美元后,清空全部中线仓位(空单),持币观望。
• 短线策略:若维持84,000~94,500 美元区间震荡,则按照方案 A执行操作:
• 开仓:当反弹至94,500~95,000 美元区域并结合模型顶部信号,可建立30%空头仓位。
• 风控:空单初始止损设于成本价上方1.5%附近(即 1.015*成本价)。
• 平仓:当下探至核心支撑位附近并结合模型信号,可逐步清仓获利了结。
二、从技术角度分析比特币走势结构:基于多模型与多维度的综合研判
结合市场运行,笔者依据自主构建的交易体系,从多模型与多维度等层面,对比特币走势结构进行深度剖析。
比特币周 K 线图:(动能量化模型+情绪量化模型)

图二
1、如(图二)所示,从周线图分析:
• 动能量化模型:技术指标显示,延续前几周形态,动能线逐步贴近,同时负向能量柱持续萎缩。但是,当前信号并未确认空头趋势发生反转。
动能量化模型预示:币价下跌指数:高
• 情绪量化模型:蓝色情绪线数值 57.17,强度为零;黄色情绪线数值 25.28,强度为零,顶峰数值是 0。
情绪量化模型预示:币价压力及支撑指数:中性
• 数字监测模型:币价跌破多空(黄蓝线)分界线已有 9 周时间。上周多头再次对该线发起冲击,收盘于线下附近。
数字监测模型预示:监测(顶底部)数字信号未出现;周 K 线收中阳线,涨幅约 2.92%。
以上数据预示:比特币周线空头趋势,需警惕震荡调整风险。
比特币日 K 线图:(动能量化模型+情绪量化模型)

图三
2、如(图三)所示,从日线图分析:
• 动能量化模型:上周整体呈现“先扬后抑”走势。前半周,币价加速反弹,动能线站上零轴,正向量能柱快速放大;但后半段量能柱明显萎缩,动能线又趋于粘合,开始缓慢靠近零轴。
动能量化模型预示:日线做多动能出现衰竭,关注零轴得失。
• 情绪量化模型:上周日收盘后,蓝色情绪线数值 38,强度为零;黄色情绪线数值 76,强度为零。
情绪量化模型预示:压力及支撑指数:中性
以上数据提示:日线级别反弹延续,市场初现多头格局,但有效性还需确认,接下来重点关注多空双方对零轴的争夺。
三、本周行情预测:(01.19~01.25)
1、本周核心观点:重点关注94,500~95,000 美元区域的得失。
• 压力有效:若币价反弹至该区域并确认承压,预计将维持在84,000~94,500 美元区间震荡,后续首要测试目标看89,500~91,000美元区域。
• 有效站稳:若能强势站稳此区域,则币价有望震荡反弹,但高度有限。
2、核心压力位:
• 第一压力区:94,500~95,000美元区域 (前期箱体上边缘)
• 第二压力区:97,500~99,500美元区域 (前期震荡中枢)
• 重要压力位:10,200美元附近 (21 周均线附近)
3、核心支撑位:
• 第一支撑位:89,500~91,000美元区域 (前期筹码密集成交区)
• 第二支撑位:86,000~86,500美元区域 (前期重要支撑位)
• 重要支撑位:84,000美元附近(前期箱体下边缘)
四、本周操作策略(排除突发消息影响):(01.19~01.25)
1、 中线策略:空仓,行情走势或有震荡反复,暂持币观望。
2、 短线策略:利用30%仓位,设置止损点,依据支撑及压力位,寻找做“价差”机会。(以 30 分钟作为操作周期)。
3、 操作上,重点关注94,500~95,000美元区域得失。为动态应对市场演变并结合实时模型信号,我们拟定A/B两套短线操作预案:
• 方案 A:若币价站稳94,500~95,000美元区域:
• 开仓:币价突破94,500~95,000美元区域后出现企稳信号,并结合模型底部信号,可建立30%多头仓位。
• 风控:多单初始止损设于成本价下方1.5%附近(即 0.985*成本价)。
• 平仓:当反弹至核心压力位附近并结合模型信号,可逐步清仓获利了结。
• 方案 B:若币价有效跌破94,500~95,000美元区域:
• 开仓:若反弹至此区域确认跌破有效,可建立30%空头仓位。
• 风控:空单初始止损设于成本价上方1.5%附近(即 1.015*成本价)。
• 平仓:当下探至86,500美元附近并结合模型信号,可逐步清仓获利了结。
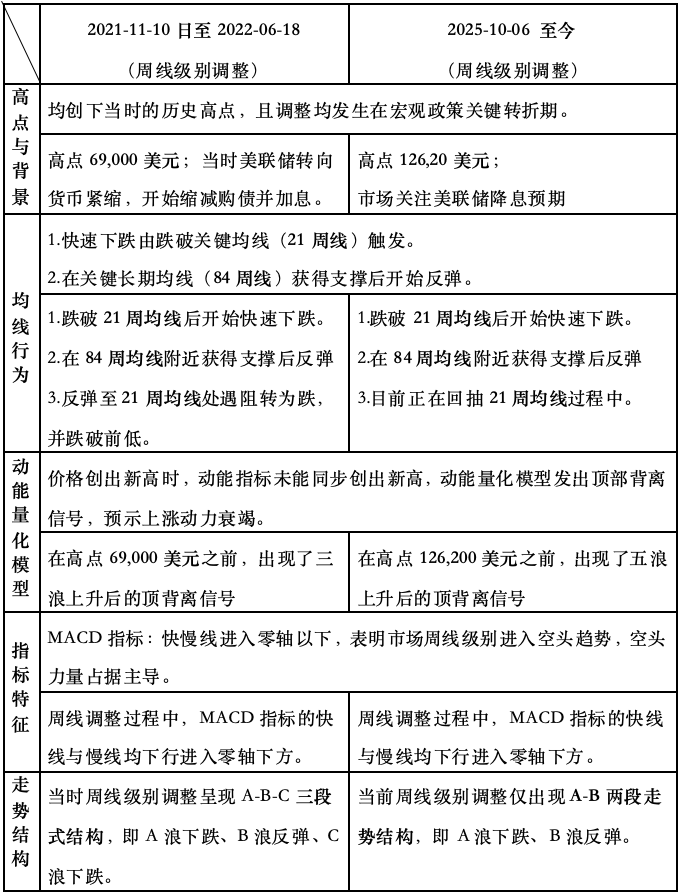
比特币周 K 线图:历史行情走势结构的对比分析(2021.11 VS 2025.10)

图四
注:上图中,21 周均线(白色),84 周均线(绿色)
五、历史会如何重演?对比两轮周线级别调整的异同与启示:

综上所述,我们可以提炼出以下几个核心启示:
1、当前周线级别处于空头趋势,这限制了日线反弹的空间。
2、未来几周,币价能否有效突破并站稳 21 周均线将成为市场关注焦点。若币价反弹至该均线时未能形成有效突破,市场或重现历史调整之格局,甚至下破80,000美元关口。
3、周线级别 MACD 指标能否出现止跌企稳信号,并且动能线有效上穿零轴,成为判断市场趋势是否反转的一项关键依据。
六、特别提示:
1. 开仓时:立即设置初始止损位。
2. 盈利达 1%时:将止损位移至开仓成本价(盈亏平衡点),确保本金安全。
3. 盈利达 2%时:将止损位移至盈利 1%的位置。
4. 持续跟踪:此后币价每再盈利 1%,止损位就同步移动 1%,动态保护并锁定。
金融市场瞬息万变,所有行情分析及交易策略均需动态调整。本文所涉及的全部观点、分析模型与操作策略,均源自个人技术分析,仅为个人交易日志之用,不构成任何投资建议或操作依据。市场有风险,投资需谨慎,DYOR。
免责声明:本文章仅代表作者个人观点,不代表本平台的立场和观点。本文章仅供信息分享,不构成对任何人的任何投资建议。用户与作者之间的任何争议,与本平台无关。如网页中刊载的文章或图片涉及侵权,请提供相关的权利证明和身份证明发送邮件到support@aicoin.com,本平台相关工作人员将会进行核查。
