CFTC DeFi 报告:DeFi 项目监管风险有哪些变化?

CN
链捕手
关注
2年前
作者:肖飒团队
美国商品期货交易委员会(CFTC)消息,近日,美国商品期货交易委员会数字资产和区块链技术小组委员会发布了一份题为Decentralized Finance的报告(以下简称《报告》),对DeFi面临的风险进行分析并提出建议,以期为美国国会、州立法机构和包括 CFTC 在内的监管机构正在进行的政策辩论提供信息。这是对2023年4月美国财政部发布的《去中心化金融的非法金融风险评估》(以下简称《风险评
估》)的回应——《风险评估》中报告了DeFi的非法融资风险,并建议联邦监管机构与行业进一步接触,解释相关法律法规如何适用于DeFi服务,并采取额外的监管行动,以及发布进一步的指导意见,《报告》反映了这种接触的开始。
加密公司Paradigm的政策总监兼CFTC技术咨询委员会成员Justin Slaughter指出,这份报告在调查DeFi相关的机遇和风险方面是一项开创性的贡献,“可以说是迄今为止任何美国政府机构对DeFi的最全面审查”。
今天飒姐团队就为大家解读一下这两份相关联的文件,以供大家分析未来的审查与监管趋势。

DeFi面临的风险与挑战

我们注意到,《风险评估》与《报告》关注的风险内容并不完全重合。《风险评估》将视角集中于DeFi被用于洗钱、恐怖主义融资的风险。《报告》对DeFi的风险识别更为详细而多层次。

具体而言,《风险评估》强调非法行为者对DeFi的滥用。报告指出,DeFi服务不合规、非中介化、外国未执行国际反洗钱/打击资助恐怖主义标准以及DeFi服务的网络安全弱点等关键因素导致非法行为者,包括勒索软件使用者、盗窃者、诈骗者、毒品贩运者和朝鲜的扩散融资者,正在利用DeFi服务转移和清洗其非法收益。但报告也承认,非法活动仅是DeFi空间内总体活动的一个子集,洗钱、扩散融资和恐怖主义融资最常使用法定货币或其他传统资产而不是虚拟资产。
《报告》的关注领域不仅包括DeFi的滥用,小组委员会还从投资者与消费者、市场诚信、企业和生态系统、金融系统稳定性、美国国家安全与领导地位等角度出发,强调明确的责任和问责制的缺失导致了DeFi行业从业人员对受害者追索权、非法开采防范等制度的完善缺乏动力。
飒姐团队认为,DeFi期望能够利用区块链的特征解决传统金融服务中的低效率、结构性问题和安全问题,建立更具弹性的金融体系。但很多DeFi项目目前尚不够成熟,DeFi服务的网络安全漏洞与审计标准的缺失使其极易成为非法活动的工具,各国在DeFi这一新兴产业的监管缺失加剧了DeFi行业参与人对安全风险与合规制度的忽视,DeFi组织架构的中心化、DAO的治理、NFT市场的乱象等问题亟待解决。在2022年,Luna导致的算法稳定币崩塌就暴露了很多DeFi并没有建立好的内控机制。且目前DeFi服务通常不实施反洗钱/反洗钱控制或其他程序来识别客户身份,具有相当高的匿名性,虽尚未被违法行为人大规模利用,但防微杜渐方能行稳致远,DeFi的风险不容忽视。

DeFi的监管措施

美国官方机构普遍认为,打击非法金融、保护客户与投资者以及维护国家安全等传统金融行业的义务同样适用于DeFi服务。《风险评估》认为,美国的《银行保密法》(BSA)和相关法律法规规定金融机构有义务协助美国政府侦查和防范洗钱与恐怖主义融资,而DeFi机构是否属于该义务的主体将取决于围绕其金融活动的具体事实和情况。虽然DeFi服务声称其“完全分散化”或计划“完全分散化”,但这并不影响其作为BSA项下金融机构的地位,DeFi的行业参与者有义务履行反洗钱/反恐融资义务(这一主张在2023年6月CFTC诉Ooki DAO案中得到美国加州法院的认可,即从事DeFi活动的DAO属于《银行保密法》的适格主体)。

在《报告》对这一观点表示支持之前,数位参议员于2023年12月共同发起的《数字资产反洗钱案》(以下简称《提案》)即已旗帜鲜明地支持数字资产钱包提供商、矿工、验证者和其他可能验证、保护或促进数字资产交易的网络参与者成为BSA责任——包括KYC(“Know Your Customer”)——的适用主体。而且,《提案》扩大了BSA规则关于外国银行账户报告的范围,包括数字资产,要求美国人通过一个或多个海外机构进行超过1万美元的数字资产交易时,向国税局提交外国银行和金融账户报告(FBAR)。可想而知,若该法案正式出台,必将引起行业内的又一次地震。目前该提案尚未通过,飒姐团队将会密切关注未来进展。
《报告》也要求DeFi项目在提供金融服务时承担政策目标和监管义务,并要求工程师将其视为DeFi项目的一部分,在DeFi开发的早期阶段即考虑构建最有效和最经济的控制和安全功能。
我们注意到,随着时间推移,美国官方机构要求DeFi项目承担相应义务的态度愈发坚定。《风险评估》尚以目的解释方法对义务主体的扩张进行了解释,即为加强反洗钱/反资助恐怖活动的监管,报告建议允许某些DeFi服务超出对金融机构的定义而受到监管,但对BSA下的金融机构认定标准与不属于BSA金融机构定义的DeFi服务的规制保留了意见,并表示欢迎公众对此提供意见。但《报告》中,该义务被视为显而易见的。《报告》认为,更值得思考的是义务的例外,即,哪些项目要求免除在提供金融服务方面尝试实现监管目标的公认义务,以及他们是否提出了具体的控制措施、可能的时间限制和效果测试。

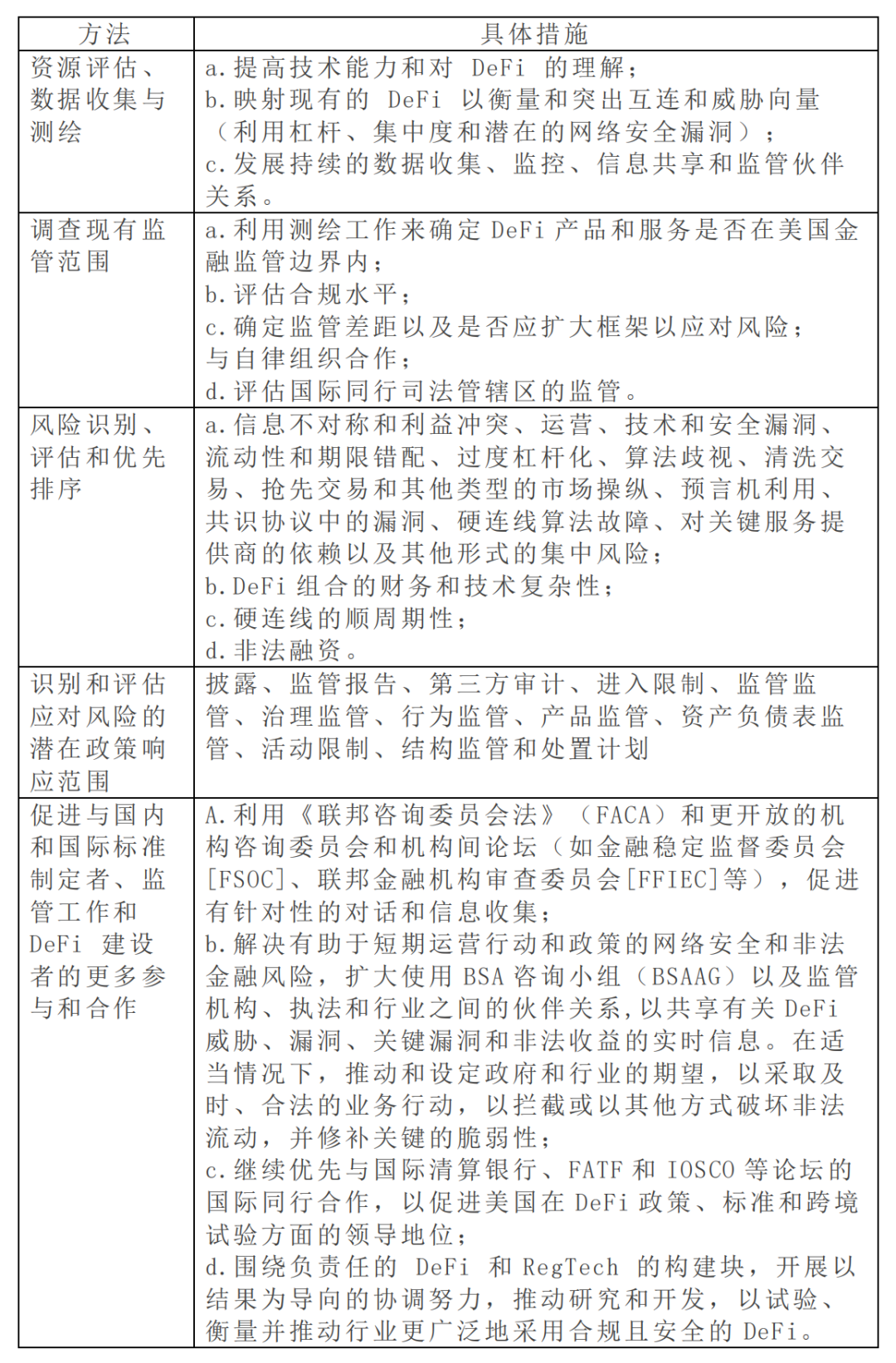
此外,对于DeFi的具体监管与合规方向,《报告》进行了详细的建议。具体清单如下,供各位参考:

图片

2023年以来,CFTC将执法重点放在了去中心化金融DeFi领域,在无正式法律法规的情况下,CFTC等监管机构对相关法律法规规定的义务主体进行扩张解释,并通过诉讼逐渐扩大自身行政监管权限,对Opyn,Inc.、ZeroEx,Inc.和Deridex,Inc.等多家区块链公司及其负责人进行了处罚。截至2023年11月,CFTC采取了96项执法活动,其中47项与数字资产有关,监管行为相对激进。

但是,完善的监管并不等同与严厉的监管。我们也注意到,《报告》中呼吁增加对DeFi的了解,强调了对去中心化金融系统进行细致理解的必要性,这有利于避免对DeFi的过度妖魔化,缓解监管部门与DeFi的紧张关系。并且,从美国的立法、司法的历程来看,美国的监管政策始终在左右调整,因此,历史维度看,CFTC的法律行动与SEC提起的诉讼固然有意义,但也不必过于夸大。总的来说,监管机构承认DeFi对金融行业的创新与变革,对DeFi的态度或是渐趋积极的。

写在最后

业内常认为,DeFi领域内的监管清晰度不足,DeFi是否符合BSA对金融机构的定义、注册机构等问题缺乏明确性,并以此对抗CFTC、FinCEN(美国金融犯罪执法局)和SEC(美国证监会)对行业从业人员的义务要求。但是,这一观点已受到判例的驳斥。
飒姐团队认为,Web3全球监管存在滞后问题,虽然DeFi已经受到越来越多的国家和地区的关注,但行业的治理和规范尚处于摸索期。推进问责制与合规机制或成为行业的未来发展重心之一,要求DeFi服务履行传统金融行业的部分乃至全部义务或成为监管趋势。不强行将现有法律套用在DeFi的前提下,积极探寻DeFi适应现有框架的路径,获得安全且成本可控的金融服务的渠道,或是未来应当优先考虑的问题。

免责声明:本文章仅代表作者个人观点,不代表本平台的立场和观点。本文章仅供信息分享,不构成对任何人的任何投资建议。用户与作者之间的任何争议,与本平台无关。如网页中刊载的文章或图片涉及侵权,请提供相关的权利证明和身份证明发送邮件到support@aicoin.com,本平台相关工作人员将会进行核查。

分享至:
APP下载

X

Telegram

Facebook

Reddit

复制链接