原文作者:Daniel Li
亨利·梅因《古代法》里的一句话:“所有进步社会的运动,到此处为止,都是一个‘从身份到契约’的运动”。从人类电子身份信息在Web1.0单机时代的首次确立,到Web3.0元宇宙时代虚拟身份的出现,人类在互联网中每一次身份的转换都是一次社会巨大的进步。随着Web3.0元宇宙时代的临近,依靠虚拟身份在Web3.0元宇宙中构建的社交图谱也呼之欲出,未来Web3.0的社交图谱将是怎样的?社交图谱对于Web3.0今后的发展又会起什么作用呢?

什么是社交图谱?
社交图谱这一概念最初是Facebook CEO 扎克伯格在2010年4月首届 Facebook F8 开发者大会上提出的,它是指个人之间社会关系的映射,反映了用户通过各种途径认识的人,包括家庭成员、工作同事、学校同学等,将人们和不同事物联在一起,让网络更加社交个性化、更加智能化、更类似于语义网。
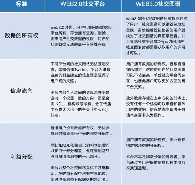
社交图谱虽然在Web2.0时代就已被提出了,但在当时并未引起重视。在Web2.0时代被广泛应用的是社交平台,就像我们注册的微信和Twitter,它们都属于社交平台,每个社交平台有着不同的侧重点,而且它们之间是相互隔离的,这种隔离是由于它们分属于不同的公司或机构,而平台是用户社交数据真正的掌控者,用户的社交图谱没有办法脱离平台存在,当用户从一个平台转换到另一个新的平台时,则意味着之前的所有社交关系和人脉都归零,需要重新建立联系。

Web3.0去中心化的社交图谱将数据的所有权归还给了用户,用户只需要一个社交图谱,就可以穿行在不同的社交网络和应用平台中。无论是游戏还是元宇宙项目,用户所建立的社交关系和网络都会关联到去中心化的社交图谱中,而社交图谱代表的关联信息将会储于区块链层,而非单独的应用协议层。社交图谱依托区块链的技术可以实现每个用户掌控自己的社交数据,而Web3.0也依靠的社交图谱实现了更丰富的应用场景和商业价值。
Web2.0社交平台VS Web3.0社交图谱
在Web2.0时代,数据归平台掌控,中心化的社交媒体成就了平台和头部的网红,普通用户则沦为了流量下的牺牲品,用户的个人数据被平台拿来当商品售卖,甚至基于平台所构建的社交网络也被平台大数据系统利用来精准投放广告,创造商业价值,而参与其中的普通用户却只能充当商家收割的韭菜,没有利益的分配权,这些长期存在于Web2.0时代的社交弊端,在Web3.0时代所构建的去中心化的社交图谱中将有望得到解决。

在去中心化的社交图谱下,用户对所有的交互都有自主控制权与永久所有权,且各应用间的组合性和复合性都不受限制,使得这个世界更具流动性和开放性,不再如以往Web2.0应用的社交平台与用户关系那般固化及各自独立。也就是说,Web3.0社交图谱相对于Web2.0时代的社交平台将更具想象空间。
Web3.0社交图谱实例
Web3.0时代社交图谱的重要性已经成为了整个区块链行业的共识,随着越来越多的机构开始加入到Web3.0社交图谱赛道中,社交图谱协议正在以不同方式组织和呈现用户的链上画像和行为。
Lens Protocol
Lens Protocol是基于区块链的开源社交图谱协议,旨在重塑Web3.0领域中社交媒体的概念和可能性。不同于Twitter或Facebook这类Web2.0社交媒体平台,它们使用社交图谱以集中的方式在社交网络用户之间建立相互联系,Lens 协议被设计为无许可和可组合性,以授权内容创作者 “拥有他们的数据根”让人们毫不妥协地拥有自己和社区之间的联系。

用户拥掌握了自己社交数据的所有权,他们就可以将其带到任何基于 Lens 协议构建的应用程序中。作为内容的真正所有者,创作者不用再担心因为平台限流或政策的审查而失去用户的关注或创作的内容。此外,使用 Lens 协议的每个应用程序都使整个生态系统受益,将零和游戏变成了协作游戏。开发人员只需将重心放在提高用户的社交体验上即可,不需要再依靠反馈机制来锁定用户的注意力。
Lens 社交应用目前已实现了用户档案、关注者、帖子、评论、分享和点赞等功能,这些组件定义了基本的数据布局和数据之间的关系,比如谁关注谁或者谁发布了什么内容。这类似于我们当下常用的微博和Twitter。在Lens Protocol上,社交媒体的关键功能由NFT支持,并由用户所有。用户个人资料文件也是NFT,每个关注者持有一个关注者NFT,每篇帖子代表一个帖子NFT。
发展情况:
Lens Protocol于2022年推出,由于社交网络产品的革命性和开发它的知名Aave (AAVE) 团队,它在区块链和加密社区中获得了很多关注。作为以太坊生态系统中重要的贷款平台之一的分支,Lens Protocol寻求解决当前社交媒体环境中的重大缺陷,它做得非常成功,逐渐获得Web3.0-ready社区专用用户的基础。截止到5月底Lens Profile NFT铸造总数为 44,525,总发帖数 93,335,基于 Lens 协议搭建的应用达到 9 个,目前暂未发币,其它各项数据如下图所示:

局限性:
储存问题:Lens Protocol上的用户的社交行为和交互数据一般都是通过NFT来表示,比如当用户关注某人时,就会获得Follow NFT,这种方式的好处是数据所有权掌控在用户手中,而弊端也很明显,就是NFT的存储问题,要知道区块链在链上存储容量方面是有限制的,因此,并非所有内容和NFT都能存储上。
安全问题:Lens Protocol出版物有一个特殊的内容,指向出版物包含的内容,无论是文本、图像、视频等等。所有原始文件都存储在分布式文件存储系统中,例如IPFS、arweaver甚至AWS S3等提供程序。因此,任何用户的内容都有可能被操纵。
存储问题与安全问题密切相关。如果原始文件没有记录在区块链上,它们可能会丢失或损坏。也存在智能合约和NFT维护的风险,因此在这种情况下,被黑客攻击的风险也会提高。
CyberConnect
CyberConnect 是第一个去中心化的社交图谱协议,为Web3.0社会网络和元宇宙服务,它的使命是将社交图谱数据的所有权和实用性还给用户,同时为所有的Web3.0开发者提供一个基础设施并加以整合,使社交图谱具有自主权、可移植性、可组合性、让社交图谱变得不仅仅只与区块链有关,还能让普通用户通过这种关联发现更多的社交身份意义。

CyberConnect的核心是一种防篡改的数据结构,可有效促进以用户为中心的数据创建、更新、查询和验证。CyberConnect并不是直接面向个人用户,它通过社交图谱模块和推荐索引器,为下一代去中心化应用(DApps)提供一个通用的数据层,用来嵌入有意义的和特定背景的社交功能。DApps在嵌入CyberConnect的代码后即可获取CyberConnect的社交图谱数据。但是否授权应用读取数据完全由用户决定,DApps无法像目前Web2.0中的社交平台那样可以随意读取数据,因此,数据的主权回归用户手中。
掌握数据主权的用户,可以将自己发布的内容同步到CyberConnect支持的所有DApp上的社交网络中,也可以将自己在不同的兴趣圈、不同的领域、不同的平台上的社会关系聚合到一张社交图谱中,不用担心退出某平台导致自己的朋友、粉丝、价值无法带走。
CyberConnect与Lens Protocol同属Web3.0去中心化的社交图谱协议,但二者也有所不同,Lens 的生态项目都是基于Lens 协议原生的新项目,针对社交关系的选用是排他性的,而CyberConnect大多是与别的项目协作,给予社交关系做为一块功能补充,因此在可拓展性方面CyberConnect比Lens Protocol更强一些。
发展情况:
CyberConnect是一个对开发人员友好的协议,其未来的发展前景也被一众资本看好,目前已经获得两轮共2500万美元融资,截止到7月份,CyberConnec在以太坊和Solana用户已接近150万人,总链接次数将近2000余万条,CyberConnect目前已经初步形成了生态竞争壁垒和网络效应。
局限性:
做通用性社交图谱,更依赖网络效应,这意味着只有越多的Web3.0项目使用CyberConnect ,它的价值才会变得越大,所以前期破圈以及后续保持规模增长对于CyberConnect是一个非常大的考验。
隐私性:CyberConnect所面对的是B端客户,在隐私和利益面前商家通常更愿意选择后者,这意味使用CyberConnect社交图谱的Web3.0项目对于不普通用户将变得不再安全,存在过度授权的隐患,隐私泄露的问题可能会出现。
Quest3
Quest3是一个发布任务的营销平台,相较以往通过构建通用性基础社交服务和搭建复杂生态系统构建的社交图谱不同,它通过优化任务发布流程,提高了B端和C端用户的体验,同时在B端与B端、C端与C端、B端与C端间建立沟通联系,形成了彼此关联的商业社交网络,这种方式的出现也为Web3.0社交图谱的构建提供了新的思路,一些游戏或NFT交易所可以依此为参考创作出同类的社交网络。

Quest3的产品被分为了B端和C端。在B端版本中,Quest3在门槛设计上更为开放,任何人都可以无门槛地发布任务。这也就意味着,仅需一个钱包即可连接到Quest3的B端。随后在创建社区的选项中,填写社区名字和域名即可进行后续任务发布的操作。
无门槛并不意味着不需要任何条件,用户不会无条件地相信项目资料的真实性。为了增加可信度,项目方可以为所创建的项目或社区绑定更多的社交账号。用户可以通过项目资料及各种社交账户进行资格考证,甚至可以通过对方提供的社交账号进行跨平台交流,也因此Quest3虽然是一个发布任务的营销平台,但是其已经开始出现了社交图谱的雏形。并且一旦用户体量达到了一定规模,Quest3将不再只是一个Web3.0上的广告平台,其背后有更多关于去中心化身份、链上行为分析和生态联动的文章可以做。这其中所蕴含的价值,远比广告工具本身要大得多。往更远的地方看,如果Quest3能够通过SBT,根据过往链上行为数据和交互情况,去分析用户偏好,再将数据导入生态中的其他产品中形成互联的社交网络,那么在未来Web3.0社交图谱领域必然会有Quest3的一席之地。
发展情况:
Quest3依靠其独特的任务发布模式以及高奖励预期、知名项目,吸引了大批用户的参与,同时也引起了资本的注意,在今天七月份,Quest3举办的一次“寻宝”主题的活动就吸引了50家项目在平台上发布任务,这其中就包括:CyberConnect、MaskNetwork、SafePal、NFT Track、DAOSquare、Mexo、DAS和EPNS等。
局限性:
Quest3目前还只是Web3.0上的一个广告营销平台,其用户规模和数据流量跟Web2.0的广告平台没有可比性,并且在功能上目前还比较单一,仅仅能够完成简单的发布和完成任务,在社交领域的探索还处在初级阶段,而面对日趋竞争的Web3.0社交图谱之战,起点低,发展时间短或许是Quest3当下最大的短板。
社交图谱对Web3.0生态系统的作用
当Web2.0里面的社交平台升级为Web3.0里面的社交图谱时,其所带来的影响必将是深远且巨大的。而去中心化和所有权的确立也将开启新的经济模式,用户既是内容创作者,也是平台所有者。目前加密用户仅 1 亿左右,而全球有约 47 亿社交媒体用户,Web3.0 社交将更具想象空间。

(1)确立了用户对数据的所有权、管理权和控制权
社交图谱为Web3.0确立用户社交网络和数据所有权提供了可行性方案,它脱离了Web2.0时代用户身份信息需由社交平台提供的原则,在Web3.0时代用户的身份不属于任何一个平台,它是用户自有的且跟自己钱包地址唯一绑定,它剥离了传统的平台身份通过地址跟各种DApp交互,且在交互过程中产生的链上数据为该地址所有,因此掌握该地址秘钥的用户就获得了数据的所有权、管理权和控制权。并且这些链上数据以区块链分布式账本技术为背书,可信、可查、防篡改、防丢失,累积起来就形成用户的个人特征、社交关系和行为轨迹等,用户可以以此为自己画像,这在Web2.0中是很难做到的。这样一来,用户获得了主动权,可以通过规划设计自己想要成为的样子,并基于协议(或者说契约)的方式来改变自己,在实践中不断完善“我的Web3.0身份”。
(2)加速构建加密经济生态
Web3.0社交图谱以协议的方式实现,可与各种DApp的自由组合,实现“社交网络+DApp”模式。一方面用户具有自主权,可以以“地址”在各个DApp之间交互,快速扩展个人的人际网络,进一步构建出用户与用户之间的、更大规模的社交网络图谱;另一方面,作为发起DApp的项目方,也因为跟社交图谱协议的结合,可以快速获得用户规模增长,渡过冷启动期,大大提升DApp商业应用价值。所以二者相互加持,相互促进,最终形成“用户规模+社交图谱+DApp”的加密经济规模效应。
(3)实现数据资产化促进价值创造和分配
在Web2.0时代平台为了自身的利益,除了掌控用户的数据所有权之外,还会限制用户的社交网络,跨平台交流受到很大限制,并且因为没有掌握数据所有权,用户也无法将身份、个人资料、创作内容以及社交关系等作为跟用户强关联的数据整合到一块,释放数据最大的价值。而在Web3.0时代去中心化的社交图谱则可以完美解决以上所有问题,因为去中心化社交网络图谱本质上是一个用户数据所有权协议,通过协议用户的社交网络可以铺设到各个平台,并且通过该协议还可以将用户核心数据资产化(即NFT化),以此将数据所有权还给用户,打开用户捕获价值的空间,也为DApp创新带来更多可行性。
去中心化社交图谱协议让用户实现了对数据的掌控和数据资产化,用户既是内容创作者也是平台的拥有者,享受内容创造收益的分配权,而收益又可以刺激用户创造更好的内容这也促进了Web3.0生态系统的构建。
(4)社交网络更加自由开放
在中心化的社交平台里,用户都被束缚在各自的平台中,无法做到跨平台交流,尤其是处于竞争关系的两个社交平台,例如抖音和快手,二者同属短视频行业有着不可以调和的商业竞争关系,平台为了保障自身的商业利益,必然会建立信息壁垒阻碍用户跨平台交流,用户一旦跨平台则意味着身份和社交关系重建,之前的社交关系和人脉都被平台收回。但在去中心化的社交图谱中,用户身份和关系无需重建就可实现跨平台交流,用户可以因为自己和他人关注而铸造出Follower NFT和Following NFT,形成用户拥有和控制的社交关系网络。用户可以添加、修改、删除、授权相关内容和权限,这些操作平台都无权干涉,用户可以自由地在各种DApp之间转移自己的社交网络,跨平台交流将成为一件非常简单的事情。
(5)聚合链上链下数据
Web3.0是未来,Web2.0是现在,Web3.0的发展是依托现有的Web2.0基础发展而来的,并非凭空而生,也因此Web3.0不应该也不能抛开Web2.0独立发展。Web2.0的资源和社交网络依然可以在Web3.0中发挥重要作用,而充当它们之间桥梁的就是去中心化的社交图谱,比如在5Degrees中可以看到“Web3.0社交桥梁”这一应用,这是Web2.0 用户(如Twitter用户)进入Web3.0的门户,也为现有的Web3.0用户提供了将Web2.0人脉资源连接到Web3.0的渠道,同时依靠社交图谱可以实现用户链上数据和链下数据的整合,比如Cyberconnect Indexer可以索引来自IPFS网络、区块链网络(如Ethereum和Solana)的原始数据,并从Rarible、Twitter、NFTBank等平台获取链下数据。从而为DApp构建完整的数据图谱。这可以加速Web3.0社交生态系统的构建,吸引更多的用户加入进来。
总结
社交图谱的概念虽然很早就已被提出,但真正让它发挥价值的是Web3.0的出现,现在各大机构都在发力部署自己去中心化的社交图谱,在见证过Web2.0时代社交平台所创造的巨大的商业价值后,人们更加确信,更具技术优势和叙事性的社交图谱必然会给整个Web3.0世界带来更广阔的商业前景,让我们拭目以待。
免责声明:本文章仅代表作者个人观点,不代表本平台的立场和观点。本文章仅供信息分享,不构成对任何人的任何投资建议。用户与作者之间的任何争议,与本平台无关。如网页中刊载的文章或图片涉及侵权,请提供相关的权利证明和身份证明发送邮件到support@aicoin.com,本平台相关工作人员将会进行核查。




