Original Author: AIKO
With the recent market recovery, some interesting projects have emerged before us. It also presents practical cases following the design theories of web3 games such as IAT (In-app Taxation) and BLOG.
Therefore, this article aims to accomplish two things:
1) Using Gas Hero and Lumiterra as examples, to elucidate the new flywheel of web3 games under the business model of IAT, namely the top-level game of wealth.
2) Using Gas Hero, Lumiterra, and Crypto Raiders as examples, to analyze the governance model in web3 games.
For those who are not familiar with the concepts of "IAT" and "BLOG," we welcome you to read our previous research reports (thanks to Jason and Kydo for making these cutting-edge theories possible):
The Theory and Shortcomings of IAT
We are pleased to see that in-game taxation as a commercialization method is established. Just as we described, the total value of in-game assets * transaction turnover is expected to greatly impact the value of the entire game lifecycle, bringing higher value to ecosystem participants and game companies.

In the previous IAT research report writing process, we focused on describing how to transform the design thinking of traditional closed/semi-closed economies into a tax-based business model and matching gameplay, in order to increase transaction activity and tax revenue.

However, due to the limitations of web3 game practice and theory a year ago, we did not continue to describe what these "tax revenues" should be used for after "taxation," in order to form a closed loop and more reasonably support the long-term expansion of an ecosystem.
In the past, our imagination of taxation was limited. We saw that sufficient tax revenue and cash flow could support the team to develop the next project and build the entire ecosystem (look at Axie Infinity and STEPN now), but we did not consider or mention: in fact, taxation can serve as a powerful incentive layer and always exist in the game, forming a larger flywheel.
Before we get to the point, we should also reach a consensus on a major premise—namely, the goal of web3 games.
Maslow's hierarchy of needs in web3 games is completely different from traditional games. Although the top level is to gain social recognition and admiration from thousands of people, in traditional games, social admiration may come from a level 999 sword and a gorgeous winged mount, while in the crypto world, most of the admiration comes from envy of the myth of wealth.
Therefore, the correct way to incentivize the ecological flywheel with tax revenue is: to allow top-level players to fulfill their desire for wealth through organic trading behavior in the game, becoming objects of envy for all players.
Next, we will delve deeper into this point from the two games, Gas Hero and Lumiterra.
The New Flywheel of Web3 Games
Gas Hero
The foundation of the Gas Hero game is a placement-based SLG game with five gameloops, where players will drop various assets when playing in different gameloops, representing the most important combat power system for players besides heroes (weapons, pets, and various upgrade items). When these assets reach 100 units, they can be combined into 1 unit of NFT for secondary market trading. Meanwhile, the official provides auctions in different regions to sell goods that may be scarce in the local area.
As a result, the first type of player—"brick-moving player"—emerged, using lower-level heroes to play various gameloops and arbitrage by purchasing goods from the auction house and selling them in the P2P market. The substantial transaction tax from these players (4% from the auction house and 2% from the P2P market) became the source of funds for the IAT reward pool.
And the pursuit of higher returns and power has two stages, gradually differentiating players into "official players" and "PvP players."
For official players: In areas below the city, to become a leader, one must dominate through intense PvP to gain power; while in areas at and above the city, to become a leader, one must participate in elections, donating GMT extravagantly to vie for a top 15 world ranking position. Because the higher the donation, the greater the probability of successful selection (probability lottery), so the game for players is: donate more GMT to ensure they do not fall out of the top 15, while also increasing the amount to increase the chances of winning, with the donation amount likely to gradually increase.
For PvP players: PvP is already a major game of chance within the game. In order to compete for the donation prize pool, they must fully equip themselves, refine strategies, and match and position themselves. The substantial purchase and consumption of heroes, pets, and equipment promote the trading market and activity, also allowing lower-level brick-moving gold-making players to have a steady income (APY 30% to 50%).

As shown in the figure, the entire flywheel is driven by increasing NFT transactions, bringing abundant tax revenue, boosting the reward pool for official players, further stimulating players to donate more in official elections (the higher the amount, the higher the probability of winning); and this gradually accumulating donation money also serves as a reward for PvP, attracting players to participate in PvP matches; PvP players, in order to upgrade themselves, will become the main buyers of NFTs, bringing a large and solid buy-side to the marketplace, further encouraging brick-moving players to produce NFTs in the game and engage in arbitrage in the auction house.
In the end, Gas Hero successfully and accurately incentivizes three types of players to continue operating through two bonus pools, a trading platform, and an auction house.
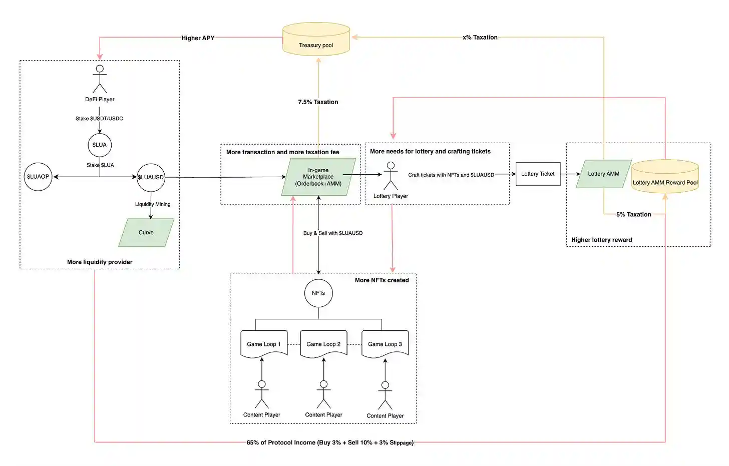
Lumiterra
The design of the Lumiterra game itself is very similar to the design presented in IAT: three gameloops correspond to three professions, but the growth of each profession must rely on the resources obtained by other professions in the corresponding gameloop, seamlessly extending this interdependence and maximizing commodity trading. Lumiterra has chosen a commodity economy society to present this interdependence, making it easier for players to understand, and farming SIM games (such as Stardew Valley and Animal Crossing) are also the longest-lasting category.
The incentive flywheel in the game can be summarized as follows:
1) Content players in the game naturally generate a large number of transactions, with the transaction tax paying rewards to DeFi users providing liquidity, the more players and transactions occur in the game, the more stable the APY returns for DeFi players providing stablecoin and $LUA liquidity outside the game;
2) These DeFi users also need to interact with DeFi protocols, and the protocol benefits from buying and selling friction and slippage, using these profits to pay the basic prize pool for AMM lotteries, the more DeFi users and interactions, the higher the AMM prize pool.
3) The high bonuses will incentivize gambling players to recycle specified materials in the game to mint lottery tickets for participation in the lottery, providing a large buy-side for content players in the game.
4) Moreover, gambling users participating in the lottery will be the largest resource consumption point within the game, with approximately 60% of resources being permanently consumed in this process, and the 5% tax generated by the lottery AMM will also be added to the prize pool.
If we remove all the intermediate steps, essentially, it is the content players who incentivize DeFi users, and DeFi users incentivize gambling players, who are the largest buyers of NFTs and the biggest consumers of in-game resources, thus further incentivizing content players. The ecological flywheel completes a closed loop.

If we assume that the APY for game players buying and selling NFTs for profit is around 10-30%, then the APY for DeFi users, depending on their operations and in-game transaction volume, may be around 50%-150%. Finally, the APY for lottery players may reach over 200%.
Therefore, the game is always using a highly probabilistic excess return to motivate all ecosystem participants, while providing them with deserved, long-term, and stable returns as the ecosystem expands.
Conclusion
Through the analysis of Gas Hero and Lumiterra, we can identify some commonalities in these two games:
1) The source of excess return bonuses comes from real transactions and tax revenue within the game, and all other designs revolve around "how to increase transaction frequency and friction" and "how to design the interdependent relationships of various player types."
2) The game is always using a small probability of excess return to motivate some ecosystem participants, while providing other participants with matching, probabilistic, and slightly fluctuating long-term returns as the ecosystem expands.
For example: lottery players with over 200% return vs. regular NFT players with around 30% APY.
3) Players who have the opportunity to earn excess returns will inevitably consume the most game resources in the form of gambling, making the entire process the largest "sink."
For example: the official donation game and PvP game in Gas Hero, and the lottery game in Lumiterra. To drive an individual to win the game in terms of numbers, it requires the consumption of countless underlying resources, including the permanent resource burning of a large amount of player labor and resources.
4) For other participants in the ecosystem, it is important to provide them with appropriately stable returns over a longer time frame.
For example: normal arbitrage for NFT players in Gas Hero and liquidity mining for DeFi users in Lumiterra both provide relatively stable returns with cash flow guarantees.
5) It is especially important to create a gamified mechanism for a commodity economy from 0 to 1.
For example: the five gameloops in Gas Hero and the three gameloops in Lumiterra create interdependent commodity economies that form the basis for the entire economic flywheel and governance operation.
Through these five design principles, we can see the new design concepts conveyed from Gas Hero and Lumiterra, which have significant differences from traditional GameFi designs. That is, probabilistic excess returns as the ultimate pursuit, supported by providing cash flow from large-scale player arbitrage trading and gambling. Players are given matching/probabilistic/slightly fluctuating long-term returns based on the different roles they play in the ecosystem, rather than obtaining a one-time return by purchasing different levels of mining machines to achieve faster payback and unlimited mining.

Governance in Web3 Games
Next, I would like to briefly discuss governance in web3 games.
Analyzing how the governance of Crypto Raiders combined with OHM failed to launch due to game design flaws and a disconnect from the flywheel.
Analyzing the differences in the "governance" architecture of Gas Hero and Lumiterra.
Crypto Raiders
Crypto Raiders is the first game to set game assets as ERC-20 and utilize AMM for trading, and also the first game to attempt governance using OHM outside the game.
This game initially caught the attention of researchers because it was the first to use in-game resource trading AMM, with the aim of reducing the presence of counterparties in traditional game transactions, creating an instant trading experience, and allowing the team to earn fees from the protocol.
Subsequently, Crypto Raiders also started a collaboration with Olympus Pro, hoping to transfer all liquidity rewards to bonds in the coming months. This serves two purposes: 1) LP staking primarily attracts farmers. Shifting to protocol-owned liquidity (POL) will allow the game's treasury to earn an additional $7,500 per day (approximately $2.73 million per year) to fund game development; 2) Alleviating selling pressure on RAIDER. However, it seems that this governance model has not been successful, and the game has declined due to a decrease in the number of players.
Today, the price of $RAIDER has dropped to $0.02, with a 24-hour trading volume of around three thousand dollars.

Currently, liquidity is also less than two hundred thousand dollars.

So, now that we have reviewed Crypto Raiders after examining Gas Hero and Lumiterra, apart from market cycles and speculative coin price fluctuations, are there any design improvements that can be made?
1) Lack of a commodity economy, leading to an unstable economic foundation.
The materials produced by all players' experiences in the game's gameloops are very singular, and there is no clear/intentional supply-demand relationship. At the same time, the lack of content and slow updates has led to the rapid production of the utility token AURUM, which, due to the lack of long-term circulation and consumption scenarios, has been sold off by most players.
2) Misaligned incentives.
The beneficiaries of RAIDER are LP stakers, the team, and investors, but what game players actually receive is AURUM, indicating that the game has not unified the interests of LP stakers and game players. In other words, the increase in time/money spent by the player community in the game does not directly benefit governance token holders; conversely, the increase in governance token holders and liquidity does not provide any strong associated benefits to in-game players.

It is evident that in Crypto Raiders, there is not a good cooperation and interdependence between liquidity providers and players, and even with the addition of governance and improvements to external liquidity provision solutions, it still cannot bring about a positive flywheel for ecosystem expansion.
3) The ecosystem's scale is not sufficient to support the long-term operation of a complete governance system.
Since the Dune dashboard data is no longer available, I can only recall the approximate data. The peak had around five to six thousand active wallets, and it maintained around two thousand on a daily basis. This level of volume is not only difficult to support a game with AMM trading as its core business, but also difficult to serve as the foundation for DeFi and governance.
Gas Hero & Lumiterra
Although Gas Hero and Lumiterra both have elements of "governance," the governance structures of the two are not exactly the same. The former adopts an in-game governance structure, where governance is part of the in-game flywheel, launched with the game, and effective for game participants (governance donations can further incentivize PvP players within the game); while Lumiterra adopts an external governance structure, where governance is not part of the in-game flywheel, not launched with the game, but rather the future playground for LUAG holders, and voting will be initiated in the CRV ecosystem and their own game ecosystem when the time is right.
The governance in Gas Hero is more like income distribution for officials, and entering the official ranks requires donating a large amount of GMT to the PvP prize pool. Therefore, in-game governance can boost the overall enthusiasm of the game. When regional officials want to encourage more players to actively participate in the game and trade, it will trigger more "meta-governance"/"meta-economic interaction" processes, such as unified management in private group chats (setting announcements and alarms to participate in auctions), and even behaviors like giving red envelopes or monthly salaries in the game, ultimately bringing better performance and substantial returns to the guild and region.
The "governance" in Lumiterra is more similar to the governance logic of DeFi, and it is speculated that it will use locked ve tokens/lock-up periods to determine voting weights, and the voting results will be related to the return rates of all participating voters. This type of external governance relies more on the natural operation of the protocol, rather than on social and governance relationships between individuals, which may lead to a lack of effective communication channels between upstream and downstream, for example, a liquidity provider may not understand the game's guild and other governance structures, making it difficult to organically promote and boost economic enthusiasm. Additionally, in the distribution of rewards within the CRV governance framework, the risk is that the ultimate beneficiaries may be different from the in-game players, and the benefits of governance may not return to the hands of the players at the grassroots level, but may still be controlled by large DeFi holders, leading to conflicts arising from a lack of effective communication among participants at various stages, similar to the external protocol governance of Crypto Raiders.
Although Gas Hero has just launched and Lumiterra is still in the testing phase, the above conclusions are based on speculation, and the various return rate values are also estimates. The actual practical effects will require long-term observation. However, we still need to pay attention to the subtle design differences, which may also have different impacts on the ecological development and changes in the later operation of the two games. Furthermore, although games with inherent economic flywheels are different from the Ponzi models of the past that required continuous recruitment, they still have high requirements for user volume. The more players participate, the more they can stabilize the ecosystem, and both parties should strive to expand the user base to support the continuous operation of the flywheel.
Afterword
This article focuses on the design of the top-level wealth game and ecological flywheel mechanism represented by Gas Hero and Lumiterra, emphasizing the importance of aligning the interests of various parties in web3 game design and ultimately expanding the ecosystem through the flywheel.
However, this article also has its shortcomings. Due to various data losses (Dune data panel failure), theoretical research gaps (currently only the IAT and BLOG designs we have previously written about), and the absence of the parties involved (the Crypto Raider team has moved on to their third project, and game player loss), it is difficult to write a comprehensive article on the theoretical and practical development of web3 game economic models. Therefore, this article only serves to record and summarize the development in the industry, with the hope of helping entrepreneurs who are still designing and exploring economic models to find new paradigms and quickly apply them, rather than being a serious and factual research report.
In addition, besides being a testing ground for new mechanisms, web3 games are still essentially investment targets with playability/interactivity. Therefore, in addition to the design of the mechanisms themselves, external traffic operations, community consensus building, brand endorsements, asset management, etc., are also important, as mentioned in our previous research report, a multi-talented team is still needed. Ultimately, developing web3 games with long lifecycles and large traffic-breaking effects will require the joint efforts of all colleagues.
免责声明:本文章仅代表作者个人观点,不代表本平台的立场和观点。本文章仅供信息分享,不构成对任何人的任何投资建议。用户与作者之间的任何争议,与本平台无关。如网页中刊载的文章或图片涉及侵权,请提供相关的权利证明和身份证明发送邮件到support@aicoin.com,本平台相关工作人员将会进行核查。