

The Monday market trading was generally quiet due to the Labor Day holiday in the US bond and stock markets. In the cryptocurrency market, BTC slowly declined from 26000 to 25700 (-1.1%), and ETH also fell to 1623.28 (-0.0934%) following a similar trend.
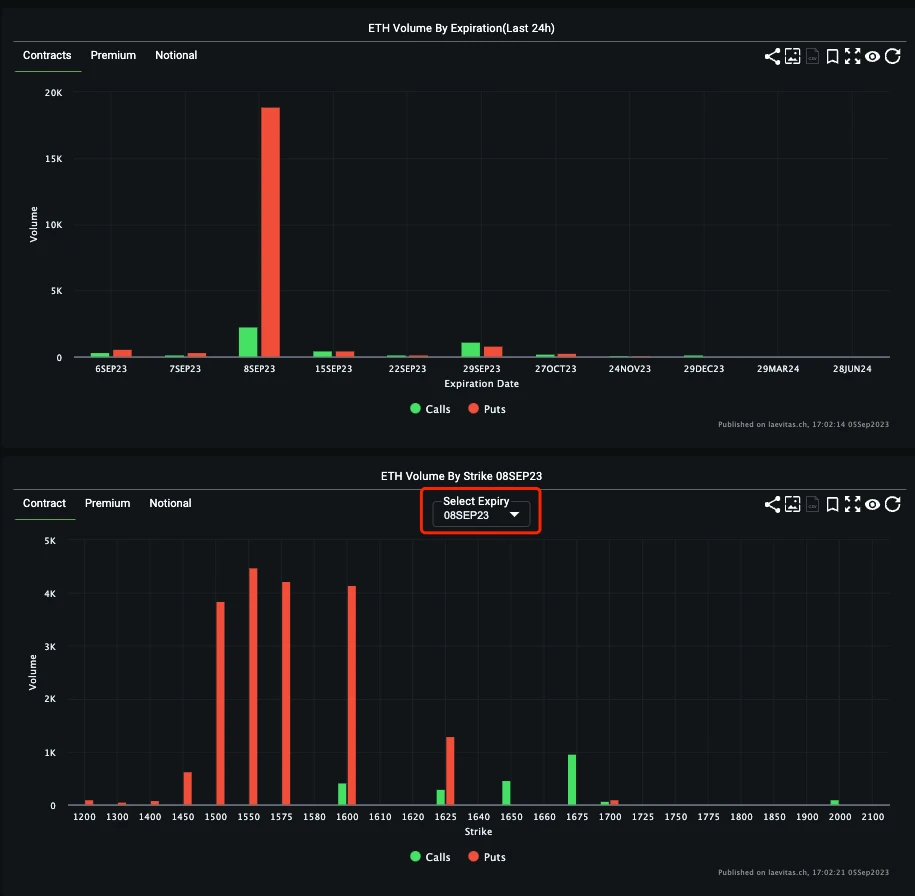
During the relatively calm trading day, we observed the most active trading focused on the 8th of September ETH Put, with a total of over 30K transactions globally, with over half of the volume coming from OKX. This caused the implied volatility of ETH on September 8th to rise against the trend, with a 3% volatility premium compared to the nearby expiration on the IV curve. By segmenting the specific exercise price distribution for this expiration date, we noticed that the majority of transactions were between 1500-1600, totaling 17K, which astonishingly accounted for 65% of the total contract volume traded on that exchange for the day. At the same time, this highly concentrated trading also placed the 25DRR of September 8th in a clear depression on the overall curve, similar to BTC, both approaching a point close to -10%.

Source: Deribit (as of 5 Sep 16:00 UTC+8)

Source: SignalPlus, Deribit Lapse IV; Historical IV

Source: Laevitas, Global ETH Trade Volume; OKX Trade Volume (Last 24H)

Source: Laevitas, Global ETH Trade Volume; OKX Trade Volume (Last 24H)
In addition, in the past 24 hours, a total of 2775 sets of 1550-P vs 1700-C Short Risky for the end of September ETH were traded, and the BTC/ETH volatility curve slope continued to decline today, clearly below the 25% percentile level of the past three months.

Source: SignalPlus
Finally, it is worth mentioning that the current decline in the underlying asset price and the relatively low IV on the Call side (the curve is also relatively flat) have made the purchase of Call Spread strategies popular again among traders, leading to a large number of positions being opened on the 27th of October 23/29th of September 23 for BTC/ETH.

Source: Deribit Block Trade

Source: Deribit Block Trade

You can search for SignalPlus in the PluginStore of ChatGPT 4.0 to get real-time cryptocurrency information. If you want to receive our updates instantly, feel free to follow our Twitter account @SignalPlus_Web3, or join our WeChat group (add the assistant WeChat: chillywzq), Telegram group, and Discord community to interact and communicate with more friends.
SignalPlus Official Website: https://www.signalplus.com
免责声明:本文章仅代表作者个人观点,不代表本平台的立场和观点。本文章仅供信息分享,不构成对任何人的任何投资建议。用户与作者之间的任何争议,与本平台无关。如网页中刊载的文章或图片涉及侵权,请提供相关的权利证明和身份证明发送邮件到support@aicoin.com,本平台相关工作人员将会进行核查。
