2021年是NFT迎来爆发式发展的一年,市场参与者对NFT资产的关注度也越来越高。 但由于NFT自身的特殊属性和目前行业的发展现状,NFT市场火热的背后面临诸多问题,其中NFT定价难和流动性差的问题十分突出,也成为制约NFT领域进一步发展的瓶颈。在NFT铸造、发行和交易流通环节,合理可靠的价格发现机制是重要的辅助,目前NFT这一赛道的产品还十分稀缺,发展严重滞后。
今天,Odaily星球日报要介绍的PawnHouse,就试图填补这一领域的缺失。
PawnHouse是什么?
PawnHouse是NFT定价解决方案平台,目前主要的产品包括NFT抵押借贷平台和即将推出的同步多轮拍卖(SMRA)系统。其抵押借贷平台自推出起来交易量已超过1亿美元,即将推出的同步多轮拍卖(SMRA)系统旨在打造NFT去中心化预言机网络。PawnHouse通过提供NFT抵押借贷和同步多轮拍卖(SMRA)系统构建NFT价格走廊获得共同价值发现,致力于在NFT市场中起到价格发现和提升流动性作用。
10月28日,PawnHouse宣布完成了200万美元新一轮融资,投资者包括HG Ventures、Znoff Capital、Crypto Times、Chronos Ventures和其他战略伙伴。这笔资金将用于巩固该公司的NFT定价基础设施,改善NFT市场的流动性。同时,PawnHouse将继续建立其多链和跨生态系统的NFT架构,并加强其在日本、韩国和俄罗斯等全球市场的运营和发展。8月27日,PawnHouse宣布完成首轮融资,Huobi Ventures、A&TCapital和Spark Digital Capital等参投,融资金额未披露。
NFT的价格发现:理解私人价值和共同价值
目前Fungible Tokens定价机制来自订单簿系统或AMM之类的引擎匹配。买家和卖家被撮合到一起自由下单和报价,形成了一个接近完全竞争市场,竞价的过程也是价格发现的过程,定价的核心是供求关系和价格信息的传递。
显然这种方法不适用于Non-fungible Tokens。NFT虽然总数众多,但每一件都是独一无二的。
拍卖是NFT定价和交易常用的方法,如英式拍卖和荷兰式拍卖。Beeple的NFT作品《Everydays: The First 5000 Days》在佳士得英式拍卖最终成交价为6934万美元。
使用这两种拍卖方法作为买卖单个NFT的解决方案是可行的。但是如果仅仅把最终成交价作为基本面参考,并不能捕获这件NFT的有效价格空间和大多数人愿意出价的范围。这也是现实中NFT高价低频交易的原因之一。
为更好发现NFT价格,PawnHouse引入了“私人价值”和“共同价值”两个概念。“共同价值”最早由经济学家Robert B. Wilson提出,并被应用在同步多轮竞拍(SMRA)理论中。PawnHouse认为,在目前的NFT拍卖中,私人价值仅仅反映了NFT对于某个特价买家的价值,而大多数人的出价范围才反映了该NFT的“共同价值”,在这个价格区间,NFT的流通效率更高。例如Beeple的NFT作品最终成交价是6934万美元。然而,6934万美元只是Beeple作品对这个特定买家的私人价值。实际上,在整个拍卖过程中,大约1万到500万美元的价格范围是大多数竞标者给出的价格范围。因此最终成交价不应作为可能感兴趣的普通用户在Beeple新作品,和市场上其他作品价格判断上的主要参照依据。
如果单个拍卖交易价格不足以作为特定NFT类别的价格基础,那么什么可以呢?PawnHouse给出的答案是:具有真实动机的投标人产生的大量数据和信息。而没有真实动机参与交易的投标人的报价是无意义的。因此NFT价格发现机制的数据来自于提供高度密集价格接受范围的大量投标。此外,需要保证投标人投标动机的真实性。同时,此处非真实动机报价不包含异类报价,因为NFT客观上存在私人价值感的差异,因此典型的FT预言机惩罚异类报价的机制不适用于NFT。
PawnHouse的NFT价格发现解决方案:构建NFT资产的价格走廊
PawnHouse设计的模型与普通的NFT交易平台最大的不同在于,不以最终交易价格来衡量NFT核心或唯一的价值。
PawnHouse的目标是在整个拍卖过程中,特别是在同步多轮拍卖 (SMRA)系统,从平台上发生的拍卖中获取所有有用和有价值的数据和信息(或者将来也可能从其他平台上提取数据),以及用更加公开、及时的信息来鼓励和加强竞价行为,通过真实而密集的报价区间,构建NFT资产的“价格走廊”。所有在竞价中捕获的信息都会产生某种类型的 NFT 的共同价值,PawnHouse把共同价值发现机制作为NFT的预言机。
目前,PawnHouse设计了3种流动性获取方法,而这个过程通过对数据的记录,构建了NFT资产的“价格走廊”,促进了NFT资产的价格发现。这三种模型分别是抵押借贷和PawnTickets流通(Mortgage Loan & PawnTickets Circulation)、限时竞标(Limited-Time Bidding)、以及同步多轮竞拍SMRA( Simultaneous Multiple Round Auction)。其中同步多轮竞拍SMRA是核心。
1. 抵押借贷和PawnTickets流通
NFT的抵押合约是一种NFT抵押借贷DeFi产品,允许用户借入或借出资金。相较于其他抵押借贷产品,PawnHouse的合约创新之处在于设计了PawnTicket的自动流通和转让环节,增加了贷款期内的报价数量,在PawnTicket的报价和转让过程中,逐渐形成了一条价格走廊。基于链上记录的信息,为交易决策提供充分有效的价格信息。此外,为激励流行性,抵押资产提供流动性的贷方和参与PawnTicket流通的投资者可以获得代币激励。

2. 限时竞拍
对于未能按时还款的违约PawnTicket,到期时将自动开启限时竞拍。该模式也适用于希望尽快将NFT转换为现金的持有者,这些用户可以通过提交限时竞价委托来完成资产的处置。这个限时竞拍的过程,也产生了更多的价格信息。
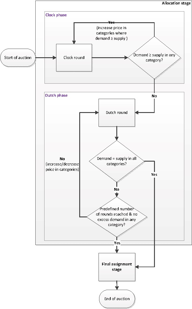
3. 同步多轮竞拍(SMRA)
同步多轮竞拍(SMRA)由经济学家Paul R. Milgrom和Robert B. Wilson提出和设计,他们因为“新拍卖形式的发明和对拍卖理论的改进”而被联合授予2020年诺贝尔经济学奖(正式名称为瑞典中央银行纪念阿尔弗雷德·诺贝尔经济学奖)。
美国联邦通信委员会 (FCC) 于1994年首次使用SMRA进行无线电频谱牌照的拍卖,该场拍卖会在47轮拍卖中售出10张牌照,拍得6.17亿美元,并在1995年被《纽约时报》评为“历史上最伟大的拍卖”。SMRA作为多物品拍卖中的一个范式被全球多个国家效仿。随后,该拍卖机制也被拓展到天然气、电力等公共资产的拍卖上。
无线电频谱牌照拍卖的特殊之处在于有多个牌照被同时拍卖,不同牌照对买家的价值不同,而且对买家而言,每个牌照的价值还取决于其是否能获得其他牌照,即不同牌照之间存在替代关系和互补关系。
在SMRA的设计中,所有可供拍卖的牌照同时进行拍卖。拍卖分多轮进行。在每轮中,买家可以对一个或多个牌照分别密封报价。每轮竞拍结束后,拍卖方公布该轮每个牌照的最高竞拍价,而下轮拍卖的起始价将在之前轮的最高竞拍价基础上加价5%-15%。买家每轮均要求至少对一定比例的牌照报价,否则将失去未来轮的竞价资格。这样在所有牌照都没有更高报价时整个拍卖结束,每个牌照归最高报价者所有。
SMRA的优势在于它解决了不同竞拍品之间存在替代、互补关系的问题。买家每一轮可以根据价格最优选择其所要购买的竞拍品组合。其次,将竞拍人报价背后的信息整合进拍卖过程中,可以充分地揭示信息,避免“赢者诅咒”问题(获拍者拍得了产品,但出价远高于其真实价值)和信息获取不均衡问题(处于信息劣势一方会因为不确定性而出价过低甚至退出拍卖)。
PawnHouse把SMRA引入到NFT拍卖中,设计了SMRA系统。在平台启动的早期阶段。为了保证拍卖的持续时间不会太长,SMRA只需要3个资产就可以开始拍卖。随着平台交易种类的丰富,同时竞拍的NFT将根据底层公链、铸造平台、铸造商等维度进行分类。同时,在DAO的治理中,社区会提供更多适合DeFi的分类标准。另每轮竞拍都设置时限,并在链上以自动化的方式执行。

基于SMRA构建NFT去中心化预言机
PawnHouse认为在SMRA系统的NFT拍卖中,“出价”行为本身就是商品价格形成的一部分。使用SMRA系统可以生成更有意义和更全面的用户数据,发现某种NFT类型的共同价值或“公开价格预期”,这些出价虽然可能不是最终的拍卖成交价,但可以作为市场共识的参考,它们可能成为市场的价格预言机。正如没有人能够准确预测市场和资产的价格,但掌握的信息越多,就越能获得所需的答案。
PawnHouse将基于SMRA尽可能多地收集真实投资者的报价信息,通过价格共识构建去中心化的NFT去中心化价格预言机,并采用SMRA这种拍卖形式进行多资产出售,和基于区块链对实施方法进行优化。随着更多用户参与SMRA报价系统,PawnHouse将能够收集更多数据以提高价格走廊的准确性。
PawnHouse平台的功能将分三个阶段推出:第一阶段是推出抵押借贷和流动性挖矿,第二步是PawnTicket转让和Staking挖矿,最后是引入具有可靠价格走廊的SMRA系统。这三个阶段致力于通过私人和公共价值信息开发NFT资产定价工具。
目前PawnHouse v1.0版本已经上线,仅提供基于NFT的抵押借贷功能,允许用户通过提供资金获得PawnHouse(PH)代币。据其官方信息,PawnHouse将于2021年12月正式推出具有SMRA去中心化NFT预言机定价功能的PawnHouse v2.0版本,该功能提供NFT拍卖,同时还提供同步报价服务。
代币模型
PH是PawnHouse的原生代币,是用户参与平台治理、利润分配、代币回购等规则的凭证。
PH代币总供应量为10亿枚,其中60%用作挖矿激励,包括:流动性挖矿和Staking挖矿。其中第一年供应24%、第二年15%、第三年12%以及后续合计9%。
早期团队分配10%,半年后解锁,首次释放10%,之后90%3年内释放。
融资分配15%。
生态激励分配15%:其中第一年分配7%。其中的30%(2100万枚PH)将在项目上线后解锁,后续PawnHouse每完成相当于1000万美元的抵押借贷匹配,就会解锁10%。第二年分配5%, PawnHouse每完成1亿美元USDT抵押借贷匹配,就会解锁其中的10%;第三年分配3%,PawnHouse每完成2亿美元USDT抵押借贷匹配,将解锁其中的10%。年底前如当年计划金额全部解锁,则不再追加新代币;如果当年匹配的抵押贷款金额未达到全部解锁要求,则剩余代币将直接销毁。
PH作为PawnHouse原生代币,不仅代表持有者的权利,而且具有实际使用价值,PH未来将用于包括但不限于以下场景:平台交易手续费利润的50%将用于定期回购PH,以促进其通缩和升值;合约每周为在此期间参与平台交易或代币质押的用户提供奖励;用户可以使用代币抵扣高达50%的交易费用;平台上线6个月后,用户将可以根据持有的代币数量参与提案和投票治理。
结语
价格发现机制是NFT生态进一步发展的关键一环。如果这关键一环被打通,NFT交易、流通和衍生金融应用将迎来实质性进展,同时还将带动NFT铸造和项目创作层的发展。PawnHouse为NFT定价提供了一种新思路,我们也期待市场上出现更多的NFT价格发现机制,与PawnHouse的方案取长补短,共同抬高NFT市场天花板。
参考文献
一文get最新诺奖师徒提出的“拍卖理论”,翁翕 https://finance.sina.com.cn/wm/2020-10-13/doc-iiznezxr5776285.shtml
PawnHouse Litepaper https://pawnhouse.medium.com/pawnhouse-litepaper-728c081dc049
Website : https://pawnhouse.io/
Twitter : https://twitter.com/pawnhouse_nft
Telegram: https://t.me/pawnhouseofficial
免责声明:本文章仅代表作者个人观点,不代表本平台的立场和观点。本文章仅供信息分享,不构成对任何人的任何投资建议。用户与作者之间的任何争议,与本平台无关。如网页中刊载的文章或图片涉及侵权,请提供相关的权利证明和身份证明发送邮件到support@aicoin.com,本平台相关工作人员将会进行核查。
