作者:noveleader&0xatomist,Castle Labs
编译:Tim,PANews
Aave是DeFi领域的基础货币市场,以强大流动性和高信任度著称。Aave协议占据借贷市场超半数TVL,成为机构与散户的首选平台。它通过跨链来扩展流动性,结合保守的风险管理策略,构建起坚实的业务护城河,并持续创新不断强化自身优势。从V3版本的双市场结构到即将在V4推出的Liquidity Hub和Spokes,Aave不仅稳固了市场地位,更在逐步演进为链上资本市场的基础设施层。
市场定位
Aave作为TVL最大的借贷协议,其领先优势远超竞争对手。截至本文撰写时,Aave的TVL约达540亿美元,是第二大借贷协议Morpho(约108亿美元)的五倍以上。这种规模优势构筑起坚实的竞争壁垒,使其在吸引机构资本的同时,仍能为寻求被动收益的散户提供高度便捷的参与渠道。

Aave的增长态势持续稳定,其TVL近期创下历史新高。这一增长得益于其先发优势、持续的产品迭代以及广泛的多链战略共同发挥作用。
Aave协议目前已部署在19条链上,但其绝大部分流动性(超过80%)仍集中在以太坊,其次是Plasma。在二层网络中,Arbitrum最多,其次是Linea和Base。这一布局反映出Aave的战略选择:优先依托以太坊的流动性深度和安全性,然后审慎拓展至用户活跃度持续增长的二层网络。
Aave的流动性深度对高净值个人和机构投资者具有独特吸引力。这类用户能够进行大额借贷而不会引发借款利率的大幅飙升。这一优势可以通过以太坊基金会在2025年2月将30800枚ETH存入Aave的操作得到验证。

此外,Aave还通过其Horizon市场进军RWA借贷领域,目前市场规模约为6亿美元。Aave接受了来自Superstate和Centrifuge等发行方的抵押品,由货币市场基金这类代币化组成。Aave正将自己定位为传统机构与DeFi之间的桥梁,这是其它承接机构资金更广泛战略的一部分,与其已有的海量链上用户基础形成互补。
核心功能与架构设计
Aave的核心是基于流动性池模式运作,也就是说用户将资产存入共享流动性池,存款人会获得代表其头寸的aToken,这种代币会随时间累积利息,并可作为抵押品用于借入资产。
Aave V3平台推出了两个不同的借贷市场,各自承担着独特功能。
- Aave Prime市场专为资本效率优化,仅支持蓝筹资产。其标志性功能"高效模式"允许高度关联资产(如wstETH与WETH)的贷款价值比最高达95%,清算门槛为96.5%。目前市场规模约为11.7亿美元。
- Aave Core市场覆盖范围更广,规模超过420亿美元,支持多种资产。Aave Core将风险控制置于首位,通过"隔离模式"限制高风险资产敞口,并执行更严格的贷款价值比限制,通常低于85%。
这种双市场结构体现了Aave正在资本效率与系统安全之间寻求平衡。但这个结构也会导致资金割裂,因为流动性无法在Prime和Core市场间自由流动。解决这一问题正是即将推出的V4版本的重点攻克方向。
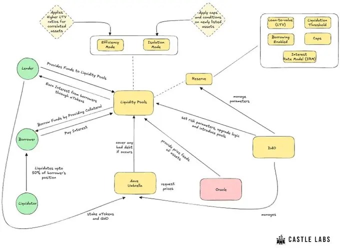
下图展示了Aave体系内的各组件,它们通过高效协同运作,使Aave成为领先的货币市场协议。

流动性池和储备金
Aave上的每个代币市场均设有储备金,各项参数由DAO进行管理:
- 贷款价值比:指抵押品价值中可借出的百分比。例如,85%的LTV允许以1000美元的ETH抵押品为基础,获得850美元的贷款。
- 清算阈值:当抵押品价值达到此水平时,可能触发清算。通常设定在略高于贷款价值比的位置,以建立安全缓冲。
- 借贷功能开关:决定储备金是否开放借款权限。
- 限额:对供应量或借款量的上限控制,旨在防止系统过度暴露于波动性资产的风险中。
- 利率模型:根据资金利用率动态调整借贷成本。高利用率会推高利率,从而激励还款或增加资金供应。
这些参数共同为Aave构建了一个自适应且去中心化的风险框架,其持续更新机制由社区治理驱动,能够实时反映市场变化。
Aave Umbrella
Aave的Umbrella系统(原名Safety Module)提供关键保障机制。用户可质押aTokens或GHO获取奖励,同时这些质押资产还充当协议坏账的后备保障金。若发生资不抵债情况,将清算质押资产以覆盖损失。相应的子DAO已提供最高10万美元的初始坏账担保,为协议构建有效的保险层。
清算机制
清算机制是保障Aave协议稳健运行的另一个关键支柱。每个借贷头寸均由健康因子实时监控,其计算公式如下:
健康因子= (抵押资产价值 × 清算阈值) /借款价值
当健康因子低于1时,该头寸将进入可清算状态。例如:存入价值1000美元的ETH作为抵押物,以88%的清算阈值借入800美元USDC,此时健康因子为1.1。若ETH价格跌至900美元,健康因子将降至0.99,从而触发清算机制。
清算人可通过偿还借款人最高50%的债务来获得折扣抵押资产作为奖励。这项机制在维持Aave协议偿付能力的同时,也为套利者和专业清算程序创造了市场机会。
效率模式与隔离模式
效率模式通过高度相关的资产(如ETH质押衍生品)最大化借款能力。这个模式支持递归借贷、循环策略及杠杆质押等资本高效型操作。
隔离模式通过限制可借入资产类型及设置风险敞口上限,有效降低新型或高波动性代币的相关风险。
这些机制体现了Aave的核心理念:在风险可控的领域不断提升资本效率,同时始终保持审慎拓展的原则。
Aave V4和Aave App
近日上线测试网的Aave V4旨在解决流动性割裂问题,并推动其发展为模块化借贷基础设施。
V4核心是Liquidity Hub,这个中心聚合了Prime市场和Core市场的流动性。资金将动态流向所需之处,而非锁定在孤岛中,从而提高效率并减少闲置存款。
另一项配套创新是Spokes,这是一个接入Liquidity Hub的专业化市场实例。每个Spokes可独立设置参数,例如支持长尾资产、设定供应和借贷上限,而Liquidity Hub将确保各项参数在系统规则内运行。Spokes的设计能在保障核心系统安全的前提下,实现边缘化创新。

综合来看,这些升级标志着Aave将从单一借贷协议演变为链上资本市场的基础层。通过流动性整合与模块化设计,Aave V4正为未来数年持续担当DeFi借贷基石奠定基础。
本周Aave另一重大更新是推出Aave App,这个产品可帮助散户赚取高达6.5%的年化收益率,并提供最高100万美元的余额保障。
这无疑是一个重大飞跃,因为它将帮助众多散户接触以往难以接触的DeFi领域。Aave App同时提供链上、链下服务,进一步优化用户体验。其年化收益率极具竞争力,超越债券、银行存款等传统投资渠道,为普通用户提供了优质替代选择。
结语
Aave正巩固其作为链上银行的领先地位,近日公布的两大重要进展与其发展蓝图高度契合。最新升级版Aave V4(当前处于测试网阶段)标志着它正向更灵活、更模块化的方向转型,Aave App将吸引"全新用户群体"进入DeFi生态。此外,旗下RWA市场Horizon通过提升代币化资产利用率,使用户能够便捷地以其作为抵押品借入资金。
作为链上借贷的领跑者,Aave已占据市场主导地位,成为机构、巨鲸及普通DeFi用户存放链上稳定币的首选平台之一。凭借其规模优势和稳健的风控机制,这一领先地位在可预见的未来仍将延续。
最终,借贷领域将涌现出多个协议,部分协议已开辟出利基市场并持续深耕,而Aave作为这个垂直领域的标杆,始终依托其流动性及规模优势构筑护城河,持续推动行业创新。
免责声明:本文章仅代表作者个人观点,不代表本平台的立场和观点。本文章仅供信息分享,不构成对任何人的任何投资建议。用户与作者之间的任何争议,与本平台无关。如网页中刊载的文章或图片涉及侵权,请提供相关的权利证明和身份证明发送邮件到support@aicoin.com,本平台相关工作人员将会进行核查。