It is easy to imagine that in the near future, we will see agencies and companies completely composed of robots.
Author: Simon
Compiled by: Deep Tide TechFlow
Robots, cryptocurrency, artificial intelligence—this is the "technological trinity" of our generation.
These three are the most disruptive technologies today, and some even believe that they represent the last major technological disruption. Therefore, it is particularly noteworthy that Virtuals is integrating the field of robotics into its technological framework.
But why are they doing this?
Developers of artificial intelligence quickly realized that cryptographic technology and blockchain are the most effective ways for agents to transact and operate on the internet. Meanwhile, robot developers understand that integrating AI into machines can create truly autonomous devices capable of following instructions and completing tasks in the real world.
A symbiotic relationship has formed between these three technologies, with each enhancing the capabilities of the others. While they can exist independently (not all robots need cryptographic technology, and not all agents need robots), when combined, they create a complete closed loop.

Blockchain enables large-scale coordination of agents/robots while providing infrastructure for payments, service fee settlements, and even allowing decentralized autonomous organizations (DAOs) to control a fleet of autonomous delivery drones.
Artificial intelligence endows robots with reasoning and decision-making capabilities, allowing them to operate without full human intervention. Robots, in turn, provide the physical execution capabilities that enable agents to interact with the human world.
This is a perfect symbiosis between technologies, and @Virtuals_io recognizes this by introducing the concept of aGDP (agentic GDP).
aGDP is described as "the total output generated by the collaboration of humans, agents, and machines in both digital and physical realms."
When robots can enter physical domains previously inaccessible to agents, this concept transforms digital productivity into tangible results.
Virtuals' technological framework is built on three core products: ACP, Butler, and Unicorn.
The following sections will introduce these three pillars and demonstrate how robots are integrated within them.
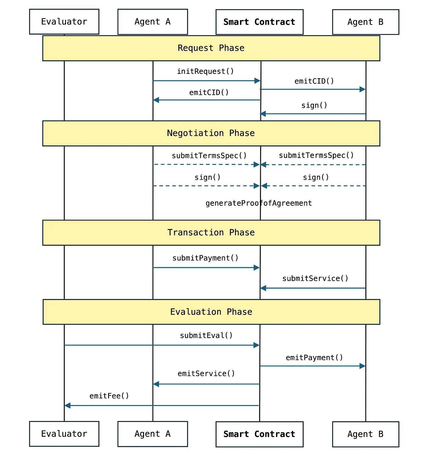
ACP: The Future Potential of Agent Commerce Protocol
ACP, short for Agent Commerce Protocol, is, as the name suggests, a protocol that supports transactions between agents, typically involving tasks such as trading, analysis, and research. However, with the addition of robotics, the functionality of ACP can be further expanded, becoming more diverse and powerful.
Imagine the following scenario:
You are a real estate developer needing to complete a construction task.
You use a research agent to hire a design agent to draft the blueprints.
Subsequently, the research agent hires a construction robot agent to lay the foundation for the property.
The construction agent then hires supply chain agents to order building materials.
All these transactions are settled through the ACP protocol.
While this may sound like a futuristic scenario, its potential is limitless.
For example, a manufacturing agent could hire a swarm of delivery drones to deliver products directly to consumers' homes; or an agricultural agent could analyze weather data and hire robot agents to complete planting or irrigation tasks.
If you are interested in how ACP operates in the backend, here’s how it works:

More details can be found here.
Recently, we have noticed a surge of interest surrounding x402. Here is a comparison of ACP with it, and why Virtuals can benefit from the growth of agentic capabilities:

Butler
Butler is the front-end interface of Virtuals for its agent economy, allowing users to interact with autonomous agents built on the protocol.

Users can input their needs through the chat function on the X platform, and Butler will recommend suitable agents (or clusters of agents) to complete the tasks. After collecting user input, Butler will confirm the costs and deliverables of the task and then assign it.
With the introduction of robotics, this process will become even more dynamic. Users can send instructions to agents through Butler, and agents can execute these tasks in the real world using robots.
This means users can operate and control entire business enterprises solely through agents.
Need designs for T-shirts and clothing? There are dedicated agents for that.
Need to package these goods and deliver them to customers? There are robots responsible for that.
The doors to business management are wide open: anyone can submit requests or tasks to be completed by agents/robots without needing to get involved personally.
Unicorn
Unicorn is the upgraded ecosystem launch platform of Virtuals, providing funding support for projects within the ecosystem, helping developers and founders raise startup capital. The previous Genesis model ultimately evolved into a "mining farce," where users were more focused on collecting points rather than supporting real entrepreneurs.
Virtuals states that they have already begun investing in robotics projects through their venture capital department, but found that without a scalable funding mechanism, the pace of innovation would become slow and fragmented. Now, with the incentive mechanisms of the Unicorn model being more rationalized, robot and agent developers can more easily raise funds for their bold ideas, such as:
Agriculture: A group of autonomous agricultural robots managed by agents, using predictive analytics to optimize crop yields and automatically completing planting, monitoring, and harvesting tasks.
Logistics and Delivery: An intelligent delivery drone network completing ground or aerial delivery tasks through bidding for jobs.
Construction: A swarm of autonomous construction robots coordinated by design and site planning agents.
There are many similar innovative ideas, but there remains a key issue that has yet to be resolved: current robots are not plug-and-play; they do not automatically master all skills.
They need to be taught and trained.
This is where SeeSaw comes into play.
SeeSaw

To enable these robotic agents to operate efficiently in the real world, they require large-scale spatial datasets. These datasets can involve everything from distinguishing different types of alarm sounds to navigating construction sites, and even seemingly simple tasks like folding a shirt correctly.
The emergence of SeeSaw is aimed at solving this problem. By having humans record daily activities and target tasks, SeeSaw helps robots better understand the world around them. These daily behaviors are transformed into data, serving as learning material for robots.
Learning the movement patterns of objects and humans in a three-dimensional world is inherently challenging for robots. This is why even the most subtle motion data is crucial for them.
For this reason, SeeSaw was born, and Virtuals understands the importance of data collection.
SeeSaw is an iOS video capture application that collects video data of human-object interactions through crowdsourcing. They gamify this process, allowing users to complete tasks and earn rewards.
As long as the rewards match the users' contributions, this system can scale quickly, providing Virtuals with a vast visual interaction database for any robot team in need.
SeeSaw is developed in collaboration with @BitRobotNetwork to ensure the quality of the collected data, making it suitable for large-scale robot training.
Just the Beginning
While this article concludes here, for the "Technological Trinity," this is just the beginning.
These three fields have only just begun to showcase their potential, and due to the nature of the cryptocurrency industry, we have the opportunity to witness these developments from the ground up.
It is easy to imagine that in the near future, we will see agencies and companies completely composed of robots. The sight of robots automatically completing tasks around us is both exciting and may evoke a sense of "fear" among science fiction enthusiasts.
The future is arriving faster than we expect. It will be interesting to see what results Virtuals' exploration in the realm of the "Technological Trinity" will bring.
免责声明:本文章仅代表作者个人观点,不代表本平台的立场和观点。本文章仅供信息分享,不构成对任何人的任何投资建议。用户与作者之间的任何争议,与本平台无关。如网页中刊载的文章或图片涉及侵权,请提供相关的权利证明和身份证明发送邮件到support@aicoin.com,本平台相关工作人员将会进行核查。