K線
數據鏈上
VIP
市值
API
排行
CoinOSNew
CoinClaw🦞
語言
  • 简体中文
  • 繁体中文
  • English
全球行情資料應用程式領跑者,致力於更有效率地提供有價值的資訊。

功能

  • 即時行情
  • 特色功能
  • AI網格

服務

  • 資訊內容
  • 開放數據(API)
  • 機構服務

軟體下載

  • PC版
  • Android版
  • iOS版

聯絡我們

  • 聊天室
  • 商務信箱
  • 官方信箱
  • 官方驗證通道

加入社區

  • Telegram
  • Twitter
  • Discord

© Copyright 2013-2026. All rights reserved.

简体繁體English
|舊版

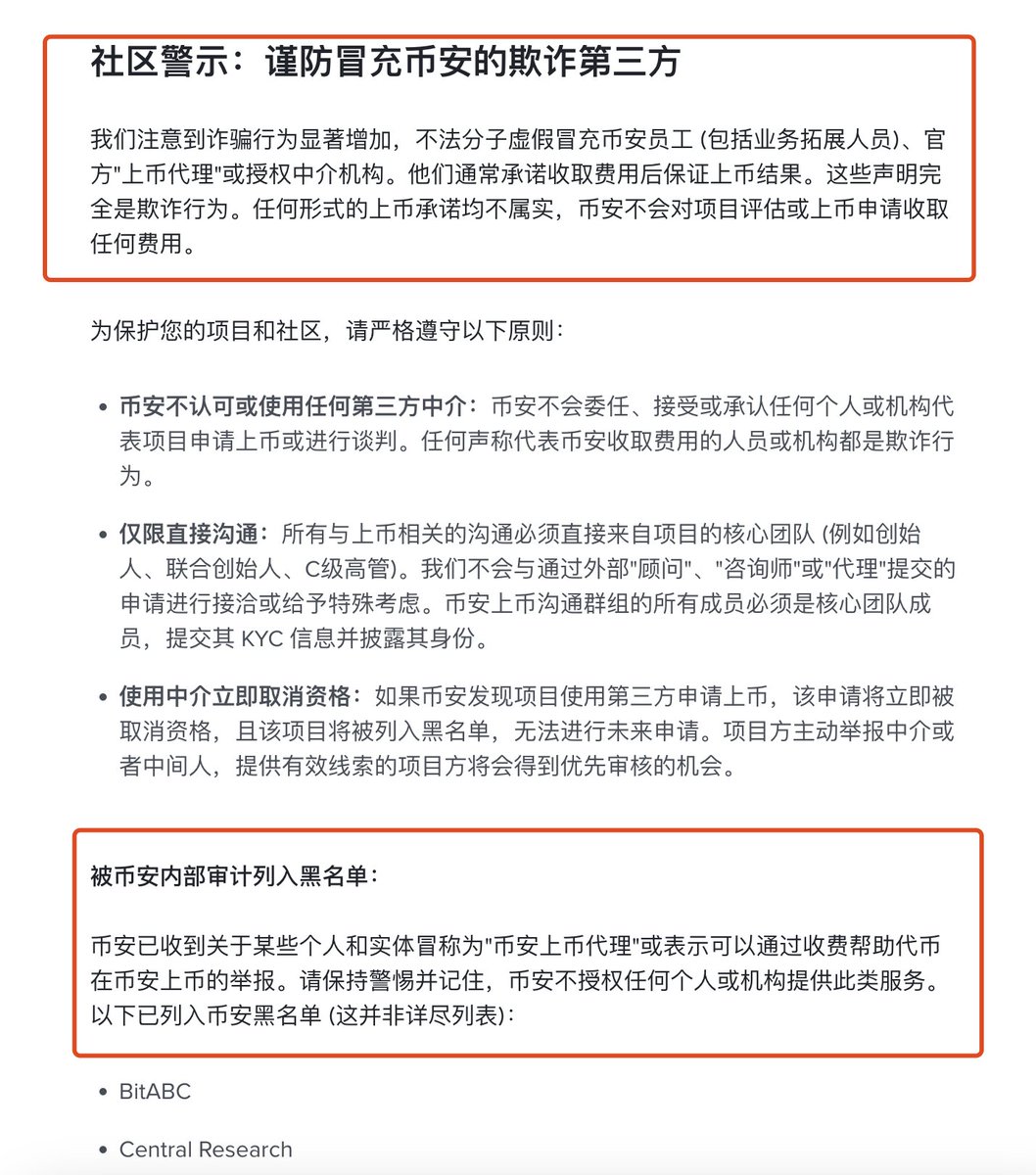
🧐 币安公布的黑中介名单我竟然一个都不认识

CN
BITWU.ETH
關注
3 個月前
AI 總結,5秒速覽全文

🧐 币安公布的黑中介名单我竟然一个都不认识!你认识几个?

币安今天这个公告当之无愧的热点事件了,Binance 今日披露「上币代理」部分黑名单——

BitABC、

Central Research、

May / Dannie、

Andrew Lee、

Suki Yang、

Fiona Lee、

Kenny Z。

这段时间币安 Alpha 合约上市,买卖壳的操作,一度让市场很多流言蜚语,Binance 这波操作牛逼了!

意思是大家都甭猜了,我直接公布了上市要求,上市流程,更骚操作的是直接还公布了黑中介的身份,让大家避坑的同时,让黑中介社死;

不够我看完觉得很神奇:

我果然还是离核心层太远了啊,这些个黑名单的中间人,我一个都不认识!惭愧惭愧!

除了黑中介的公布,关于上市流程公告表示:不收上币费,但是“不收上币费”并不等于币安不从中获得价值。

币安确实不收上币费,这也是为什么 @heyibinance 会在很多公开场合说不收上币费的原因,因为确实不收。

真正的“对价”是通过 Launchpool、HODLer 空投、Alpha 等机制,把项目价值给到真实用户,而不是流向灰色中介。

这其实是在把资源从“关系成本”转移到“用户福利”,这个应该是众所周知的环节,但是之前总有人偷换概念把这个作为币安的收上币费环节。

好像这也是币安首次公布上币路径,把 Alpha → 合约 → 现货做成一套完整的路径,本质是在给创业项目提供“阶段性赋能”,简单说,就是不同阶段,给你不同的入场券,随着你的体量变大,可以慢慢打怪升级的意思。


免责声明:本文章仅代表作者个人观点,不代表本平台的立场和观点。本文章仅供信息分享,不构成对任何人的任何投资建议。用户与作者之间的任何争议,与本平台无关。如网页中刊载的文章或图片涉及侵权,请提供相关的权利证明和身份证明发送邮件到support@aicoin.com,本平台相关工作人员将会进行核查。

震荡行情滑点大?去Bybit体验极速现货撮合!
广告
|
|
APP下載
Windows
Mac
分享至:

X

Telegram

Facebook

Reddit

複製鏈接

|
|
APP下載
Windows
Mac
分享至:

X

Telegram

Facebook

Reddit

複製鏈接

BITWU.ETH的精選文章

14 小時前
❓ 疑似 OpenAI 股权结构表泄露
18 小時前
这几天刷到一个讲杨德昌电影讲得很好的账号:光影食堂 A Bite of Light
19 小時前
🧐CoinGlass Q1 报告:真正的竞争不在 CEX 之间|为什么每一轮暴跌之后
查看更多

目錄

|
|
APP下載
Windows
Mac
分享至:

X

Telegram

Facebook

Reddit

複製鏈接

相關文章

avatar
avatarDelphi Digital
42 分鐘前
斯科特指出全球流动性的重要政权变革
avatar
avatarPhyrex
1 小時前
实际上如果以持仓超过 10 枚 Bitcoin 算为高净值投资者的话
avatar
avatarPhyrex
1 小時前
有的时候看这种数据真的很让人气愤
avatar
avatarPhyrex
1 小時前
最近看到除了 #Binance 以外
avatar
avatarPhyrex
2 小時前
伊朗军方称:若美以升级战争
APP下載
Windows
Mac

X

Telegram

Facebook

Reddit

複製鏈接