一、数字资产的困境:代码的永恒与生命的有限
在加密货币的世界里,我们信仰代码即法律,推崇去中心化带来的绝对主权。然而,这种对技术纯粹性的追求,却在面对人类最基本的现实——生命的有限性时,暴露出了其冰冷和残酷的一面。
有一个残酷而又被普遍忽视的真相:加密货币的最大买家,是死亡。
1.1 消失的财富:数字遗产的世纪难题
在传统的金融体系中,资产的继承有成熟的法律和制度保障。但在加密世界,私钥即所有权的原则,使得一旦私钥持有者意外离世或失能,且未留下任何有效线索,这笔财富就将永久性地从人类经济循环中消失。
据行业保守估计,全球因私钥丢失、助记词遗忘或持有者离世而成为“数字幽灵资产”的加密货币,价值已高达数百亿美元。这些财富,如同被封印在区块链深处的数字幽灵,无法被任何人触及,也无法回归社会。它们是去中心化信仰的殉葬品,也是人类在数字时代面临的“数字遗产”难题的缩影。
前币安CEO赵长鹏(CZ)曾直言不讳地指出:
“这是一个人们不愿提及的话题,但人类尚未实现永生。每个平台都应该有‘遗嘱功能’,以确保用户不在时,其资产能按指定比例分配到指定账户。”
二、币安的远见:伟大公司的担当与人文关怀
面对这一横亘在技术与人性之间的巨大鸿沟,全球领先的加密货币交易平台币安(Binance)没有选择回避,而是以一个伟大公司的远见和担当,推出了“紧急联系人及遗产继承人”功能。
2.1 超越交易的承诺:资产全生命周期保障
币安此举的意义,远超一次简单的功能更新。它标志着币安将对用户的责任,从“交易安全”延伸到了“资产全生命周期”的保障。在一个法律法规尚未完全成熟的领域,币安主动承担起弥合技术与法律、算法与人性的责任,这正是其作为行业领导者,超越商业利益、引领行业标准的体现。
币安通过这一中心化的制度设计,为去中心化的资产提供了一个安全、合规、人性化的传承出口,在冰冷的算法世界中,搭建了一座通往家庭和睦、财富延续的“人文桥梁”。
“伟大公司的标志,在于它们不仅能解决当下的技术问题,更能预见并解决人类在未来数字生活中必然会遇到的情感与伦理困境。”
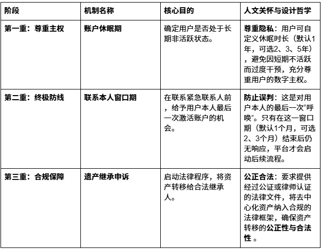
三、机制深度解析:确保数字遗产顺利传承的“三重保障”
币安的“紧急联系人”功能,是一套经过深思熟虑的三重保障机制,其设计哲学充分体现了对用户隐私、主权和家庭责任的平衡考量。

通过这一机制,币安将“信任托付”与“制度流程”相结合。用户通过指定紧急联系人完成信任托付,而币安则通过严格的制度流程来确保这一信任不会被滥用,最终实现资产的平稳过渡。

紧急联系人设置:
https://www.binance.com/zh-CN/support/faq/detail/1d0ff9595d9847c4b5bbb149eb33ad61
遗产申诉操作:
https://www.binance.com/zh-CN/support/faq/detail/89413ec723d94a1d8fb038e3e1130e0a
四、AiCoin独家福利:安全、传承与增长的三重保障
作为您信赖的第三方综合平台,AiCoin 始终致力于为用户提供最安全、最便捷、最具价值的加密货币投资渠道。我们深知,保障资产安全和传承,是实现财富增长的基石。
因此,AiCoin 平台为您争取到了币安独家注册福利(额外专享$600奖励),让您在享受币安完善的资产保障机制的同时,还能获得实实在在的收益,将安全、传承与增长完美结合:

选择 AiCoin 专属通道,您获得的是:币安的资产安全与人文关怀 + AiCoin 的独家收益与专业分析。
立即行动,为您的数字财富建立三重保障,让您的数字遗产,不再是幽灵资产:
注册链接:
https://jump.do/zh-Hans/xlink?checkProxy=true&proxyId=3

结语
伟大公司的远见——币安正在用人文关怀,弥合数字世界的“生命裂隙”
加入我们的社区,一起来讨论,一起变得更强吧!
官方电报(Telegram)社群:t.me/aicoincn
AiCoin中文推特:https://x.com/AiCoinzh
币安福利群:
https://aicoin.com/link/chat?cid=ynr7d1P6Z
免责声明:本文章仅代表作者个人观点,不代表本平台的立场和观点。本文章仅供信息分享,不构成对任何人的任何投资建议。用户与作者之间的任何争议,与本平台无关。如网页中刊载的文章或图片涉及侵权,请提供相关的权利证明和身份证明发送邮件到support@aicoin.com,本平台相关工作人员将会进行核查。




