NFT 具有广阔前景,其在稀有收藏品上面的价值与应用、推动数字专利、版权登记事业方面的潜力无限。
作者:NFT 实验室
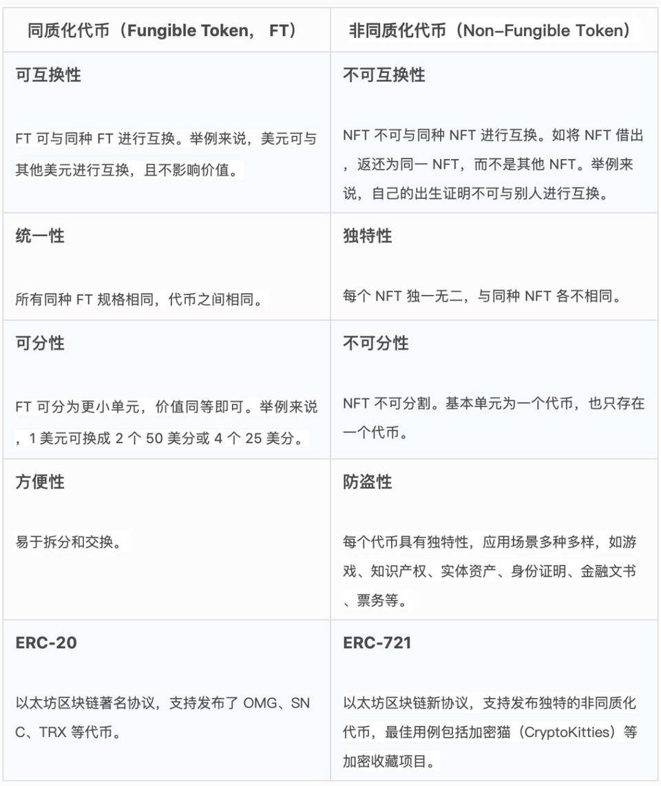
区块链技术的潜力远不止像加密货币这样的数字资产。它将允许用户和公司将其个人数据(如其个人 ID,证书,公司财产数据,注册数据,房地产数据以及其他有关现实世界资产的重要信息)放置在区块链网络上。使之成为可能的技术,非同质化代币,无疑是区块链经济的未来发展热点。首先,让我们理清同质化代币(Fungible Token, FT)和非同质化代币(Non-Fungible Token)之间的区别。

BTC、ETH 等长期以来交易的加密资产多数是同质化代币。举例来说,美元也是一种同质化代币。美元可以进行简单交换,即使序号不同也不影响替换,如果价值相同,钞票面额大小对持有者来说没有区别。
同质化代币同样如此,同种类的一个比特币和另一个比特币没有任何区别,规格相同,具有统一性。在交易中,只需关注代币交接的数量即可,其价值可能会根据交换的时间间隔而改变,但其本质并没有发生变化。同质化代币是一种能够替换、具有统一性、可接近无穷拆分的代币。
同质化代币使用起来十分方便,但现实生活中具有实际价值的事物是不可替代的,如一份合同、房屋产权、艺术作品、出生证明等。所以,非同质化代币应运而生。
加密猫(CryptoKitties)等收藏品游戏使用的则是非同质化代币。NFT 起源于 2017 年年底的 EIP-721 (Ethereum Implementation Proposal 721)。非同质化代币包含了记录在其智能合约中的识别信息。这些信息使每种代币具有其独特性,因此不能被另一种代币直接取代。它们不能以一换一,因为没有两个 NFT 是相同的。此外,非同质化代币也不可分割,就像不能送给别人演唱会门票的一部分一样,门票的一部分并不值钱也不能兑换。

非同质化的独特属性使得它通常与特定资产挂钩,可以用来证明数字物品(如游戏皮肤)的所有权,甚至实物资产的所有权,主要应用于游戏和加密收藏品领域。

FT 和 NFT 的一大区别在于使用了不同的合约接口,前者为 ERC-20,后者为 ERC-721。
ERC-20 协议是以太坊区块链较早的、比较流行的代币规格协议。若以太坊平台上两种代币都以 ERC-20 发行,则两者之间可以进行自由置换。ERC20 是标准代币接口,规定了其基本功能 , 方便第三方使用。系统开源使得 ERC20 的标准已经简单到可以 5 分钟发行一个 ERC-20 代币。ERC-20 代币听命于同一组代币合约的命令,也就意味着所有 ERC-20 协议中的代币都可轻松实现转移、请求、批准等功能,但其功能因此也具有局限性。
相比于 ERC-20,ERC-721 协议功能更多且技术更先进。该协议是以太坊的针对不可置换代币的 NFT 数字资产的第一个标准,应用于 CryptoKitties、Decentraland 等项目。ERC721 标准正是由 CryptoKitties 的 CTO Dieter Shirley 所创建和发布的,Dieter Shirley 是 NFT 的奠基人之一。
虽然 ERC-721 较 ERC-20 用例较少,功能还处于探索之用,但 ERC-721 协议下的资产——画作、债券、房子或是汽车——的优势在于能保证所有权的安全性、所有权转移的便捷性以及所有权历史的不可更改性和透明性。另外,ERC721 还可以促进追踪、交易和管理真实资产的交易和管理等等。随着游戏虚拟资产不断流行起来,5G 和 VR 不断普及,搭载区块链技术,721 协议前景一片光明。

通过对比不难发现,NFT 具有广阔前景,其在稀有收藏品上面的价值与应用、推动数字专利、版权登记事业方面的潜力无限。虽然有些人对 NFT 的潜力持怀疑态度,但 NFT 和 ERC-721 带来的效率的提高和价值的增值会随着时间的流逝打消他们的顾虑。随着区块链技术、VR 和 AR 技术的不断发展,未来 NFT 也会探索出更多可能性。
链闻仅提供相关项目信息,不构成任何投资建议。
坚决杜绝各类代币发行及炒作,如发现文章含敏感信息,请点击「举报」,我们会及时处理。
举报
免责声明:本文章仅代表作者个人观点,不代表本平台的立场和观点。本文章仅供信息分享,不构成对任何人的任何投资建议。用户与作者之间的任何争议,与本平台无关。如网页中刊载的文章或图片涉及侵权,请提供相关的权利证明和身份证明发送邮件到support@aicoin.com,本平台相关工作人员将会进行核查。

