Leisure time during the New Year.

CN
Rocky
Follow
11 hours ago

During the New Year, I have been spending my spare time learning various plugins and skills of Claude, as well as communicating and learning from industry leaders in the #AI sector.

The most discussed topic is the investment logic of SaaS (Software as a Service). Everyone agrees that the familiar business model of "buy software, pay per user" may really be coming to an end. Wall Street now refers to this as the "SaaS Apocalypse." Watching Salesforce, Adobe, and Intuit, once star stocks, fall drastically, one after another, the logic behind this is quite brutal: if an AI agent can do the work of five people, why would a company buy accounts for the remaining four?

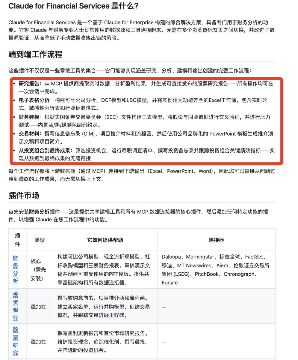
Just yesterday, Anthropic released a Claude-specific plugin for finance, which further fueled this fire, and it serves as a killer tool for high-end professionals, as shown in the picture below.

1️⃣ The "job crisis" for finance workers: a full invasion from assistants to executives

The five plugins released by Claude precisely target the five most exhausting, expensive, and easily streamlined aspects of the finance sector:

· Investment banking analysts: What used to take three sleepless nights for investment analysis, deal memos, and organizing PPTs can now be completed by AI in half an hour.

· Researchers: Previously, they had to painstakingly dissect financial reports and modify models, but now AI can read reports in seconds and even help draft research reports directly.

· Buy-side/PE (Private Equity): For laborious tasks like due diligence, AI can help filter data and score investment projects, doing so several times faster than humans.

· Financial advisors: For asset allocation suggestions and tax planning, AI understands clients' risk preferences better than you do.

2️⃣ Core competency: Direct "data connection," eliminating the bottleneck of timeliness

In the past, we joked about AI being “serious nonsense” because it lacked real-time data. But this time, it's different; Claude directly connects the financial industry's "meridians":

S&P Global: In the future, AI will directly retrieve in-depth charts from Capital IQ. If you ask it for a trading multiple in a certain industry, it won't provide you with outdated data from two years ago, but with the latest, professional documentation.

LSEG (London Stock Exchange Group): By accessing through MCP Server. This means AI can see real-time foreign exchange and government bond yields. It is no longer just a programmer who can only write code, but a seasoned analyst making decisions while observing real market conditions.

3️⃣ Killer feature: Connecting the "last mile" between Excel and PPT

As a financial worker, the most annoying part is: checking data on FactSet, calculating models in Excel, and finally manually pasting each result into PPT.

Now, Claude has achieved this closed loop:

It can retrieve data from FactSet while modifying parameters in Excel.

Here’s the highlight: When the model in Excel changes, the charts and conclusions in PPT automatically update.

It not only helps you draw charts but also remembers why you calculated it that way in the first place, making the logic coherent.

This investment logic has been completely restructured, and standing at this juncture in 2026, I feel deeply affected. In the past, we bought software stocks for their "high stickiness and high moats." But now we realize that if your moat is simply "providing an office tool," it is merely a mud fort in front of AI agents, which can easily be breached.

The future winners will no longer be those companies that sell "seats," but those capable of genuinely leveraging AI to enhance productivity or mastering core data interfaces.

Think about it: If you are the boss, would you rather spend tens of thousands of dollars a year buying software accounts for five junior analysts or spend thousands of dollars renting a 24-hour AI Agent that doesn't sleep, doesn't complain, and updates data in real-time?

Perhaps we need to reexamine how much of our current work can be replaced by AI? Personally, I believe that any work that can be written into "Standard Operating Procedures (SOP)" may be taken over by AI before the end of this year. The key now is not to be anxious but to learn to be the one who "trains" AI agents, rather than someone being replaced by them, a "billable seat" digit.

Conversely, let me talk about my investment thoughts: Where should funds in the US stock market go? 🧐

To answer this question, we might need to tell ourselves where we should not invest money at this moment.

First, avoid "seat-dependent" SaaS: Any income tied strongly to the number of client employees (such as CRM and HRM software) will need to be repriced in terms of valuation over the next three years. It's not that the companies will perish, but the growth ceiling has been leveled by AI agents.

Second, be wary of "pseudo-AI transformation": Many SaaS companies may claim "we have integrated AI," but if it's just adding a chat box to the interface without restructuring the billing logic, any stock price rebound is merely an opportunity for escape.

The above two categories are what we should strongly avoid, while the following are the directions we need to focus on:

We should pay attention to the "AI-native billing model": For instance, API economy charging based on usage frequency and pay-for-results (such as "saving you $1 million in taxes, charging a $100,000 service fee"). Such companies may amplify revenue through AI.

Financial data vendors will benefit: Companies like S&P and MSCI, which previously sold data to "people," are now selling data to "AI." The demand is skyrocketing, and the amount of data queried by AI is thousands of times that of humans. They are the water-sellers in this round of transformation.

Continue to pay attention to investments in AI hardware infrastructures: Such as rare memory chips; recently, Nvidia faced production constraints from SK Hynix on HBM4, delaying the release of the new Vera Rubin platform. Also, keep an eye on the scarcity of power equipment and data center cooling equipment, etc. These have all been highlighted and introduced in my previous tweets!

The aforementioned companies are all on #MSX, for trading US stocks, I choose to use the #RWA US stock tokenization platform #MSX to invest and participate in the US stock market: http://msx.com/?code=Vu2v44

Early US stock investment fans and partners can message me; after filling out a form, you can join the US stock exchange and discussion community for free (currently limited to 10 people per week, with assistant review, may take some time, thank you 🙏)!


免责声明:本文章仅代表作者个人观点,不代表本平台的立场和观点。本文章仅供信息分享,不构成对任何人的任何投资建议。用户与作者之间的任何争议,与本平台无关。如网页中刊载的文章或图片涉及侵权,请提供相关的权利证明和身份证明发送邮件到support@aicoin.com,本平台相关工作人员将会进行核查。

Share To
APP

X

Telegram

Facebook

Reddit

CopyLink