Can @virtuals_io make a comeback?
After leading the AI agent hype, Virtuals is now navigating quieter waters.
However, recent updates could suggest a possible comeback. Here are upcoming developments to watch out for.
ACP
One big initiative for Virtuals is ACP: a framework for agent to agent interactions.
With ACP, agents can manage independent wallets, track earnings, and manage resources autonomously. Imagine agents being able to work together without human oversight.
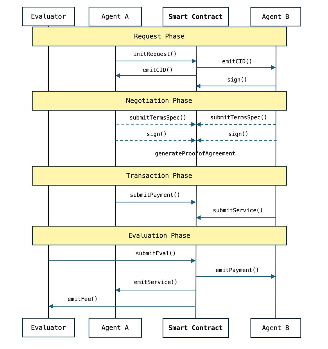
The ACP workflow includes:
• Request Phase: Agents initiate tasks and verify counterparties.
• Negotiation Phase: Terms, compensation, timelines, and success criteria are agreed upon, creating a Proof of Agreement stored on chain.
• Transaction Phase: Funds are held in escrow by smart contracts.
• Evaluation Phase: Evaluator Agents confirm service delivery meets agreed standards before releasing payments.
Two immediate goals of ACP will be enabling Autonomous Hedge Funds and Media Houses. You can see a demo of this right now through Virtual's simulation of a lemonade stand business.
To boost ACP developments, Virtuals has launched a hackathon for developers to build autonomous businesses. More project information will be announced mid April.
Stats
The number of new agents launched on Virtuals has dropped dramatically. New agents are struggling to differentiate from current offerings, and it will be hard to turn this around.
The main way to turn the tides will be unlocking new utility for agents. ACP is a step forward from this but Virtuals is also exploring other avenues.
For example, Virtuals has partnered with Animoca Brands to invest and accelerate new use cases like Sentient AI NPCs and AI Avatars. This is still in the early stages, but it shows the team is thinking of how to expand their core offerings.
Virtuals has also updated its fee sharing structure to incentivize developers to launch with Virtuals instead of competing frameworks.
Virtuals faces hurdles. However, recent moves show the team is positioning to overcome these obstacles. The coming months will show whether Virtuals can reignite momentum and drive new interest in AI agents.



免责声明:本文章仅代表作者个人观点,不代表本平台的立场和观点。本文章仅供信息分享,不构成对任何人的任何投资建议。用户与作者之间的任何争议,与本平台无关。如网页中刊载的文章或图片涉及侵权,请提供相关的权利证明和身份证明发送邮件到support@aicoin.com,本平台相关工作人员将会进行核查。