本文作者中信证券固定收益部首席研究员明明,原标题<如何看待棚改货币化?对房价、需求和结构性去杠杆的影响如何?>, 授权华尔街见闻发表。
截至5月24日,2018年新增抵押补充贷款(PSL)投放4371亿元,累计同比增加48.32%,抵押补充贷款余额为30978亿元,同比增长32%。4月2日,财政部、住房城乡建设部联合印发了《试点发行地方政府棚户区改造专项债券管理办法》(财预【2018】28号),对地方政府发行棚改债进行了规定。2018年棚户化改造进行得如何?将对房地产投资和销售产生怎样的影响?对此我们进行以下分析。
PSL与棚改货币化:结构性去杠杆,溢出效应影响三四线城市房价
截至5月24日,2018年新增抵押补充贷款(PSL)投放4371亿元,累计同比增加48.32%,抵押补充贷款余额为30978亿元,同比增长32%。2018年2月央行单月投放大量抵押补充贷款,高达1510亿元,为2016年8月以来单月最高投放量。总体来看,抵押补充贷款投放力度显著大于去年。

PSL是定向投放基础货币,结构性去杠杆的重要举措。我们在《对5月14日MLF操作的点评——MLF投放完全对冲剩余规模,资金面长期维稳》中指出,央行本次启用PSL工具特意强调PSL投放,显示央行稳定市场预期,维护流动性合理稳定,中和了MLF投放规模下降对资金面的影响,同时定向信贷的发放有助于引导资金的结构性流向,支持棚户区改造贷款、重大水利工程贷款及人民币“走出去”项目贷款等,定向投放基础货币,减少有关行业的流动性紧张的局面。PSL资金仅可用于发放特定项目贷款,是实现“结构性去杠杆”的目标的重要举措之一。
PSL是棚改货币化资金的主要来源。地方政府棚改货币化资金来源主要有四种途径,一是财政拨款,主要包括中央和地方,中央财政拨款计入中央补助城镇保障性安居工程专项资金,此类资金的数目占比很小,地方财政拨款纳入地方住房保障支出;二是政策性银行贷款,即国开行和农发行的棚改专项贷款,央行PSL投放是此类专项贷款的重要来源,占80%左右。三是商业贷款,四是地方政府发债,例如棚改专项债。2017年,PSL全年投放额为6350亿元,2017年12底期末余额为26876亿元,全年国家开发银行发放棚改贷款10842亿元,农发行发放棚改贷款超过4000亿元,可以看出PSL是棚改专项贷款的重要资金来源,对政策性银行发放棚改贷款具有引导作用。

PSL的溢出效用间接拉动三四线城市的房价上涨。其作用途径如下:

2017年6月住建部等《关于加强近期住房及用地供应管理和调控有关工作的通知》中明确指出,在商品住房库存量大、市场房源充足的三四线城市,棚户区改造要以货币化安置为主,避免重复建设。可以看到,2017年以来,三线城市的新建商品房价格和二手房价格与一二线城市同比增长变动趋势出现了背离,同比增长大幅提升,尤其是2017年,三线城市同比增长上升至高位。三四线城市作为主要人口流出地,其住房需求一大部分是由棚改货币化安置释放的改善型需求,支撑了2017年其城市房价。而棚改货币化安置资金的源头为PSL,因此,抵押补充贷款的溢出效应间接拉动了三四线城市房价上升。

回顾棚改货币化安置的历史
我国棚户区改造始于2005年东北地区林业棚户区,2009年成为全国性的任务,2013年后提速,2015年进入实质性攻坚阶段并进行棚改货币化。我国棚改主要分为两个阶段。
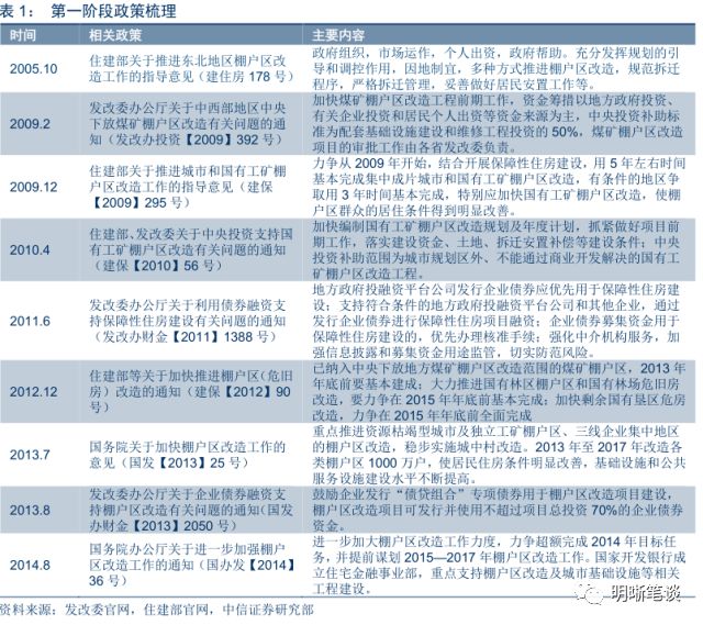
第一阶段是2005年至2015年6月,第一阶段棚改主要方式为政府主导建立保障性住房满足棚户区居民的住房需求。可以看出,地域上棚户区由东北地区、中西部地区向全国范围内扩散,在资金来源上逐步将地方政府发债、企业债券以及政策性银行贷款支持纳入棚户区改造资金来源。

第二阶段将棚户区改造货币化,由政府组织建造保障性住房变为补贴居民或政府直接出资购买商品住宅。2015年以来,棚改进城主要靠两个三年计划来具体指导。与上一阶段相比,这一阶段的棚户区改造开始细分每年改造目标,并且强调提高货币化安置的比例。棚户区改造任务与三四线城市“去库存”联系在一起,棚改货币化对房地产市场的作用凸显。2013、2014年全国棚改货币化安置率为7.9%、9.0%;而到了2015、2016年,这一比率上升至29.9%、48.5%。2017年棚改货币化率虽未公布,但根据我们《债市启明系列20171227——棚改货币化进程及对房地产销售和投资的影响》中测算,2017年棚改货币化安置的比例约为53.9%。货币化安置成为棚户区改造的重要安置途径。


2015年6月,国务院关于进一步做好城镇棚户区和城乡危房改造及配套基础设施建设有关工作的意见(国发【2015】37号)提出,制定城镇棚户区和城乡危房改造及配套基础设施建设三年计划(2015-2017),改造包括城市危房、城中村在内的各类棚户区住房1800万套,农村危房1060万户。2017年国务院政策例行吹风会上提出,实施2018年到2020年3年棚改攻坚计划,再改造各类棚户区1500万套,加大中央财政补助和金融、用地等支持,即第二个三年计划。2018年国家制定目标为580万套,虽然高于预期2018-2020每年500万套的预期值,但是低于2017年目标600万套,各省棚户区改造任务总体下降。

2018棚改进程分析:支撑投资,但需求释放有限
2018年初,部分省住建厅纷纷公布了本年度的棚改目标及计划,根据已搜集的资料显示,海南省、安徽省、北京市、贵州省、青海省、宁夏回族自治区、广东省的开工目标相比去年降低,而新疆相比去年增加了65.7%。可以看出今年棚改计划目标分配出现了调高个别省目标,调低多数省目标的特征。从各省2018年计划来看,多数省份强调要争取2018年提前完成目标,实现“早开工、早竣工、早安置”等目标,根据以往经验,上半年是棚改集中发力的阶段。在货币化安置比例上,与以往不同,部分省份开始强调“控制棚改成本、实现收支平衡”等内容。

在投资方面,PSL高于去年,短期来看增加了流动性,其投放配合其他工具使用是“结构性去杠杆”的体现,定向作用于提供棚改贷款,一定程度上支撑房地产投资。4月公布的经济数据显示,1-4月房地产投资同比增长10.3%,仍处于2016年以来的较高水平。PSL为棚户区改造提供足量资金,一季度棚户区改造处于发力期,给房地产投资以有力支撑。不过按照以往经验,棚户区改造开工往往集中在上半年,各省争取提前完成任务。2018年至今,山东、江西、山西、广东等省份开工状况良好,预计上边年发力阶段过后棚改贷款投放或收缩,对房地产投资的支撑减弱。

在政策方面,多省份改变货币化安置表述,预计棚改货币化安置比例上升有限。首先,棚户区改造货币化安置比例已处于较高水平,上升空间有限。其次,与去年不同,今年棚户区改在货币化安置出现了一些新变化,例如山东省首次取消了货币化安置;湖南省提出,“要根据商品住房库存实际情况和棚改相关政策确定棚改安置方式,商品住房库存不足、房价上涨压力较大的市县,要及时取消棚户区改造货币安置优惠政策”,江西省也强调因地制宜实施棚改货币化安置,住房供需矛盾突出的市县应加大实物安置住房建设力度。广东省则提出要控制棚改成本,实现收支平衡,因地制宜推进棚改货币化安置。2016、2017年政策主要方向是提高货币化安置比例,今年各省关于棚改货币化安置表述的转变,预示今年棚改对经济的提振作用或弱于往年。
在需求方面,棚改货币化安置透支了三四线城市住房需求,2017年棚改对于房地产销售拉动已经达到最高点,2018年边际弱化已有所体现。如图所示,2016年2月至2017年4月,商品房销售面积累计变动处于较高位水平,去库存取得明显成效,但是2017年6月以来,商品房销售面积尤其是住宅销售面积累计同比变动下滑,2018年初以来,商品房销售面积和投资出现了背离。住宅商品房2018年4月累计同比变动仅为0.4%,这说明棚改货币化对商品房销售的拉动作用出现了边际弱化的现象,预计2018年棚改对房地产销售作用将减弱。

债市策略
截至5月24日,2018年新增抵押补充贷款(PSL)投放4371亿元,累计同比增加48.32%,抵押补充贷款余额为30978亿元,同比增长32%。PSL是定向投放基础货币,结构性去杠杆的重要举措;是棚改货币化资金的主要来源,溢出效应间接带动三四线城市房价上涨。2018年棚改计划目标分配出现了调高个别省目标,调低多数省目标的特征,今年PSL投放大幅超去年同期,投资方面一定程度上支撑房地产投资,给债市压力,但年初棚改发力期之后,下半年贷款投放或减弱;在政策方面,部分省份采取控制棚改成本、取消货币化安置等措施,预计棚改货币化安置比例上升有限;在需求方面,2015-2017年棚改货币化透支了三四线城市住房需求,2018边际弱化有所体现。综上,我们维持10年期国债收益率中枢降至3.4%-3.6%区间内的判断。
免责声明:本文章仅代表作者个人观点,不代表本平台的立场和观点。本文章仅供信息分享,不构成对任何人的任何投资建议。用户与作者之间的任何争议,与本平台无关。如网页中刊载的文章或图片涉及侵权,请提供相关的权利证明和身份证明发送邮件到support@aicoin.com,本平台相关工作人员将会进行核查。
