这两天传出甘孜藏族自治州出手整顿矿场的红头文件。
很多人怕ZF又要出手清退矿场了,这可是个大利空。
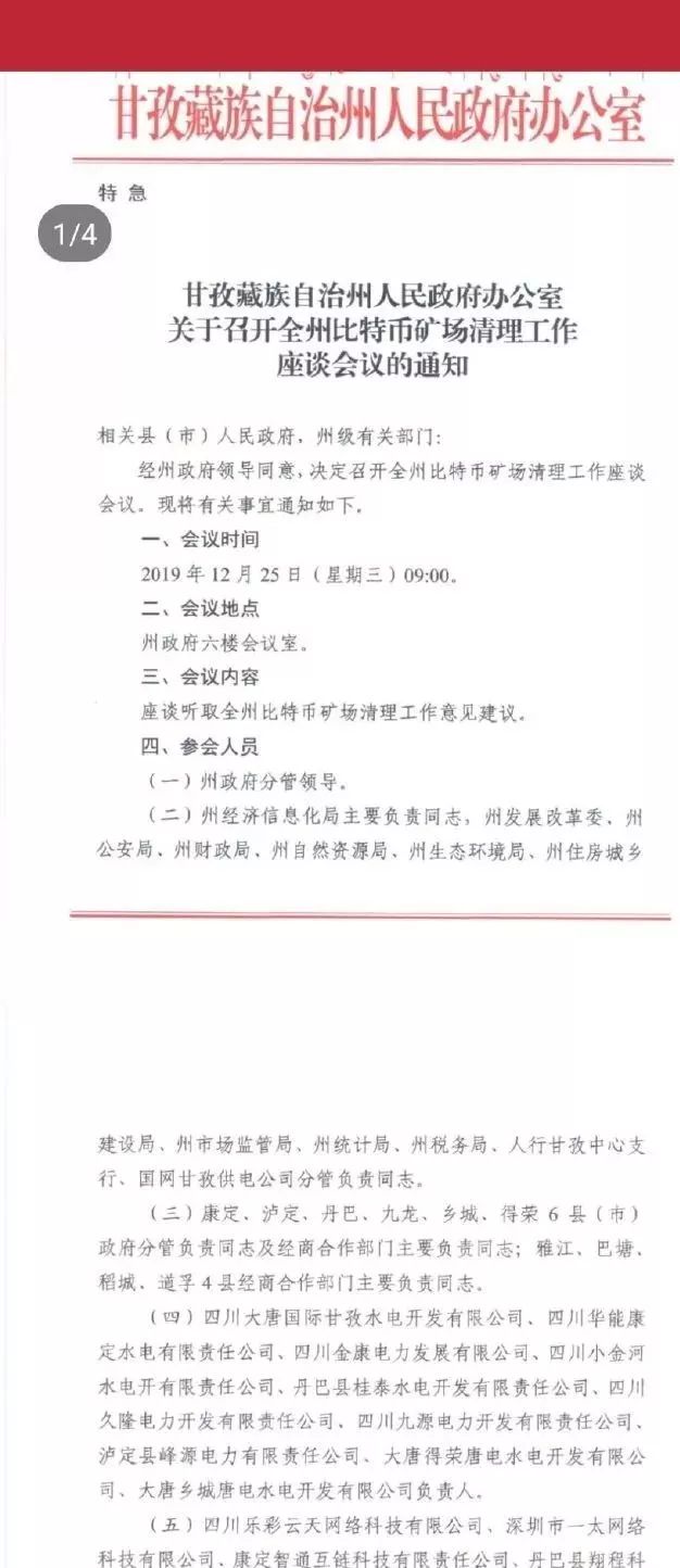
我们先看看这份文件:


认真看一下,这其实是关于清理比特币矿场的会议的通知文件。
既然是会议的通知文件,那就是说会议还没开,会议内容还要讨论。
那么这份文件的意思其实是:咱州要开个会议讨论讨论怎么处理比特币矿场的问题。至于处理,处不处理,咱开个会再说。

这份州人民政府的文件,主要强调迎冬保电工作,第四点关于限电意思其实已经很明显了:
清理比特币矿场,是因为咱过冬的电不够用呀。
丰水期我可以卖电给你,一起发财。但是现在是枯水期,水力发电量急剧减少。如果你们比特币矿场还来抢电,那咱就要出去买电用了。
如果电不够用了出事儿了,怕是会影响到民生稳定,也会惊动上头。表面功夫咱做一做,问题不大。

今天官方工作人员也辟谣了:“不存在全面清退矿场”、“绝对不是一刀切关停”。
毕竟每年第二季度丰水期那么多电,咱也用不完,卖给你们矿场用,那可都是白花花的银子。真切断了金主,那明年我们怎么活呀,对吧?
言外之意是:我们先安定一下民心,稳住上面的领导,后面咱们的合作还要继续呢。饭还要吃,钱还得赚。

甘孜藏族自治州毕竟是西部藏区,产业远没有内陆丰富。现在好不容易来个矿场行业,如果真把矿场切了,那其实对GDP贡献一点儿都没有帮助。
所以,并不存在清退矿场的核心利空。
只是冬天来了,电确实不够用。大伙儿抱团做做样子,收敛一下,也无伤大雅。
先猥琐一波,明年继续赚大钱。
你们懂的。
@区块上的猪
免责声明:本文章仅代表作者个人观点,不代表本平台的立场和观点。本文章仅供信息分享,不构成对任何人的任何投资建议。用户与作者之间的任何争议,与本平台无关。如网页中刊载的文章或图片涉及侵权,请提供相关的权利证明和身份证明发送邮件到support@aicoin.com,本平台相关工作人员将会进行核查。




